Belle II Software light-2601-hyperion
B2BIIConvertMdstModule Class Reference

Module converts Belle MDST objects (Panther records) to Belle II MDST objects. More...

#include <B2BIIConvertMdstModule.h>

Inheritance diagram for B2BIIConvertMdstModule:
Collaboration diagram for B2BIIConvertMdstModule:

Public Types

enum  EModulePropFlags {
  c_Input = 1 ,
  c_Output = 2 ,
  c_ParallelProcessingCertified = 4 ,
  c_HistogramManager = 8 ,
  c_InternalSerializer = 16 ,
  c_TerminateInAllProcesses = 32 ,
  c_DontCollectStatistics = 64
}
 Each module can be tagged with property flags, which indicate certain features of the module. More...
 
typedef ModuleCondition::EAfterConditionPath EAfterConditionPath
 Forward the EAfterConditionPath definition from the ModuleCondition.
 

Public Member Functions

 B2BIIConvertMdstModule ()
 Constructor.
 
virtual ~B2BIIConvertMdstModule () override
 Destructor.
 
virtual void initialize () override
 Initialize the module.
 
virtual void beginRun () override
 Module functions to be called from event process.
 
virtual void event () override
 Called for each event.
 
virtual void endRun () override
 Called when the current run is finished.
 
virtual void terminate () override
 Terminates the module.
 
virtual std::vector< std::string > getFileNames (bool outputFiles)
 Return a list of output filenames for this modules.
 
const std::string & getName () const
 Returns the name of the module.
 
const std::string & getType () const
 Returns the type of the module (i.e.
 
const std::string & getPackage () const
 Returns the package this module is in.
 
const std::string & getDescription () const
 Returns the description of the module.
 
void setName (const std::string &name)
 Set the name of the module.
 
void setPropertyFlags (unsigned int propertyFlags)
 Sets the flags for the module properties.
 
LogConfiggetLogConfig ()
 Returns the log system configuration.
 
void setLogConfig (const LogConfig &logConfig)
 Set the log system configuration.
 
void setLogLevel (int logLevel)
 Configure the log level.
 
void setDebugLevel (int debugLevel)
 Configure the debug messaging level.
 
void setAbortLevel (int abortLevel)
 Configure the abort log level.
 
void setLogInfo (int logLevel, unsigned int logInfo)
 Configure the printed log information for the given level.
 
void if_value (const std::string &expression, const std::shared_ptr< Path > &path, EAfterConditionPath afterConditionPath=EAfterConditionPath::c_End)
 Add a condition to the module.
 
void if_false (const std::shared_ptr< Path > &path, EAfterConditionPath afterConditionPath=EAfterConditionPath::c_End)
 A simplified version to add a condition to the module.
 
void if_true (const std::shared_ptr< Path > &path, EAfterConditionPath afterConditionPath=EAfterConditionPath::c_End)
 A simplified version to set the condition of the module.
 
bool hasCondition () const
 Returns true if at least one condition was set for the module.
 
const ModuleConditiongetCondition () const
 Return a pointer to the first condition (or nullptr, if none was set)
 
const std::vector< ModuleCondition > & getAllConditions () const
 Return all set conditions for this module.
 
bool evalCondition () const
 If at least one condition was set, it is evaluated and true returned if at least one condition returns true.
 
std::shared_ptr< PathgetConditionPath () const
 Returns the path of the last true condition (if there is at least one, else reaturn a null pointer).
 
Module::EAfterConditionPath getAfterConditionPath () const
 What to do after the conditional path is finished.
 
std::vector< std::shared_ptr< Path > > getAllConditionPaths () const
 Return all condition paths currently set (no matter if the condition is true or not).
 
bool hasProperties (unsigned int propertyFlags) const
 Returns true if all specified property flags are available in this module.
 
bool hasUnsetForcedParams () const
 Returns true and prints error message if the module has unset parameters which the user has to set in the steering file.
 
const ModuleParamListgetParamList () const
 Return module param list.
 
template<typename T>
ModuleParam< T > & getParam (const std::string &name) const
 Returns a reference to a parameter.
 
bool hasReturnValue () const
 Return true if this module has a valid return value set.
 
int getReturnValue () const
 Return the return value set by this module.
 
std::shared_ptr< PathElementclone () const override
 Create an independent copy of this module.
 
std::shared_ptr< boost::python::list > getParamInfoListPython () const
 Returns a python list of all parameters.
 

Static Public Member Functions

static void exposePythonAPI ()
 Exposes methods of the Module class to Python.
 

Protected Member Functions

virtual void def_initialize ()
 Wrappers to make the methods without "def_" prefix callable from Python.
 
virtual void def_beginRun ()
 Wrapper method for the virtual function beginRun() that has the implementation to be used in a call from Python.
 
virtual void def_event ()
 Wrapper method for the virtual function event() that has the implementation to be used in a call from Python.
 
virtual void def_endRun ()
 This method can receive that the current run ends as a call from the Python side.
 
virtual void def_terminate ()
 Wrapper method for the virtual function terminate() that has the implementation to be used in a call from Python.
 
void setDescription (const std::string &description)
 Sets the description of the module.
 
void setType (const std::string &type)
 Set the module type.
 
template<typename T>
void addParam (const std::string &name, T &paramVariable, const std::string &description, const T &defaultValue)
 Adds a new parameter to the module.
 
template<typename T>
void addParam (const std::string &name, T &paramVariable, const std::string &description)
 Adds a new enforced parameter to the module.
 
void setReturnValue (int value)
 Sets the return value for this module as integer.
 
void setReturnValue (bool value)
 Sets the return value for this module as bool.
 
void setParamList (const ModuleParamList &params)
 Replace existing parameter list.
 

Private Types

enum  MCMatchingMode {
  c_Direct ,
  c_GeneratorLevel
}
 MC matching mode. More...
 

Private Member Functions

void initializeDataStore ()
 Initializes Belle II DataStore.
 
void convertRecTrgTable ()
 Reads and converts m_final from rectrg_summary3.
 
void convertEvtclsTable ()
 Reads and converts all entries of evtcls Panther table.
 
void convertGenHepEvtTable ()
 Reads and converts all entries of Gen_hepevt Panther table to MCParticle dataobjects and adds them to StoreArray<MCParticle>.
 
void convertMdstECLTable ()
 Reads and converts all entries of Mdst_ecl(_aux) Panther table to ECLCluster dataobjects and adds them to StoreArray<ECLCluster>.
 
void convertMdstKLMTable ()
 Reads and converts all entries of Mdst_klm_cluster Panther table to KLMCluster dataobjects and adds them to StoreArray<KLMCluster>.
 
void convertMdstChargedTable ()
 Reads and converts all entries of Mdst_charged (Mdst_trk and Mdst_trk_fit) Panther table to Track (TrackFitResult) dataobjects and adds them to StoreArray<Track> (StoreArray<TrackFitResult>).
 
void convertMdstGammaTable ()
 Reads all entries of Mdst_Gamma Panther table, creates a particle list 'gamma:mdst' and adds them to StoreArray<Particles>.
 
void copyNbarFromGamma ()
 Copies Particles in 'gamma:mdst' with energy > 0.5 GeV to be anti-n0:mdst.
 
void convertMdstKLongTable ()
 Reads all entries of Mdst_Klong Panther table, creates a particle list 'K_L0:mdst' and adds them to StoreArray<Particles>.
 
void convertMdstPi0Table ()
 Reads all entries of Mdst_Pi0 Panther table, creates a particle list 'pi0:mdst' and adds them to StoreArray<Particles>.
 
void convertMdstVee2Table ()
 Reads and converts all entries of Mdst_vee2 Panther table to V0 dataobjects and adds them to StoreArray<V0>.
 
void convertBeamEnergy ()
 Stores beam parameters (energy, angles) in CollisionInvariantMass and CollisionBoostVector (currently in the DataStore).
 
void convertIPProfile (bool beginRun=false)
 Stores the IPProfiles in BeamSpot (currently in DataStore)
 
void convertGenHepevtObject (const Belle::Gen_hepevt &genHepevt, MCParticleGraph::GraphParticle *mcParticle)
 Converts Gen_hepevt record to MCParticleGraph object.
 
void convertMdstECLObject (const Belle::Mdst_ecl &ecl, const Belle::Mdst_ecl_aux &eclAux, ECLCluster *eclCluster)
 Converts Mdst_ecl(_aux) record to ECLCluster object.
 
double computeTrkMinDistanceBelle (ECLCluster *eclCluster)
 calculate the minimal distance between a cluster and a set of tracks on the ECL surface.
 
void convertMdstKLMObject (const Belle::Mdst_klm_cluster &klm, KLMCluster *klmCluster)
 Converts Mdst_klm_cluster record to KLMCluster object.
 
void convertMdstChargedObject (const Belle::Mdst_charged &belleTrack, Track *track)
 Converts Mdst_charged (Mdst_trk(_fit)) record to Track (TrackFitResult) object.
 
TrackFitResult createTrackFitResult (const CLHEP::HepLorentzVector &momentum, const HepPoint3D &position, const CLHEP::HepSymMatrix &error, const short int charge, const Const::ParticleType &pType, const float pValue, const uint64_t hitPatternCDCInitializer, const uint32_t hitPatternVXDInitializer, const uint16_t ndf)
 Creates TrackFitResult and fills it.
 
int getHelixParameters (const Belle::Mdst_trk_fit &trk_fit, const double mass, const HepPoint3D &newPivot, std::vector< float > &helixParams, CLHEP::HepSymMatrix &error5x5, CLHEP::HepLorentzVector &momentum, HepPoint3D &position, CLHEP::HepSymMatrix &error7x7, const double dPhi=0.0)
 Fills Helix parameters (converted to Belle II version), 5x5 error matrix, 4-momentum, position and 7x7 error matrix from Belle Helix stored in Mdst_trk_fit.
 
void convertHelix (Belle::Helix &helix, std::vector< float > &helixParams, CLHEP::HepSymMatrix &error5x5)
 Converts Belle's Helix parameters and it's covariance matrix to Belle II's version.
 
void convertHelix (const Belle::Mdst_trk_fit &trk_fit, const HepPoint3D &newPivot, std::vector< float > &helixParams, std::vector< float > &helixError)
 Converts Belle's Helix parameters and it's covariance matrix to Belle II's version.
 
void belleVeeDaughterToCartesian (const Belle::Mdst_vee2 &vee, const int charge, const Const::ParticleType &pType, CLHEP::HepLorentzVector &momentum, HepPoint3D &position, CLHEP::HepSymMatrix &error)
 Fills 4-momentum, position and 7x7 error matrix from Belle Vee daughter.
 
void belleVeeDaughterHelix (const Belle::Mdst_vee2 &vee, const int charge, std::vector< float > &helixParam, std::vector< float > &helixError)
 obtains the helix parameters of the vee daughters
 
void convertPIDData (const Belle::Mdst_charged &belleTrack, const Track *track)
 Get PID information for belleTrack and add it to PIDLikelihood (with relation from track).
 
void setLikelihoods (PIDLikelihood *pid, Const::EDetector det, double likelihoods[c_nHyp], bool discard_allzero=false)
 Add given Belle likelihoods (not log-likelihoods, in Belle hypothesis order) for given detector to pid.
 
double cdc_pid (const Belle::Mdst_charged &chg, int idp)
 Returns CDC likelihood for given hypothesis idp.
 
double atcPID (const PIDLikelihood *pid, int sigHyp, int bkgHyp)
 calculates atc_pid(3,1,5,sigHyp,bkgHyp).prob() from converted PIDLikelihood
 
void setTracksToECLClustersRelations ()
 Sets Track -> ECLCluster relations.
 
void setKLMClustersRelations ()
 Sets KLMCluster -> Track and ECLCluster relations.
 
int recoverMoreThan24bitIDHEP (int id)
 Helper function to recover falsely set idhep info in GenHepEvt list.
 
void testMCRelation (const Belle::Gen_hepevt &belleMC, const MCParticle *mcP, const std::string &objectName)
 Checks if the reconstructed object (Track, ECLCluster, ...) was matched to the same MCParticle.
 
std::list< ModulePtrgetModules () const override
 no submodules, return empty list
 
std::string getPathString () const override
 return the module name.
 
void setParamPython (const std::string &name, const boost::python::object &pyObj)
 Implements a method for setting boost::python objects.
 
void setParamPythonDict (const boost::python::dict &dictionary)
 Implements a method for reading the parameter values from a boost::python dictionary.
 

Static Private Member Functions

static double acc_pid (const Belle::Mdst_charged &chg, int idp)
 Returns ACC likelihood for given hypothesis idp.
 

Private Attributes

bool m_realData
 flag that tells whether given data sample is for real data or MC
 
bool m_convertBeamParameters
 Convert beam parameters or use information stored in Belle II database.
 
bool m_use6x6CovarianceMatrix4Tracks
 flag that tells which form of covariance matrix should be used in the conversion of charged tracks
 
std::string m_mcMatchingModeString
 MC matching mode.
 
MCMatchingMode m_mcMatchingMode
 C matching mode.
 
bool m_evtgenProcessing
 Flag to switch on only evtgen processing.
 
bool m_convertEvtcls
 Flag to switch on conversion of Evtcls table.
 
bool m_nisEnable
 Flag to switch on conversion of nisKsFinder info.
 
bool m_convertRecTrg
 Flag to switch on conversion of rectrg_summary3.
 
bool m_convertTrkExtra
 Flag to switch on conversion of first(last)_{x,y,z} of mdst_trk_fit.
 
bool m_convertNbar
 Flag to create anti-n0:mdst list from gamma:mdst.
 
double m_matchType2E9oE25Threshold
 E9/E25 threshold value clusters with a value above this threshold are classified as neutral even if tracks are matched to their connected region (matchType == 2)
 
int m_lastIPProfileBin { -1}
 variable to tell us which IPProfile bin was active last time we looked
 
Belle2::MCParticleGraph m_particleGraph
 MCParticle Graph to build Belle2 MC Particles.
 
std::map< int, int > genHepevtToMCParticle
 map of Gen_hepevt Panther IDs and corresponding MCParticle StoreArray indices
 
std::map< int, int > mdstEclToECLCluster
 map of Mdst_ecl Panther IDs and corresponding ECLCluster StoreArray indices
 
std::map< int, int > mdstGammaToParticle
 map of gamma Panther IDs and corresponding Particle StoreArray indices
 
std::map< int, int > mdstKlmToKLMCluster
 map of Mdst_klm Panther IDs and corresponding KLMCluster StoreArray indices
 
std::map< int, int > mdstKlongToParticle
 map of Klong Panther IDs and corresponding Particle StoreArray indices
 
StoreArray< MCParticlem_mcParticles
 MC particles.
 
StoreArray< ECLClusterm_eclClusters
 ECL clusters.
 
StoreArray< KLMClusterm_klmClusters
 KLM clusters.
 
StoreArray< Trackm_tracks
 Tracks.
 
StoreArray< TrackFitResultm_trackFitResults
 Track fir results.
 
StoreArray< V0m_v0s
 V0-particles.
 
StoreArray< Particlem_particles
 Particles.
 
StoreArray< BelleTrkExtram_belleTrkExtra
 Belle CDC extra information.
 
StoreArray< PIDLikelihoodm_pidLikelihoods
 output PIDLikelihood array.
 
StoreObjPtr< EventExtraInfom_evtInfo
 Event Extra Info.
 
OptionalDBObjPtr< BeamSpotm_beamSpotDB
 BeamSpot for IP.
 
BeamSpot m_beamSpot
 Interaction Point of the beam.
 
OptionalDBObjPtr< CollisionBoostVectorm_collisionBoostVectorDB
 CollisionBoostVector for boost vector.
 
CollisionBoostVector m_collisionBoostVector
 CollisionBoostVector for bosst vector of the beam.
 
OptionalDBObjPtr< CollisionInvariantMassm_collisionInvMDB
 CollisionInvariantMass for Invariant Mass of Beam.
 
CollisionInvariantMass m_collisionInvM
 CollisionInvariantMass for the invariant mass of the beam.
 
OptionalDBObjPtr< CollisionAxisCMSm_collisionAxisCMSDB
 CollisionAxisCMS.
 
CollisionAxisCMS m_collisionAxisCMS
 CollisionAxisCMS of the beam.
 
const int ERRMCONV [7] = {3, 4, 5, -1, 0, 1, 2}
 CONVERSION OF TRACK ERROR MATRIX ELEMENTS.
 
const double BFIELD = 1.5
 B filed in TESLA.
 
const double KAPPA2OMEGA = 1.5 * TMath::C() * 1E-11
 Conversion factor for Kappa -> Omega helix parameters.
 
std::string m_name
 The name of the module, saved as a string (user-modifiable)
 
std::string m_type
 The type of the module, saved as a string.
 
std::string m_package
 Package this module is found in (may be empty).
 
std::string m_description
 The description of the module.
 
unsigned int m_propertyFlags
 The properties of the module as bitwise or (with |) of EModulePropFlags.
 
LogConfig m_logConfig
 The log system configuration of the module.
 
ModuleParamList m_moduleParamList
 List storing and managing all parameter of the module.
 
bool m_hasReturnValue
 True, if the return value is set.
 
int m_returnValue
 The return value.
 
std::vector< ModuleConditionm_conditions
 Module condition, only non-null if set.
 

Static Private Attributes

static const int c_nHyp = 5
 Number of Belle track hypotheses (see c_belleHyp_to_chargedStable).
 
static const Const::ChargedStable c_belleHyp_to_chargedStable [c_nHyp] = { Const::electron, Const::muon, Const::pion, Const::kaon, Const::proton }
 maps Belle hypotheses to Const::ChargedStable (from http://belle.kek.jp/secured/wiki/doku.php?id=software:atc_pid).
 

Detailed Description

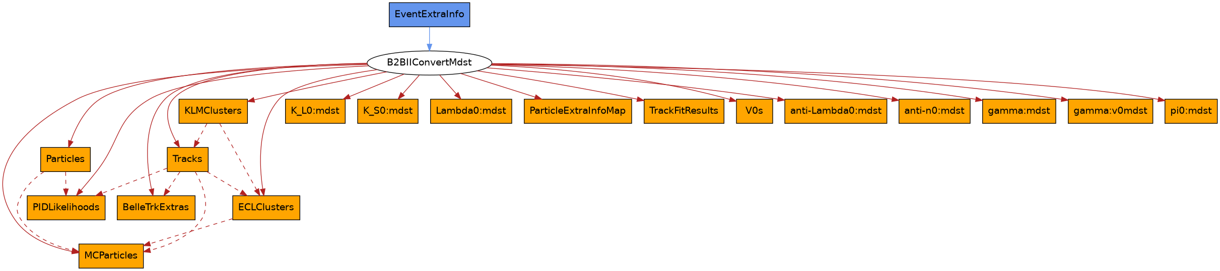
Module converts Belle MDST objects (Panther records) to Belle II MDST objects.

The module performs conversion of the following Belle Panther records:

o) Gen_hepevt -> MCParticle

o) Mdst_ecl and Mdst_ecl_aux -> ECLCluster

The following relations are created:

o) ECLCluster -> MCParticle

Definition at line 95 of file B2BIIConvertMdstModule.h.

Member Typedef Documentation

◆ EAfterConditionPath

Forward the EAfterConditionPath definition from the ModuleCondition.

Definition at line 88 of file Module.h.

Member Enumeration Documentation

◆ EModulePropFlags

enum EModulePropFlags
inherited

Each module can be tagged with property flags, which indicate certain features of the module.

Enumerator
c_Input 

This module is an input module (reads data).

c_Output 

This module is an output module (writes data).

c_ParallelProcessingCertified 

This module can be run in parallel processing mode safely (All I/O must be done through the data store, in particular, the module must not write any files.)

c_HistogramManager 

This module is used to manage histograms accumulated by other modules.

c_InternalSerializer 

This module is an internal serializer/deserializer for parallel processing.

c_TerminateInAllProcesses 

When using parallel processing, call this module's terminate() function in all processes().

This will also ensure that there is exactly one process (single-core if no parallel modules found) or at least one input, one main and one output process.

c_DontCollectStatistics 

No statistics is collected for this module.

Definition at line 77 of file Module.h.

77 {
78 c_Input = 1,
79 c_Output = 2,
80 c_ParallelProcessingCertified = 4,
81 c_HistogramManager = 8,
82 c_InternalSerializer = 16,
83 c_TerminateInAllProcesses = 32,
84 c_DontCollectStatistics = 64,
85 };
@ c_Output
Output Process.
Definition ProcHelper.h:19
@ c_Input
Input Process.
Definition ProcHelper.h:17

◆ MCMatchingMode

enum MCMatchingMode
private

MC matching mode.

Enumerator
c_Direct 

Direct matching.

c_GeneratorLevel 

Match to generator-level particles.

Definition at line 100 of file B2BIIConvertMdstModule.h.

100 {
101
103 c_Direct,
104
106 c_GeneratorLevel,
107
108 };

Constructor & Destructor Documentation

◆ B2BIIConvertMdstModule()

Constructor.

Definition at line 164 of file B2BIIConvertMdstModule.cc.

164 : Module(),
166{
167 //Set module properties
168 setDescription("Converts Belle mDST objects (Panther tables and records) to Belle II mDST objects.");
169
170 addParam("convertBeamParameters", m_convertBeamParameters,
171 "Convert beam parameters or use information stored in "
172 "Belle II database.", true);
173 addParam("use6x6CovarianceMatrix4Tracks", m_use6x6CovarianceMatrix4Tracks,
174 "Use 6x6 (position, momentum) covariance matrix for charged tracks instead of 5x5 (helix parameters) covariance matrix", false);
175 addParam("mcMatchingMode", m_mcMatchingModeString,
176 "MC matching mode: 'Direct', or 'GeneratorLevel'",
177 std::string("Direct"));
178 addParam("evtgenProcessing", m_evtgenProcessing, "Flag to switch on only evtgen processing", false);
179 addParam("matchType2E9oE25Threshold", m_matchType2E9oE25Threshold,
180 "clusters with a E9/E25 value above this threshold are classified as neutral even if tracks are matched to their connected region (matchType == 2)",
181 -1.1);
182
183 addParam("convertEvtcls", m_convertEvtcls, "Flag to switch on conversion of Mdst_evtcls", true);
184 addParam("nisKsInfo", m_nisEnable, "Flag to switch on conversion of nisKsFinder info", true);
185 addParam("RecTrg", m_convertRecTrg, "Flag to switch on conversion of rectrg_summary3", false);
186 addParam("TrkExtra", m_convertTrkExtra, " Flag to switch on conversion of first_x,y,z and last_x,y,z from Mdst_trk_fit", true);
187 addParam("convertNbar", m_convertNbar, " Flag to switch on conversion of nbar:mdst (copy from gamma:mdst)", false);
188
189 m_realData = false;
190
191 B2DEBUG(1, "B2BIIConvertMdst: Constructor done.");
192}
bool m_convertEvtcls
Flag to switch on conversion of Evtcls table.
bool m_nisEnable
Flag to switch on conversion of nisKsFinder info.
bool m_convertNbar
Flag to create anti-n0:mdst list from gamma:mdst.
bool m_convertBeamParameters
Convert beam parameters or use information stored in Belle II database.
bool m_realData
flag that tells whether given data sample is for real data or MC
std::string m_mcMatchingModeString
MC matching mode.
bool m_convertRecTrg
Flag to switch on conversion of rectrg_summary3.
double m_matchType2E9oE25Threshold
E9/E25 threshold value clusters with a value above this threshold are classified as neutral even if t...
bool m_evtgenProcessing
Flag to switch on only evtgen processing.
MCMatchingMode m_mcMatchingMode
C matching mode.
bool m_use6x6CovarianceMatrix4Tracks
flag that tells which form of covariance matrix should be used in the conversion of charged tracks
bool m_convertTrkExtra
Flag to switch on conversion of first(last)_{x,y,z} of mdst_trk_fit.
void setDescription(const std::string &description)
Sets the description of the module.
Definition Module.cc:214
Module()
Constructor.
Definition Module.cc:30
void addParam(const std::string &name, T &paramVariable, const std::string &description, const T &defaultValue)
Adds a new parameter to the module.
Definition Module.h:559

◆ ~B2BIIConvertMdstModule()

~B2BIIConvertMdstModule ( )
overridevirtual

Destructor.

Definition at line 195 of file B2BIIConvertMdstModule.cc.

196{
197}

Member Function Documentation

◆ acc_pid()

static double acc_pid ( const Belle::Mdst_charged & chg,
int idp )
staticprivate

Returns ACC likelihood for given hypothesis idp.

Copied from atc_pid::acc_pid().

◆ atcPID()

double atcPID ( const PIDLikelihood * pid,
int sigHyp,
int bkgHyp )
private

calculates atc_pid(3,1,5,sigHyp,bkgHyp).prob() from converted PIDLikelihood

Definition at line 2320 of file B2BIIConvertMdstModule.cc.

2321{
2322 if (!pid) return 0.5;
2323
2324 // ACC = ARICH
2325 Const::PIDDetectorSet set = Const::ARICH;
2326 double acc_sig = exp(pid->getLogL(c_belleHyp_to_chargedStable[sigHyp], set));
2327 double acc_bkg = exp(pid->getLogL(c_belleHyp_to_chargedStable[bkgHyp], set));
2328 double acc = 0.5;
2329 if (acc_sig + acc_bkg > 0.0)
2330 acc = acc_sig / (acc_sig + acc_bkg);
2331
2332 // TOF = TOP
2333 set = Const::TOP;
2334 double tof_sig = exp(pid->getLogL(c_belleHyp_to_chargedStable[sigHyp], set));
2335 double tof_bkg = exp(pid->getLogL(c_belleHyp_to_chargedStable[bkgHyp], set));
2336 double tof = 0.5;
2337 double tof_all = tof_sig + tof_bkg;
2338 if (tof_all != 0) {
2339 tof = tof_sig / tof_all;
2340 if (tof < 0.001) tof = 0.001;
2341 if (tof > 0.999) tof = 0.999;
2342 }
2343
2344 // dE/dx = CDC
2345 set = Const::CDC;
2346 double cdc_sig = exp(pid->getLogL(c_belleHyp_to_chargedStable[sigHyp], set));
2347 double cdc_bkg = exp(pid->getLogL(c_belleHyp_to_chargedStable[bkgHyp], set));
2348 double cdc = 0.5;
2349 double cdc_all = cdc_sig + cdc_bkg;
2350 if (cdc_all != 0) {
2351 cdc = cdc_sig / cdc_all;
2352 if (cdc < 0.001) cdc = 0.001;
2353 if (cdc > 0.999) cdc = 0.999;
2354 }
2355
2356 // Combined
2357 double pid_sig = acc * tof * cdc;
2358 double pid_bkg = (1. - acc) * (1. - tof) * (1. - cdc);
2359
2360 return pid_sig / (pid_sig + pid_bkg);
2361}
static const Const::ChargedStable c_belleHyp_to_chargedStable[c_nHyp]
maps Belle hypotheses to Const::ChargedStable (from http://belle.kek.jp/secured/wiki/doku....
RestrictedDetectorSet< PIDDetectors > PIDDetectorSet
Typedef for set of PID detectors.
Definition Const.h:379

◆ beginRun()

void beginRun ( )
overridevirtual

Module functions to be called from event process.

Called when the current run begins.

Reimplemented from Module.

Definition at line 270 of file B2BIIConvertMdstModule.cc.

271{
272 B2DEBUG(99, "B2BIIConvertMdst: beginRun called.");
273
275 return;
276
278 //BeamEnergy class updated by fixmdst module in beginRun()
279 Belle::BeamEnergy::begin_run();
281 Belle::BeamEnergy::dump();
282
283 // load IP data from DB server
284 Belle::IpProfile::begin_run();
285 convertIPProfile(true);
286 Belle::IpProfile::dump();
287 bool usableIP = Belle::IpProfile::usable();
288 B2DEBUG(99, "B2BIIConvertMdst: IpProfile is usable = " << usableIP);
289 }
290
291 //init eID
292#ifdef HAVE_EID
293 Belle::eid::init_data();
294 Belle::eid::show_use("ALL");
295#endif
296}
void convertIPProfile(bool beginRun=false)
Stores the IPProfiles in BeamSpot (currently in DataStore)
void convertBeamEnergy()
Stores beam parameters (energy, angles) in CollisionInvariantMass and CollisionBoostVector (currently...

◆ belleVeeDaughterHelix()

void belleVeeDaughterHelix ( const Belle::Mdst_vee2 & vee,
const int charge,
std::vector< float > & helixParam,
std::vector< float > & helixError )
private

obtains the helix parameters of the vee daughters

Definition at line 2228 of file B2BIIConvertMdstModule.cc.

2230{
2231 const HepPoint3D pivot(vee.vx(), vee.vy(), vee.vz());
2232 CLHEP::HepVector a(5);
2233 CLHEP::HepSymMatrix Ea(5, 0);
2234 if (charge > 0) {
2235 a[0] = vee.daut().helix_p(0); a[1] = vee.daut().helix_p(1);
2236 a[2] = vee.daut().helix_p(2); a[3] = vee.daut().helix_p(3);
2237 a[4] = vee.daut().helix_p(4);
2238 Ea[0][0] = vee.daut().error_p(0);
2239 Ea[1][0] = vee.daut().error_p(1);
2240 Ea[1][1] = vee.daut().error_p(2);
2241 Ea[2][0] = vee.daut().error_p(3);
2242 Ea[2][1] = vee.daut().error_p(4);
2243 Ea[2][2] = vee.daut().error_p(5);
2244 Ea[3][0] = vee.daut().error_p(6);
2245 Ea[3][1] = vee.daut().error_p(7);
2246 Ea[3][2] = vee.daut().error_p(8);
2247 Ea[3][3] = vee.daut().error_p(9);
2248 Ea[4][0] = vee.daut().error_p(10);
2249 Ea[4][1] = vee.daut().error_p(11);
2250 Ea[4][2] = vee.daut().error_p(12);
2251 Ea[4][3] = vee.daut().error_p(13);
2252 Ea[4][4] = vee.daut().error_p(14);
2253 } else {
2254 a[0] = vee.daut().helix_m(0); a[1] = vee.daut().helix_m(1);
2255 a[2] = vee.daut().helix_m(2); a[3] = vee.daut().helix_m(3);
2256 a[4] = vee.daut().helix_m(4);
2257 Ea[0][0] = vee.daut().error_m(0);
2258 Ea[1][0] = vee.daut().error_m(1);
2259 Ea[1][1] = vee.daut().error_m(2);
2260 Ea[2][0] = vee.daut().error_m(3);
2261 Ea[2][1] = vee.daut().error_m(4);
2262 Ea[2][2] = vee.daut().error_m(5);
2263 Ea[3][0] = vee.daut().error_m(6);
2264 Ea[3][1] = vee.daut().error_m(7);
2265 Ea[3][2] = vee.daut().error_m(8);
2266 Ea[3][3] = vee.daut().error_m(9);
2267 Ea[4][0] = vee.daut().error_m(10);
2268 Ea[4][1] = vee.daut().error_m(11);
2269 Ea[4][2] = vee.daut().error_m(12);
2270 Ea[4][3] = vee.daut().error_m(13);
2271 Ea[4][4] = vee.daut().error_m(14);
2272 }
2273
2274 Belle::Helix helix(pivot, a, Ea);
2275
2276 // go to the new pivot
2277 helix.pivot(HepPoint3D(0., 0., 0.));
2278
2279 CLHEP::HepSymMatrix error5x5(5, 0);
2280 convertHelix(helix, helixParam, error5x5);
2281
2282 unsigned int size = 5;
2283 unsigned int counter = 0;
2284 for (unsigned int i = 0; i < size; i++)
2285 for (unsigned int j = i; j < size; j++)
2286 helixError[counter++] = error5x5[i][j];
2287}
void convertHelix(Belle::Helix &helix, std::vector< float > &helixParams, CLHEP::HepSymMatrix &error5x5)
Converts Belle's Helix parameters and it's covariance matrix to Belle II's version.

◆ belleVeeDaughterToCartesian()

void belleVeeDaughterToCartesian ( const Belle::Mdst_vee2 & vee,
const int charge,
const Const::ParticleType & pType,
CLHEP::HepLorentzVector & momentum,
HepPoint3D & position,
CLHEP::HepSymMatrix & error )
private

Fills 4-momentum, position and 7x7 error matrix from Belle Vee daughter.

Definition at line 2189 of file B2BIIConvertMdstModule.cc.

2192{
2193 const HepPoint3D pivot(vee.vx(), vee.vy(), vee.vz());
2194 CLHEP::HepVector a(5);
2195 CLHEP::HepSymMatrix Ea(5, 0);
2196 if (charge > 0) {
2197 a[0] = vee.daut().helix_p(0); a[1] = vee.daut().helix_p(1);
2198 a[2] = vee.daut().helix_p(2); a[3] = vee.daut().helix_p(3);
2199 a[4] = vee.daut().helix_p(4);
2200 Ea[0][0] = vee.daut().error_p(0); Ea[1][0] = vee.daut().error_p(1);
2201 Ea[1][1] = vee.daut().error_p(2); Ea[2][0] = vee.daut().error_p(3);
2202 Ea[2][1] = vee.daut().error_p(4); Ea[2][2] = vee.daut().error_p(5);
2203 Ea[3][0] = vee.daut().error_p(6); Ea[3][1] = vee.daut().error_p(7);
2204 Ea[3][2] = vee.daut().error_p(8); Ea[3][3] = vee.daut().error_p(9);
2205 Ea[4][0] = vee.daut().error_p(10); Ea[4][1] = vee.daut().error_p(11);
2206 Ea[4][2] = vee.daut().error_p(12); Ea[4][3] = vee.daut().error_p(13);
2207 Ea[4][4] = vee.daut().error_p(14);
2208 } else {
2209 a[0] = vee.daut().helix_m(0); a[1] = vee.daut().helix_m(1);
2210 a[2] = vee.daut().helix_m(2); a[3] = vee.daut().helix_m(3);
2211 a[4] = vee.daut().helix_m(4);
2212 Ea[0][0] = vee.daut().error_m(0); Ea[1][0] = vee.daut().error_m(1);
2213 Ea[1][1] = vee.daut().error_m(2); Ea[2][0] = vee.daut().error_m(3);
2214 Ea[2][1] = vee.daut().error_m(4); Ea[2][2] = vee.daut().error_m(5);
2215 Ea[3][0] = vee.daut().error_m(6); Ea[3][1] = vee.daut().error_m(7);
2216 Ea[3][2] = vee.daut().error_m(8); Ea[3][3] = vee.daut().error_m(9);
2217 Ea[4][0] = vee.daut().error_m(10); Ea[4][1] = vee.daut().error_m(11);
2218 Ea[4][2] = vee.daut().error_m(12); Ea[4][3] = vee.daut().error_m(13);
2219 Ea[4][4] = vee.daut().error_m(14);
2220 }
2221
2222 Belle::Helix helix(pivot, a, Ea);
2223
2224 // this is Vee daughter momentum/position/error at pivot = V0 Decay Vertex
2225 momentum = helix.momentum(0., pType.getMass(), position, error);
2226}
double getMass() const
Particle mass.
Definition UnitConst.cc:353

◆ cdc_pid()

double cdc_pid ( const Belle::Mdst_charged & chg,
int idp )
private

Returns CDC likelihood for given hypothesis idp.

Copied from atc_pid::cdd_pid().

◆ clone()

std::shared_ptr< PathElement > clone ( ) const
overridevirtualinherited

Create an independent copy of this module.

Note that parameters are shared, so changing them on a cloned module will also affect the original module.

Implements PathElement.

Definition at line 179 of file Module.cc.

180{
183 newModule->setName(getName());
184 newModule->m_package = m_package;
185 newModule->m_propertyFlags = m_propertyFlags;
186 newModule->m_logConfig = m_logConfig;
187 newModule->m_conditions = m_conditions;
188
189 return newModule;
190}
std::shared_ptr< Module > registerModule(const std::string &moduleName, std::string sharedLibPath="") noexcept(false)
Creates an instance of a module and registers it to the ModuleManager.
static ModuleManager & Instance()
Exception is thrown if the requested module could not be created by the ModuleManager.
void setParameters(const ModuleParamList &params)
Set values for parameters from other parameter list.
const ModuleParamList & getParamList() const
Return module param list.
Definition Module.h:362
const std::string & getName() const
Returns the name of the module.
Definition Module.h:186
const std::string & getType() const
Returns the type of the module (i.e.
Definition Module.cc:41
unsigned int m_propertyFlags
The properties of the module as bitwise or (with |) of EModulePropFlags.
Definition Module.h:511
ModuleParamList m_moduleParamList
List storing and managing all parameter of the module.
Definition Module.h:515
void setName(const std::string &name)
Set the name of the module.
Definition Module.h:213
LogConfig m_logConfig
The log system configuration of the module.
Definition Module.h:513
std::vector< ModuleCondition > m_conditions
Module condition, only non-null if set.
Definition Module.h:520
std::string m_package
Package this module is found in (may be empty).
Definition Module.h:509
std::shared_ptr< Module > ModulePtr
Defines a pointer to a module object as a boost shared pointer.
Definition Module.h:43

◆ computeTrkMinDistanceBelle()

double computeTrkMinDistanceBelle ( ECLCluster * eclCluster)
private

calculate the minimal distance between a cluster and a set of tracks on the ECL surface.

Definition at line 1958 of file B2BIIConvertMdstModule.cc.

1959{
1960 const double m_extRadius(125.0);
1961 const double m_extZFWD(196.0);
1962 const double m_extZBWD(-102.2);
1963 double minDist(10000);
1964
1965 // get cluster info
1966 const int reg = eclCluster->getDetectorRegion();
1967 double eclClusterR_surface = m_extRadius / sin(eclCluster->getTheta());
1968 if (reg == 1) {eclClusterR_surface = m_extZFWD / cos(eclCluster->getTheta());}
1969 else if (reg == 3) {eclClusterR_surface = m_extZBWD / cos(eclCluster->getTheta());}
1970
1971 ROOT::Math::XYZVector eclCluster_surface_position(0, 0, 0);
1972 VectorUtil::setMagThetaPhi(eclCluster_surface_position, eclClusterR_surface, eclCluster->getTheta(), eclCluster->getPhi());
1973
1974 for (const auto& track : m_tracks) {
1975 const TrackFitResult* trackFit = track.getTrackFitResultWithClosestMass(Const::ChargedStable(Const::pion));
1976
1977 if (trackFit == NULL) {continue;}
1978 // get the track parameters
1979 const double z0 = trackFit->getZ0();
1980 const double tanlambda = trackFit->getTanLambda();
1981
1982 // use the helix class
1983 Helix h = trackFit->getHelix();
1984
1985 // extrapolate to radius
1986 const double lHelixRadius = h.getArcLength2DAtCylindricalR(m_extRadius) > 0 ? h.getArcLength2DAtCylindricalR(m_extRadius) : 999999.;
1987
1988 // extrapolate to FWD z
1989 const double lFWD = (m_extZFWD - z0) / tanlambda > 0 ? (m_extZFWD - z0) / tanlambda : 999999.;
1990
1991 // extrapolate to backward z
1992 const double lBWD = (m_extZBWD - z0) / tanlambda > 0 ? (m_extZBWD - z0) / tanlambda : 999999.;
1993
1994 // pick smallest arclength
1995 const double l = std::min(std::min(lHelixRadius, lFWD), lBWD);
1996
1997 B2DEBUG(50, lHelixRadius << " " << lFWD << " " << lBWD << " -> " << l);
1998
1999 ROOT::Math::XYZVector ext_helix = h.getPositionAtArcLength2D(l);
2000 double helixExtR_surface = m_extRadius / sin(ext_helix.Theta());
2001 if (l == lFWD) { helixExtR_surface = m_extZFWD / cos(ext_helix.Theta());}
2002 else if (l == lBWD) { helixExtR_surface = m_extZBWD / cos(ext_helix.Theta());}
2003
2004 ROOT::Math::XYZVector helixExt_surface_position(0, 0, 0);
2005 VectorUtil::setMagThetaPhi(helixExt_surface_position, helixExtR_surface, ext_helix.Theta(), ext_helix.Phi());
2006
2007 double distance = (eclCluster_surface_position - helixExt_surface_position).R();
2008 if (distance < minDist) {minDist = distance;}
2009 }
2010 if (minDist > 9999) minDist = -1;
2011 return minDist;
2012}
StoreArray< Track > m_tracks
Tracks.
static const ChargedStable pion
charged pion particle
Definition Const.h:661
double getPhi() const
Return Corrected Phi of Shower (radian).
Definition ECLCluster.h:304
int getDetectorRegion() const
Return detector region: 0: below acceptance, 1: FWD, 2: BRL, 3: BWD, 11: FWDGAP, 13: BWDGAP.
Definition ECLCluster.cc:70
double getTheta() const
Return Corrected Theta of Shower (radian).
Definition ECLCluster.h:307
Helix getHelix() const
Conversion to framework Helix (without covariance).
double getTanLambda() const
Getter for tanLambda.
double getZ0() const
Getter for z0.

◆ convertBeamEnergy()

void convertBeamEnergy ( )
private

Stores beam parameters (energy, angles) in CollisionInvariantMass and CollisionBoostVector (currently in the DataStore).

Definition at line 403 of file B2BIIConvertMdstModule.cc.

404{
405 const double Eher = Belle::BeamEnergy::E_HER();
406 const double Eler = Belle::BeamEnergy::E_LER();
407 const double crossingAngle = Belle::BeamEnergy::Cross_angle();
408 const double angleLer = M_PI; //parallel to negative z axis (different from Belle II!)
409 const double angleHer = crossingAngle; //in positive z and x direction, verified to be consistent with Upsilon(4S) momentum
410 const double mass_e = Const::electronMass; //mass of electron: 0.0 in basf, 0.000510998902 in basf2;
411 TMatrixDSym covariance(3); //0 entries = no error
412 HepLorentzVector p_beam = Belle::BeamEnergy::p_beam(); // Testing only
413
414 // Get four momentum of LER and HER
415 ROOT::Math::PxPyPzEVector P_her(0.0, 0.0, TMath::Sqrt(Eher * Eher - mass_e * mass_e), Eher);
416 ROOT::Math::RotationY rotateAroundYAxis(angleHer);
417 P_her = rotateAroundYAxis(P_her);
418 ROOT::Math::PxPyPzEVector P_ler(0.0, 0.0, TMath::Sqrt(Eler * Eler - mass_e * mass_e), Eler);
419 rotateAroundYAxis.SetAngle(angleLer);
420 P_ler = rotateAroundYAxis(P_ler);
421
422 // Get four momentum of beam
423 ROOT::Math::PxPyPzEVector P_beam = P_her + P_ler;
424
425 ROOT::Math::PxPyPzEVector momentumHER = P_her;
426 ROOT::Math::VectorUtil::boost(momentumHER, -P_beam.BoostToCM());
427 double angleXZ = std::atan(momentumHER.X() / momentumHER.Z());
428 double angleYZ = std::atan(momentumHER.Y() / momentumHER.Z());
429
430 m_collisionBoostVector.setBoost(B2Vector3D(-P_beam.BoostToCM()), covariance);
431 m_collisionInvM.setMass(P_beam.M(), 0.0, 0.0);
432 m_collisionAxisCMS.setAngles(angleXZ, angleYZ, TMatrixTSym<double>(2));
433 m_collisionAxisCMS.setSpread(TMatrixTSym<double>(2), 0, 0, 0);
434
435 B2DEBUG(99, "Beam Energy: E_HER = " << Eher << "; E_LER = " << Eler << "; angle = " << crossingAngle);
436 B2DEBUG(99, "Beam Momentum (pre-convert) : P_X = " << p_beam.px() << "; P_Y = " << p_beam.py() << "; P_Z = " << p_beam.pz());
437 B2DEBUG(99, "Beam Momentum (post-convert) : P_X = " << P_beam.Px() << "; P_Y = " << P_beam.Py() << "; P_Z = " << P_beam.Pz());
438 B2DEBUG(99, "CollisionAxisCMS: angleXZ = " << m_collisionAxisCMS.getAngleXZ() << "; angleYZ = " << m_collisionAxisCMS.getAngleYZ());
439}
CollisionAxisCMS m_collisionAxisCMS
CollisionAxisCMS of the beam.
CollisionInvariantMass m_collisionInvM
CollisionInvariantMass for the invariant mass of the beam.
CollisionBoostVector m_collisionBoostVector
CollisionBoostVector for bosst vector of the beam.
static const double electronMass
electron mass
Definition Const.h:685
B2Vector3< double > B2Vector3D
typedef for common usage with double
Definition B2Vector3.h:516

◆ convertEvtclsTable()

void convertEvtclsTable ( )
private

Reads and converts all entries of evtcls Panther table.

Definition at line 1283 of file B2BIIConvertMdstModule.cc.

1284{
1285 // Create StoreObj if it is not valid
1286 if (not m_evtInfo.isValid()) {
1287 m_evtInfo.create();
1288 }
1289 // Pull Evtcls_flag(2) from manager
1290 Belle::Evtcls_flag_Manager& EvtFlagMgr = Belle::Evtcls_flag_Manager::get_manager();
1291 Belle::Evtcls_flag2_Manager& EvtFlag2Mgr = Belle::Evtcls_flag2_Manager::get_manager();
1292
1293 // Pull Evtcls_hadronic_flag from manager
1294 Belle::Evtcls_hadronic_flag_Manager& EvtHadFlagMgr = Belle::Evtcls_hadronic_flag_Manager::get_manager();
1295
1296 std::string name = "evtcls_flag";
1297 std::string name_had = "evtcls_hadronic_flag";
1298 // Only one entry in each event
1299 std::vector<Belle::Evtcls_flag>::iterator eflagIterator = EvtFlagMgr.begin();
1300 std::vector<Belle::Evtcls_flag2>::iterator eflag2Iterator = EvtFlag2Mgr.begin();
1301 std::vector<Belle::Evtcls_hadronic_flag>::iterator ehadflagIterator = EvtHadFlagMgr.begin();
1302
1303 // Converting evtcls_flag(2)
1304 std::vector<int> flag(20);
1305 for (int index = 0; index < 20; ++index) {
1306 // flag(14, 16): not filled
1307 if (index == 14 || index == 16) continue;
1308 std::string iVar = name + std::to_string(index);
1309 // 0-9 corresponding to evtcls_flag.flag(0-9)
1310 if (index < 10) {
1311 m_evtInfo->addExtraInfo(iVar, (*eflagIterator).flag(index));
1312 } else {
1313 // 10-19 corresponding to evtcls_flag2.flag(0-9)
1314 m_evtInfo->addExtraInfo(iVar, (*eflag2Iterator).flag(index - 10));
1315 }
1316 B2DEBUG(99, "evtcls_flag(" << index << ") = " << m_evtInfo->getExtraInfo(iVar));
1317 }
1318
1319 // Converting evtcls_hadronic_flag
1320 for (int index = 0; index < 6; ++index) {
1321 std::string iVar = name_had + std::to_string(index);
1322 m_evtInfo->addExtraInfo(iVar, (*ehadflagIterator).hadronic_flag(index));
1323 B2DEBUG(99, "evtcls_hadronic_flag(" << index << ") = " << m_evtInfo->getExtraInfo(iVar));
1324 }
1325
1326}
StoreObjPtr< EventExtraInfo > m_evtInfo
Event Extra Info.

◆ convertGenHepevtObject()

void convertGenHepevtObject ( const Belle::Gen_hepevt & genHepevt,
MCParticleGraph::GraphParticle * mcParticle )
private

Converts Gen_hepevt record to MCParticleGraph object.

Definition at line 1873 of file B2BIIConvertMdstModule.cc.

1874{
1875 //B2DEBUG(80, "Gen_ehepevt: idhep " << genHepevt.idhep() << " (" << genHepevt.isthep() << ") with ID = " << genHepevt.get_ID());
1876
1877 // updating the GraphParticle information from the Gen_hepevt information
1878 const int idHep = recoverMoreThan24bitIDHEP(genHepevt.idhep());
1879 if (idHep == 0) {
1880 B2WARNING("Trying to convert Gen_hepevt with idhep = " << idHep <<
1881 ". This should never happen.");
1882 mcParticle->setPDG(Const::photon.getPDGCode());
1883 } else {
1884 mcParticle->setPDG(idHep);
1885 }
1886
1887 if (genHepevt.isthep() > 0) {
1889 }
1890
1891 mcParticle->setMass(genHepevt.M());
1892
1893 ROOT::Math::PxPyPzEVector p4(genHepevt.PX(), genHepevt.PY(), genHepevt.PZ(), genHepevt.E());
1894 mcParticle->set4Vector(p4);
1895
1896 mcParticle->setProductionVertex(genHepevt.VX()*Unit::mm, genHepevt.VY()*Unit::mm, genHepevt.VZ()*Unit::mm);
1897 mcParticle->setProductionTime(genHepevt.T()*Unit::mm / Const::speedOfLight);
1898
1899 // decay time of this particle is production time of the daughter particle
1900 if (genHepevt.daFirst() > 0) {
1901 Belle::Gen_hepevt_Manager& genMgr = Belle::Gen_hepevt_Manager::get_manager();
1902 Belle::Gen_hepevt daughterParticle = genMgr(Belle::Panther_ID(genHepevt.daFirst()));
1903 mcParticle->setDecayTime(daughterParticle.T()*Unit::mm / Const::speedOfLight);
1904 mcParticle->setDecayVertex(daughterParticle.VX()*Unit::mm, daughterParticle.VY()*Unit::mm, daughterParticle.VZ()*Unit::mm);
1905 } else {
1906 //otherwise, assume it's stable
1907 mcParticle->setDecayTime(std::numeric_limits<float>::infinity());
1908 }
1909
1910 mcParticle->setValidVertex(true);
1911}
int recoverMoreThan24bitIDHEP(int id)
Helper function to recover falsely set idhep info in GenHepEvt list.
static const double speedOfLight
[cm/ns]
Definition Const.h:695
static const ParticleType photon
photon particle
Definition Const.h:673
@ c_PrimaryParticle
bit 0: Particle is primary particle.
Definition MCParticle.h:47
void setDecayTime(float time)
Set decay time.
Definition MCParticle.h:379
void setMass(float mass)
Set particle mass.
Definition MCParticle.h:355
void setDecayVertex(const ROOT::Math::XYZVector &vertex)
Set decay vertex.
Definition MCParticle.h:436
void setValidVertex(bool valid)
Set indication whether vertex and time information is valid or just default.
Definition MCParticle.h:367
void setProductionVertex(const ROOT::Math::XYZVector &vertex)
Set production vertex position.
Definition MCParticle.h:385
void setPDG(int pdg)
Set PDG code of the particle.
Definition MCParticle.h:324
void set4Vector(const ROOT::Math::PxPyPzEVector &p4)
Sets the 4Vector of particle.
Definition MCParticle.h:427
void setStatus(unsigned short int status)
Set Status code for the particle.
Definition MCParticle.h:335
void setProductionTime(float time)
Set production time.
Definition MCParticle.h:373
static const double mm
[millimeters]
Definition Unit.h:70

◆ convertGenHepEvtTable()

void convertGenHepEvtTable ( )
private

Reads and converts all entries of Gen_hepevt Panther table to MCParticle dataobjects and adds them to StoreArray<MCParticle>.

Definition at line 901 of file B2BIIConvertMdstModule.cc.

902{
903 if (m_realData)
904 return;
905
906 // clear the Gen_hepevt_ID <-> MCParticleGraphPosition map
907 genHepevtToMCParticle.clear();
908
909 // check if the Gen_hepevt table has any entries
910 Belle::Gen_hepevt_Manager& genMgr = Belle::Gen_hepevt_Manager::get_manager();
911 if (genMgr.count() == 0)
912 return;
913
914 typedef std::pair<MCParticleGraph::GraphParticle*, Belle::Gen_hepevt> halfFamily;
915 halfFamily currFamily;
916 halfFamily family;
917 std::queue < halfFamily > heritancesQueue;
918
919 // Add motherless particles. The root particle is often the first one,
920 // but this is not correct in general case; thus, all particles are added,
921 // including the beam-background ones.
922 m_particleGraph.clear();
923 for (Belle::Gen_hepevt_Manager::iterator genIterator = genMgr.begin();
924 genIterator != genMgr.end(); ++genIterator) {
925 Belle::Gen_hepevt hep = *genIterator;
926 // Select particles without mother.
927 if (!(hep.moFirst() == 0 && hep.moLast() == 0))
928 continue;
929
930 int position = m_particleGraph.size();
931 m_particleGraph.addParticle();
932 genHepevtToMCParticle[hep.get_ID()] = position;
933 MCParticleGraph::GraphParticle* graphParticle = &m_particleGraph[position];
934 convertGenHepevtObject(hep, graphParticle);
935 for (int iDaughter = hep.daFirst(); iDaughter <= hep.daLast();
936 ++iDaughter) {
937 if (iDaughter == 0) {
938 B2DEBUG(95, "Trying to access generated daughter with Panther ID == 0");
939 continue;
940 }
941 currFamily.first = graphParticle;
942 currFamily.second = genMgr(Belle::Panther_ID(iDaughter));
943 heritancesQueue.push(currFamily);
944 }
945 }
946
947 //now we can go through the queue:
948 while (!heritancesQueue.empty()) {
949 currFamily = heritancesQueue.front(); //get the first entry from the queue
950 heritancesQueue.pop(); //remove the entry.
951
952 MCParticleGraph::GraphParticle* currMother = currFamily.first;
953 Belle::Gen_hepevt& currDaughter = currFamily.second;
954
955 // Skip particles with idhep = 0.
956 if (currDaughter.idhep() == 0)
957 continue;
958
959 //putting the daughter in the graph:
960 int position = m_particleGraph.size();
961 m_particleGraph.addParticle();
962 genHepevtToMCParticle[currDaughter.get_ID()] = position;
963
964 MCParticleGraph::GraphParticle* graphDaughter = &m_particleGraph[position];
965 convertGenHepevtObject(currDaughter, graphDaughter);
966
967 //add relation between mother and daughter to graph:
968 currMother->decaysInto((*graphDaughter));
969
970 int nGrandChildren = currDaughter.daLast() - currDaughter.daFirst() + 1;
971
972 if (nGrandChildren > 0 && currDaughter.daFirst() != 0) {
973 for (int igrandchild = currDaughter.daFirst(); igrandchild <= currDaughter.daLast(); ++igrandchild) {
974 if (igrandchild == 0) {
975 B2DEBUG(95, "Trying to access generated daughter with Panther ID == 0");
976 continue;
977 }
978
979 family.first = graphDaughter;
980 family.second = genMgr(Belle::Panther_ID(igrandchild));
981 heritancesQueue.push(family);
982 }
983 }
984 }
985
986 m_particleGraph.generateList();
987}
std::map< int, int > genHepevtToMCParticle
map of Gen_hepevt Panther IDs and corresponding MCParticle StoreArray indices
Belle2::MCParticleGraph m_particleGraph
MCParticle Graph to build Belle2 MC Particles.
void convertGenHepevtObject(const Belle::Gen_hepevt &genHepevt, MCParticleGraph::GraphParticle *mcParticle)
Converts Gen_hepevt record to MCParticleGraph object.
void decaysInto(GraphParticle &daughter)
Tells the graph that this particle decays into daughter.

◆ convertHelix() [1/2]

void convertHelix ( Belle::Helix & helix,
std::vector< float > & helixParams,
CLHEP::HepSymMatrix & error5x5 )
private

Converts Belle's Helix parameters and it's covariance matrix to Belle II's version.

Definition at line 1671 of file B2BIIConvertMdstModule.cc.

1672{
1673 CLHEP::HepVector a(5);
1674 CLHEP::HepSymMatrix Ea(5, 0);
1675
1676 a = helix.a();
1677 Ea = helix.Ea();
1678
1679 // param 0: d_0 = d_rho
1680 helixParams[0] = a[0];
1681
1682 // param 1: phi = phi_0 + pi/2
1683 helixParams[1] = adjustAngleRange(a[1] + TMath::Pi() / 2.0);
1684
1685 // param 2: omega = Kappa * alpha = Kappa * B[Tesla] * speed_of_light[m/s] * 1e-11
1686 helixParams[2] = a[2] * KAPPA2OMEGA;
1687
1688 // param 3: d_z = z0
1689 helixParams[3] = a[3];
1690
1691 // param 4: tan(Lambda) = tanLambda
1692 helixParams[4] = a[4];
1693
1694 unsigned int size = 5;
1695 for (unsigned int i = 0; i < size; i++) {
1696 for (unsigned int j = 0; j < size; j++) {
1697 error5x5[i][j] = Ea[i][j];
1698 if (i == 2)
1699 error5x5[i][j] *= KAPPA2OMEGA;
1700 if (j == 2)
1701 error5x5[i][j] *= KAPPA2OMEGA;
1702
1703 if (std::isinf(error5x5[i][j])) {
1704 B2DEBUG(99, "Helix covariance matrix element found to be infinite. Setting value to DBL_MAX/2.0.");
1705 error5x5[i][j] = DBL_MAX / 2.0;
1706 }
1707 }
1708 }
1709}
const double KAPPA2OMEGA
Conversion factor for Kappa -> Omega helix parameters.

◆ convertHelix() [2/2]

void convertHelix ( const Belle::Mdst_trk_fit & trk_fit,
const HepPoint3D & newPivot,
std::vector< float > & helixParams,
std::vector< float > & helixError )
private

Converts Belle's Helix parameters and it's covariance matrix to Belle II's version.

Definition at line 1620 of file B2BIIConvertMdstModule.cc.

1623{
1624 const HepPoint3D pivot(trk_fit.pivot_x(),
1625 trk_fit.pivot_y(),
1626 trk_fit.pivot_z());
1627
1628 CLHEP::HepVector a(5);
1629 a[0] = trk_fit.helix(0);
1630 a[1] = trk_fit.helix(1);
1631 a[2] = trk_fit.helix(2);
1632 a[3] = trk_fit.helix(3);
1633 a[4] = trk_fit.helix(4);
1634 CLHEP::HepSymMatrix Ea(5, 0);
1635 Ea[0][0] = trk_fit.error(0);
1636 Ea[1][0] = trk_fit.error(1);
1637 Ea[1][1] = trk_fit.error(2);
1638 Ea[2][0] = trk_fit.error(3);
1639 Ea[2][1] = trk_fit.error(4);
1640 Ea[2][2] = trk_fit.error(5);
1641 Ea[3][0] = trk_fit.error(6);
1642 Ea[3][1] = trk_fit.error(7);
1643 Ea[3][2] = trk_fit.error(8);
1644 Ea[3][3] = trk_fit.error(9);
1645 Ea[4][0] = trk_fit.error(10);
1646 Ea[4][1] = trk_fit.error(11);
1647 Ea[4][2] = trk_fit.error(12);
1648 Ea[4][3] = trk_fit.error(13);
1649 Ea[4][4] = trk_fit.error(14);
1650
1651 Belle::Helix helix(pivot, a, Ea);
1652
1653 if (newPivot.x() != 0. || newPivot.y() != 0. || newPivot.z() != 0.) {
1654 helix.pivot(newPivot);
1655 } else {
1656 if (pivot.x() != 0. || pivot.y() != 0. || pivot.z() != 0.) {
1657 helix.pivot(HepPoint3D(0., 0., 0.));
1658 }
1659 }
1660
1661 CLHEP::HepSymMatrix error5x5(5, 0);
1662 convertHelix(helix, helixParams, error5x5);
1663
1664 unsigned int size = 5;
1665 unsigned int counter = 0;
1666 for (unsigned int i = 0; i < size; i++)
1667 for (unsigned int j = i; j < size; j++)
1668 helixError[counter++] = error5x5[i][j];
1669}

◆ convertIPProfile()

void convertIPProfile ( bool beginRun = false)
private

Stores the IPProfiles in BeamSpot (currently in DataStore)

Definition at line 441 of file B2BIIConvertMdstModule.cc.

442{
443 if (!Belle::IpProfile::usable()) {
444 // No IPProfile for this run ...
445 if (beginRun) {
446 // no IPProfile, set vertex to NaN without errors for the full run
447 m_beamSpot.setIP(
448 ROOT::Math::XYZVector(std::numeric_limits<double>::quiet_NaN(),
449 std::numeric_limits<double>::quiet_NaN(),
450 std::numeric_limits<double>::quiet_NaN()
451 ), TMatrixTSym<double>()
452 );
453 }
454 return;
455 }
456 HepPoint3D ip;
457 CLHEP::HepSymMatrix ipErr;
458 if (beginRun) {
459 // use event independent average in begin run
460 ip = Belle::IpProfile::position();
461 ipErr = Belle::IpProfile::position_err();
462 } else {
463 // update evtbin
464 Belle::IpProfile::set_evtbin_number();
465 // check if it changed, if not there's nothing to do
466 if (Belle::IpProfile::EvtBinNo() == m_lastIPProfileBin) return;
467 // get event dependent position and error
468 ip = Belle::IpProfile::e_position();
469 ipErr = Belle::IpProfile::e_position_err();
470 }
471 // reset last ipprofile bin
472 m_lastIPProfileBin = Belle::IpProfile::EvtBinNo();
473
474 TMatrixDSym cov(ipErr.num_col());
475 for (int i = 0; i < ipErr.num_row(); ++i) {
476 for (int j = 0; j < ipErr.num_col(); ++j) {
477 cov(i, j) = ipErr(i + 1, j + 1);
478 }
479 }
480 m_beamSpot.setIP(ROOT::Math::XYZVector(ip.x(), ip.y(), ip.z()), cov);
481}
BeamSpot m_beamSpot
Interaction Point of the beam.
virtual void beginRun() override
Module functions to be called from event process.
int m_lastIPProfileBin
variable to tell us which IPProfile bin was active last time we looked

◆ convertMdstChargedObject()

void convertMdstChargedObject ( const Belle::Mdst_charged & belleTrack,
Track * track )
private

Converts Mdst_charged (Mdst_trk(_fit)) record to Track (TrackFitResult) object.

If running on MC, the Track -> MCParticle relation is set as well.

Definition at line 1711 of file B2BIIConvertMdstModule.cc.

1712{
1713 Belle::Mdst_trk& trk = belleTrack.trk();
1714
1715 for (int mhyp = 0 ; mhyp < c_nHyp; ++mhyp) {
1716 Belle::Mdst_trk_fit& trk_fit = trk.mhyp(mhyp);
1717
1718 double pValue = TMath::Prob(trk_fit.chisq(), trk_fit.ndf());
1719 if (std::isnan(pValue)) continue;
1720
1721 const Const::ChargedStable& pType = c_belleHyp_to_chargedStable[mhyp];
1722 double thisMass = pType.getMass();
1723
1724 // Converted helix parameters
1725 std::vector<float> helixParam(5);
1726 // Converted 5x5 error matrix
1727 CLHEP::HepSymMatrix error5x5(5, 0);
1728 // 4-momentum
1729 CLHEP::HepLorentzVector momentum;
1730 // 7x7 (momentum, position) error matrix
1731 CLHEP::HepSymMatrix error7x7(7, 0);
1732 // position
1733 HepPoint3D position;
1734
1735 getHelixParameters(trk_fit, thisMass, HepPoint3D(0., 0., 0.),
1736 helixParam, error5x5,
1737 momentum, position, error7x7, 0.0);
1738
1739 std::vector<float> helixError(15);
1740 unsigned int size = 5;
1741 unsigned int counter = 0;
1742 for (unsigned int i = 0; i < size; i++)
1743 for (unsigned int j = i; j < size; j++)
1744 helixError[counter++] = error5x5[i][j];
1745
1746 // Create an empty cdc hitpattern and set the number of total hits
1747 // use hits from 0: axial-wire, 1:stereo-wire, 2:cathode
1748 // the actual cdc hitpattern is not converted
1749
1750 int cdcNHits = 0;
1751 for (unsigned int i = 0; i < 3; i++)
1752 cdcNHits += trk_fit.nhits(i);
1753
1754 HitPatternCDC patternCdc;
1755 patternCdc.setNHits(cdcNHits);
1756
1757 // conversion of track position in CDC layers
1758 if (m_convertTrkExtra) {
1759 double tof = 0;
1760 double path_length = 0;
1761 double tof_sigma = 0;
1762 short tof_qual = 0;
1763 int acc_ph = 0;
1764 short acc_qual = 0;
1765 double dedx = trk.dEdx();
1766 short dedx_qual = trk.quality_dedx();
1767
1768 const Belle::Mdst_tof& tof_obj = belleTrack.tof();
1769 if (tof_obj) {
1770 tof = tof_obj.tof();
1771 path_length = tof_obj.path_length();
1772 tof_qual = tof_obj.quality();
1773 tof_sigma = tof_obj.sigma_tof();
1774 }
1775
1776 const Belle::Mdst_acc& acc_obj = belleTrack.acc();
1777 if (acc_obj) {
1778 acc_ph = acc_obj.photo_electron();
1779 acc_qual = acc_obj.quality();
1780 }
1781
1782
1783 auto cdcExtraInfo = m_belleTrkExtra.appendNew(trk_fit.first_x(), trk_fit.first_y(), trk_fit.first_z(),
1784 trk_fit.last_x(), trk_fit.last_y(), trk_fit.last_z(),
1785 tof, path_length, tof_qual, tof_sigma,
1786 acc_ph, acc_qual, dedx, dedx_qual);
1787 track->addRelationTo(cdcExtraInfo);
1788 }
1789 // conversion of the SVD hit pattern
1790 int svdHitPattern = trk_fit.hit_svd();
1791 // use hits from 3: SVD-rphi, 4: SVD-z
1792 // int svdNHits = trk_fit.nhits(3) + trk_fit.nhits(4);
1793
1794 std::bitset<32> svdBitSet(svdHitPattern);
1795
1796 HitPatternVXD patternVxd;
1797
1798 unsigned short svdLayers;
1799 // taken from: http://belle.kek.jp/group/indirectcp/cpfit/cpfit-festa/2004/talks/Apr.14/CPfesta-2005-Higuchi(3).pdf
1800 StoreObjPtr<EventMetaData> event;
1801 // mask for the rphi hits, first 6 (8) bits/ 2 bits per layer
1802 std::bitset<32> svdUMask(static_cast<std::string>("00000000000000000000000000000011"));
1803 // mask for the z hits, second 6 (8) bits/ 2 bits per layer
1804 std::bitset<32> svdVMask;
1805
1806 // find out if the SVD has 3 (4) layers; if exp <= (>) exp 27
1807 if (event->getExperiment() <= 27) {
1808 svdVMask = svdUMask << 6;
1809 svdLayers = 3;
1810 } else {
1811 svdVMask = svdUMask << 8;
1812 svdLayers = 4;
1813 }
1814
1815 // loop over all svd layers (layer index is shifted + 3 for basf2)
1816 for (unsigned short layerId = 0; layerId < svdLayers; layerId++) {
1817 unsigned short uHits = (svdBitSet & svdUMask).count();
1818 unsigned short vHits = (svdBitSet & svdVMask).count();
1819 patternVxd.setSVDLayer(layerId + 3, uHits, vHits);
1820 // shift masks to the left
1821 svdUMask <<= 2;
1822 svdVMask <<= 2;
1823 }
1824
1825 TrackFitResult helixFromHelix(helixParam, helixError, pType, pValue, -1, patternVxd.getInteger(), 0);
1826
1828 TMatrixDSym cartesianCovariance(6);
1829 for (unsigned i = 0; i < 7; i++) {
1830 if (i == 3)
1831 continue;
1832 for (unsigned j = 0; j < 7; j++) {
1833 if (j == 3)
1834 continue;
1835
1836 cartesianCovariance(ERRMCONV[i], ERRMCONV[j]) = error7x7[i][j];
1837 }
1838 }
1839 UncertainHelix helixFromCartesian(helixFromHelix.getPosition(), helixFromHelix.getMomentum(), helixFromHelix.getChargeSign(),
1840 BFIELD, cartesianCovariance, pValue);
1841
1842 TMatrixDSym helixCovariance = helixFromCartesian.getCovariance();
1843
1844 counter = 0;
1845 for (unsigned int i = 0; i < 5; ++i)
1846 for (unsigned int j = i; j < 5; ++j)
1847 helixError[counter++] = helixCovariance(i, j);
1848 }
1849
1850 auto trackFit = m_trackFitResults.appendNew(helixParam, helixError, pType, pValue, patternCdc.getInteger(),
1851 patternVxd.getInteger(), trk_fit.ndf());
1852 track->setTrackFitResultIndex(pType, trackFit->getArrayIndex());
1853 /*
1854 B2INFO("--- B1 Track: ");
1855 std::cout << "Momentum = " << momentum << std::endl;
1856 std::cout << "Position = " << position << std::endl;
1857 std::cout << "7x7 error matrix = " << error7x7 << std::endl;
1858 B2INFO("--- B2 Track: ");
1859 std::cout << "Momentum = " << std::endl;
1860 trackFit->get4Momentum().Print();
1861 std::cout << "Position = " << std::endl;
1862 trackFit->getPosition().Print();
1863 std::cout << "6x6 error matrix = " << std::endl;
1864 trackFit->getCovariance6().Print();
1865 TMatrixDSym b2Error7x7(7);
1866 fill7x7ErrorMatrix(trackFit, b2Error7x7, thisMass, 1.5);
1867 std::cout << "7x7 error matrix = " << std::endl;
1868 b2Error7x7.Print();
1869 */
1870 }
1871}
const int ERRMCONV[7]
CONVERSION OF TRACK ERROR MATRIX ELEMENTS.
virtual void event() override
Called for each event.
StoreArray< TrackFitResult > m_trackFitResults
Track fir results.
const double BFIELD
B filed in TESLA.
StoreArray< BelleTrkExtra > m_belleTrkExtra
Belle CDC extra information.
int getHelixParameters(const Belle::Mdst_trk_fit &trk_fit, const double mass, const HepPoint3D &newPivot, std::vector< float > &helixParams, CLHEP::HepSymMatrix &error5x5, CLHEP::HepLorentzVector &momentum, HepPoint3D &position, CLHEP::HepSymMatrix &error7x7, const double dPhi=0.0)
Fills Helix parameters (converted to Belle II version), 5x5 error matrix, 4-momentum,...
static const int c_nHyp
Number of Belle track hypotheses (see c_belleHyp_to_chargedStable).
void setNHits(unsigned short nHits)
Sets the 8 MSBs to the total number of hits in the CDC.
ULong64_t getInteger() const
Getter for underlying integer type.
unsigned int getInteger() const
Getter for the underlying integer.
void setSVDLayer(const unsigned short layerId, unsigned short uHits, unsigned short vHits)
Set the number of hits in a specific layer of the SVD.

◆ convertMdstChargedTable()

void convertMdstChargedTable ( )
private

Reads and converts all entries of Mdst_charged (Mdst_trk and Mdst_trk_fit) Panther table to Track (TrackFitResult) dataobjects and adds them to StoreArray<Track> (StoreArray<TrackFitResult>).

Definition at line 483 of file B2BIIConvertMdstModule.cc.

484{
485 // Relations
486 RelationArray tracksToMCParticles(m_tracks, m_mcParticles);
487
488 // Loop over all Belle charged tracks
489 Belle::Mdst_charged_Manager& m = Belle::Mdst_charged_Manager::get_manager();
490 for (Belle::Mdst_charged_Manager::iterator chargedIterator = m.begin(); chargedIterator != m.end(); ++chargedIterator) {
491 Belle::Mdst_charged belleTrack = *chargedIterator;
492
493 Belle::Mdst_trk& trk = belleTrack.trk();
494 bool foundValidTrackFitResult = false;
495 for (int mhyp = 0 ; mhyp < c_nHyp; ++mhyp) {
496 Belle::Mdst_trk_fit& trk_fit = trk.mhyp(mhyp);
497
498 double pValue = TMath::Prob(trk_fit.chisq(), trk_fit.ndf());
499 if (std::isnan(pValue)) continue;
500 foundValidTrackFitResult = true;
501 }
502 if (not foundValidTrackFitResult) continue;
503
504 auto track = m_tracks.appendNew();
505
506 // convert MDST_Charged -> Track
507 convertMdstChargedObject(belleTrack, track);
508
509 convertPIDData(belleTrack, track);
510
511 if (m_realData)
512 continue;
513
514 // create Track -> MCParticle relation
515 // step 1: MDSTCharged -> Gen_hepevt
516 const Belle::Gen_hepevt& hep0 = get_hepevt(belleTrack);
517 if (hep0 == 0)
518 continue;
519 const Belle::Gen_hepevt* hep = nullptr;
520 switch (m_mcMatchingMode) {
521 case c_Direct:
522 hep = &hep0;
523 break;
524 case c_GeneratorLevel:
525 hep = &gen_level(hep0);
526 break;
527 }
528 // step 2: Gen_hepevt -> MCParticle
529 if (genHepevtToMCParticle.count(hep->get_ID()) > 0) {
530 int matchedMCParticle = genHepevtToMCParticle[hep->get_ID()];
531
532 // step 3: set the relation
533 tracksToMCParticles.add(track->getArrayIndex(), matchedMCParticle);
534
535 testMCRelation(*hep, m_mcParticles[matchedMCParticle], "Track");
536 } else {
537 B2DEBUG(99, "Can not find MCParticle corresponding to this gen_hepevt (Panther ID = " << hep->get_ID() << ")");
538 B2DEBUG(99, "Gen_hepevt: Panther ID = " << hep->get_ID() << "; idhep = " << hep->idhep() << "; isthep = " << hep->isthep());
539 }
540 }
541}
@ c_GeneratorLevel
Match to generator-level particles.
void testMCRelation(const Belle::Gen_hepevt &belleMC, const MCParticle *mcP, const std::string &objectName)
Checks if the reconstructed object (Track, ECLCluster, ...) was matched to the same MCParticle.
void convertPIDData(const Belle::Mdst_charged &belleTrack, const Track *track)
Get PID information for belleTrack and add it to PIDLikelihood (with relation from track).
void convertMdstChargedObject(const Belle::Mdst_charged &belleTrack, Track *track)
Converts Mdst_charged (Mdst_trk(_fit)) record to Track (TrackFitResult) object.
StoreArray< MCParticle > m_mcParticles
MC particles.

◆ convertMdstECLObject()

void convertMdstECLObject ( const Belle::Mdst_ecl & ecl,
const Belle::Mdst_ecl_aux & eclAux,
ECLCluster * eclCluster )
private

Converts Mdst_ecl(_aux) record to ECLCluster object.

If running on MC, the ECLCluster -> MCParticle relation is set as well.

Definition at line 1913 of file B2BIIConvertMdstModule.cc.

1915{
1916 if (eclAux.e9oe25() < m_matchType2E9oE25Threshold)
1917 eclCluster->setIsTrack(ecl.match() > 0);
1918 else
1919 eclCluster->setIsTrack(ecl.match() == 1);
1920
1921 eclCluster->setEnergy(ecl.energy()); //must happen before setCovarianceMatrix()!
1924 eclCluster->setPhi(ecl.phi());
1925 eclCluster->setTheta(ecl.theta());
1926 eclCluster->setR(ecl.r());
1927 eclCluster->setdeltaL(ecl.quality());
1928
1929 double covarianceMatrix[6];
1930 covarianceMatrix[0] = ecl.error(0); // error on energy
1931 covarianceMatrix[1] = ecl.error(1);
1932 covarianceMatrix[2] = ecl.error(2); // error on phi
1933 covarianceMatrix[3] = ecl.error(3);
1934 covarianceMatrix[4] = ecl.error(4);
1935 covarianceMatrix[5] = ecl.error(5); // error on theta
1936 eclCluster->setCovarianceMatrix(covarianceMatrix);
1937
1938 eclCluster->setLAT(eclAux.width());
1939 eclCluster->setEnergyRaw(eclAux.mass());
1940 eclCluster->setE9oE21(eclAux.e9oe25());
1941 eclCluster->setEnergyHighestCrystal(eclAux.seed());
1942 // The property 2 of eclAux contains the timing information
1943 // in a bit encoded format.
1944 // The 16 bits: 0-15 contain tdc count
1945 float prop2 = eclAux.property(2);
1946 // a float to int conversion
1947 int property2;
1948 std::memcpy(&property2, &prop2, sizeof(int));
1949 //decode the bit encoded variables
1950 int tdccount;
1951 tdccount = property2 & 0xffff;
1952 eclCluster->setTime(tdccount);
1953 eclCluster->setNumberOfCrystals(eclAux.nhits());
1954 double dist = computeTrkMinDistanceBelle(eclCluster);
1955 eclCluster->setMinTrkDistance(dist);
1956}
double computeTrkMinDistanceBelle(ECLCluster *eclCluster)
calculate the minimal distance between a cluster and a set of tracks on the ECL surface.
void setE9oE21(double E9oE21)
Set E9/E21 energy ratio.
Definition ECLCluster.h:193
void addHypothesis(EHypothesisBit bitmask)
Add bitmask to current hypothesis.
Definition ECLCluster.h:129
void setTheta(double theta)
Set Theta of Shower (radian).
Definition ECLCluster.h:217
void setPhi(double phi)
Set Phi of Shower (radian).
Definition ECLCluster.h:220
void setdeltaL(double deltaL)
Set deltaL for shower shape.
Definition ECLCluster.h:172
void setEnergyHighestCrystal(double energyhighestcrystal)
Set energy of highest energetic crystal (GeV).
Definition ECLCluster.h:232
void setEnergyRaw(double energyraw)
Set Incorrect Energy deposited (GeV).
Definition ECLCluster.h:229
void setTime(double time)
Set time information.
Definition ECLCluster.h:211
void setCovarianceMatrix(double covArray[6])
Set covariance matrix (3x3), i.e.
Definition ECLCluster.h:152
void setMinTrkDistance(double distance)
Set distance between cluster COG and track extrapolation to ECL.
Definition ECLCluster.h:175
void setLAT(double LAT)
Set Lateral distribution parameter.
Definition ECLCluster.h:205
double getEnergy(EHypothesisBit hypothesis) const
Return Energy (GeV).
Definition ECLCluster.cc:23
void setNumberOfCrystals(double noc)
Set number of crystals (sum of weights).
Definition ECLCluster.h:208
void setEnergy(double energy)
Set Corrected Energy (GeV).
Definition ECLCluster.h:226
void setIsTrack(bool istrack)
Set m_isTrack true if the cluster matches with a track.
Definition ECLCluster.h:104
@ c_nPhotons
CR is split into n photons (N1)
Definition ECLCluster.h:41
@ c_neutralHadron
CR is reconstructed as a neutral hadron (N2)
Definition ECLCluster.h:43
void setR(double r)
Set R (in cm).
Definition ECLCluster.h:223

◆ convertMdstECLTable()

void convertMdstECLTable ( )
private

Reads and converts all entries of Mdst_ecl(_aux) Panther table to ECLCluster dataobjects and adds them to StoreArray<ECLCluster>.

Definition at line 990 of file B2BIIConvertMdstModule.cc.

991{
992 // Relations
993 RelationArray eclClustersToMCParticles(m_eclClusters, m_mcParticles);
994
995 // Clear the mdstEcl <-> ECLCluster map
996 mdstEclToECLCluster.clear();
997
998 // Loop over all Belle Mdst_ecl
999 Belle::Mdst_ecl_Manager& ecl_manager = Belle::Mdst_ecl_Manager::get_manager();
1000 Belle::Mdst_ecl_aux_Manager& ecl_aux_manager = Belle::Mdst_ecl_aux_Manager::get_manager();
1001
1002 for (Belle::Mdst_ecl_Manager::iterator eclIterator = ecl_manager.begin(); eclIterator != ecl_manager.end(); ++eclIterator) {
1003
1004 // Pull Mdst_ecl from manager
1005 Belle::Mdst_ecl mdstEcl = *eclIterator;
1006 Belle::Mdst_ecl_aux mdstEclAux(ecl_aux_manager(mdstEcl.get_ID()));
1007
1008 // Create Belle II ECLCluster
1009 auto B2EclCluster = m_eclClusters.appendNew();
1010
1011 // Convert Mdst_ecl -> ECLCluster and create map of indices
1012 convertMdstECLObject(mdstEcl, mdstEclAux, B2EclCluster);
1013 mdstEclToECLCluster[mdstEcl.get_ID()] = B2EclCluster->getArrayIndex();
1014
1015 // set ConnectedRegionID and ClusterID to
1016 // cluster's array index + 1 and 1, respectively
1017 B2EclCluster->setConnectedRegionId(B2EclCluster->getArrayIndex() + 1);
1018 B2EclCluster->setClusterId(1);
1019
1020 if (m_realData)
1021 continue;
1022
1023 // Create ECLCluster -> MCParticle relation
1024 // Step 1: MDST_ECL -> Gen_hepevt
1025 const Belle::Gen_hepevt& hep0 = get_hepevt(mdstEcl);
1026 if (hep0 == 0)
1027 continue;
1028 const Belle::Gen_hepevt* hep = nullptr;
1029 switch (m_mcMatchingMode) {
1030 case c_Direct:
1031 hep = &hep0;
1032 break;
1033 case c_GeneratorLevel:
1034 hep = &gen_level(hep0);
1035 break;
1036 }
1037 // Step 2: Gen_hepevt -> MCParticle
1038 if (genHepevtToMCParticle.count(hep->get_ID()) > 0) {
1039 int matchedMCParticleID = genHepevtToMCParticle[hep->get_ID()];
1040 // Step 3: set the relation
1041 eclClustersToMCParticles.add(B2EclCluster->getArrayIndex(), matchedMCParticleID);
1042 testMCRelation(*hep, m_mcParticles[matchedMCParticleID], "ECLCluster");
1043 } else {
1044 B2DEBUG(79, "Cannot find MCParticle corresponding to this gen_hepevt (Panther ID = " << hep->get_ID() << ")");
1045 B2DEBUG(79, "Gen_hepevt: Panther ID = " << hep->get_ID() << "; idhep = " << hep->idhep() << "; isthep = " << hep->isthep());
1046 }
1047 }
1048}
void convertMdstECLObject(const Belle::Mdst_ecl &ecl, const Belle::Mdst_ecl_aux &eclAux, ECLCluster *eclCluster)
Converts Mdst_ecl(_aux) record to ECLCluster object.
StoreArray< ECLCluster > m_eclClusters
ECL clusters.
std::map< int, int > mdstEclToECLCluster
map of Mdst_ecl Panther IDs and corresponding ECLCluster StoreArray indices

◆ convertMdstGammaTable()

void convertMdstGammaTable ( )
private

Reads all entries of Mdst_Gamma Panther table, creates a particle list 'gamma:mdst' and adds them to StoreArray<Particles>.

Definition at line 1077 of file B2BIIConvertMdstModule.cc.

1078{
1079 // Relations
1080 RelationArray particlesToMCParticles(m_particles, m_mcParticles);
1081
1082 // Clear the mdstGamma <-> Particle map
1083 mdstGammaToParticle.clear();
1084
1085 // Create and initialize particle list
1086 StoreObjPtr<ParticleList> plist("gamma:mdst");
1087 plist.create();
1088 plist->initialize(22, "gamma:mdst");
1089
1090 // Loop over all Belle Mdst_gamma
1091 Belle::Mdst_gamma_Manager& gamma_manager = Belle::Mdst_gamma_Manager::get_manager();
1092
1093 for (Belle::Mdst_gamma_Manager::iterator gammaIterator = gamma_manager.begin(); gammaIterator != gamma_manager.end();
1094 ++gammaIterator) {
1095
1096 // Pull Mdst_gamma from manager and Mdst_ecl from pointer to Mdst_ecl
1097 Belle::Mdst_gamma mdstGamma = *gammaIterator;
1098 Belle::Mdst_ecl mdstEcl = mdstGamma.ecl();
1099 if (!mdstEcl)
1100 continue;
1101
1102 // Get ECLCluster from map
1103 ECLCluster* B2EclCluster = m_eclClusters[mdstEclToECLCluster[mdstEcl.get_ID()]];
1104 if (!B2EclCluster)
1105 continue;
1106
1107 // Create Particle from ECLCluster, add to StoreArray, create gamma map entry
1108 Particle* B2Gamma = m_particles.appendNew(B2EclCluster);
1109 mdstGammaToParticle[mdstGamma.get_ID()] = B2Gamma->getArrayIndex();
1110
1111 // Add particle to particle list
1112 plist->addParticle(B2Gamma);
1113
1114 if (m_realData)
1115 continue;
1116
1117 // Relation to MCParticle
1118 MCParticle* matchedMCParticle = B2EclCluster->getRelated<MCParticle>();
1119 if (matchedMCParticle)
1120 B2Gamma->addRelationTo(matchedMCParticle);
1121 }
1122}
StoreArray< Particle > m_particles
Particles.
std::map< int, int > mdstGammaToParticle
map of gamma Panther IDs and corresponding Particle StoreArray indices
void addRelationTo(const RelationsInterface< BASE > *object, float weight=1.0, const std::string &namedRelation="") const
Add a relation from this object to another object (with caching).
int getArrayIndex() const
Returns this object's array index (in StoreArray), or -1 if not found.
T * getRelated(const std::string &name="", const std::string &namedRelation="") const
Get the object to or from which this object has a relation.

◆ convertMdstKLMObject()

void convertMdstKLMObject ( const Belle::Mdst_klm_cluster & klm,
KLMCluster * klmCluster )
private

Converts Mdst_klm_cluster record to KLMCluster object.

No MCRelation is set, since there was no matching in Belle.

Definition at line 2014 of file B2BIIConvertMdstModule.cc.

2015{
2016 // note: Belle quality flag is not saved (no free int variable in Belle2 KLMCluster)
2017 klmCluster->setLayers(klm_cluster.layers());
2018 klmCluster->setInnermostLayer(klm_cluster.first_layer());
2019}
void setLayers(int layers)
Set number of layers with hits.
Definition KLMCluster.h:238
void setInnermostLayer(int innermostLayer)
Set number of the innermost layer with hits.
Definition KLMCluster.h:247

◆ convertMdstKLMTable()

void convertMdstKLMTable ( )
private

Reads and converts all entries of Mdst_klm_cluster Panther table to KLMCluster dataobjects and adds them to StoreArray<KLMCluster>.

Definition at line 1050 of file B2BIIConvertMdstModule.cc.

1051{
1052 // There was no MC matching in Belle for KLM Clusters
1053
1054 // Clear the mdstKlm <-> KLMCluster map
1055 mdstKlmToKLMCluster.clear();
1056
1057 // Loop over all Belle Mdst_klm_cluster
1058 Belle::Mdst_klm_cluster_Manager& klm_cluster_manager = Belle::Mdst_klm_cluster_Manager::get_manager();
1059
1060 for (Belle::Mdst_klm_cluster_Manager::iterator klmC_Ite = klm_cluster_manager.begin(); klmC_Ite != klm_cluster_manager.end();
1061 ++klmC_Ite) {
1062
1063 // Pull Mdst_ecl from manager
1064 Belle::Mdst_klm_cluster mdstKlm_cluster = *klmC_Ite;
1065
1066 // Create Belle II ECLCluster
1067 auto B2KlmCluster = m_klmClusters.appendNew();
1068
1069 // Convert Mdst_klm_cluster -> KLMCluster and create map of indices
1070 convertMdstKLMObject(mdstKlm_cluster, B2KlmCluster);
1071 mdstKlmToKLMCluster[mdstKlm_cluster.get_ID()] = B2KlmCluster->getArrayIndex();
1072
1073 }
1074}
std::map< int, int > mdstKlmToKLMCluster
map of Mdst_klm Panther IDs and corresponding KLMCluster StoreArray indices
StoreArray< KLMCluster > m_klmClusters
KLM clusters.
void convertMdstKLMObject(const Belle::Mdst_klm_cluster &klm, KLMCluster *klmCluster)
Converts Mdst_klm_cluster record to KLMCluster object.

◆ convertMdstKLongTable()

void convertMdstKLongTable ( )
private

Reads all entries of Mdst_Klong Panther table, creates a particle list 'K_L0:mdst' and adds them to StoreArray<Particles>.

Definition at line 1198 of file B2BIIConvertMdstModule.cc.

1199{
1200 // Relations
1201 RelationArray particlesToMCParticles(m_particles, m_mcParticles);
1202
1203
1204 // Create and initialize particle list
1205 StoreObjPtr<ParticleList> plist("K_L0:mdst");
1206 plist.create();
1207 plist->initialize(Const::Klong.getPDGCode(), "K_L0:mdst");
1208
1209 Belle::Mdst_klong_Manager& klong_manager = Belle::Mdst_klong_Manager::get_manager();
1210 for (Belle::Mdst_klong_Manager::iterator klong_Ite = klong_manager.begin(); klong_Ite != klong_manager.end(); ++klong_Ite) {
1211
1212 // Pull Mdst_klong from manager and Mdst_klm from pointer to Mdst_klm
1213 Belle::Mdst_klong mdstKlong = *klong_Ite;
1214 Belle::Mdst_klm_cluster mdstKlm = mdstKlong.klmc();
1215
1216 if (!mdstKlm)
1217 continue;
1218
1219
1220 // Get KLMCluster from map
1221 KLMCluster* B2KlmCluster = m_klmClusters[mdstKlmToKLMCluster[mdstKlm.get_ID()]];
1222 if (!B2KlmCluster)
1223 continue;
1224
1225 // Extract cluster position from Klong and save it in KLMCluster
1226 B2KlmCluster->setClusterPosition(mdstKlong.cos_x(), mdstKlong.cos_y(), mdstKlong.cos_z());
1227
1228 // Create Particle from KLMCluster, add to StoreArray, create Klong map entry
1229 Particle* B2Klong = m_particles.appendNew(B2KlmCluster);
1230 mdstKlongToParticle[mdstKlong.get_ID()] = B2Klong->getArrayIndex();
1231
1232 // Add particle to particle list
1233 plist->addParticle(B2Klong);
1234 }
1235
1236 // (Vague) MC Matching
1237 // There was no MC matching for KLongs in Belle , but a hack:
1238 // Check if MC KLong and reconstructed KLong (only without ecl) are within 15 degree for phi and theta, we set a relation
1239 // for the best reconstructed KLong to the MC KLong.
1240 // Taken and adapted from http://belle.kek.jp/secured/wiki/doku.php?id=physics:ckm:kleff
1241
1242 if (!m_realData) {
1243
1244 Belle::Gen_hepevt_Manager& GenMgr = Belle::Gen_hepevt_Manager::get_manager();
1245 const double dang(15. / 180.*M_PI); // check reconstructed candidates within 15 degrees
1246
1247 for (Belle::Gen_hepevt_Manager::iterator klong_hep_it = GenMgr.begin(); klong_hep_it != GenMgr.end(); ++klong_hep_it) {
1248
1249 if (abs((*klong_hep_it).idhep()) == Const::Klong.getPDGCode() && klong_hep_it->isthep() > 0) {
1250
1251 CLHEP::HepLorentzVector gp4(klong_hep_it->PX(), klong_hep_it->PY(), klong_hep_it->PZ(), klong_hep_it->E());
1252 double sum(0.0);
1253 int bestRecKlongID(0);
1254
1255 for (Belle::Mdst_klong_Manager::iterator klong_rec_it = klong_manager.begin(); klong_rec_it != klong_manager.end();
1256 ++klong_rec_it) {
1257
1258 // if((*klong_rec_it).klmc().ecl())continue; // check only klm cand.
1259 if ((*klong_rec_it).ecl())
1260 continue; // check only klm cand.
1261 CLHEP::Hep3Vector klp3(klong_rec_it->cos_x(), klong_rec_it->cos_y(), klong_rec_it->cos_z());
1262
1263 if (cos(gp4.theta() - klp3.theta()) > cos(dang) && cos(gp4.phi() - klp3.phi()) > cos(dang)) {
1264
1265 double tmp_sum = cos(gp4.theta() - klp3.theta()) + cos(gp4.phi() - klp3.phi());
1266 if (tmp_sum > sum) {
1267 bestRecKlongID = mdstKlongToParticle[(*klong_rec_it).get_ID()];
1268 sum = tmp_sum;
1269 }
1270 }
1271
1272 }
1273 if (sum > 0.0) {
1274 int matchedMCParticleID = genHepevtToMCParticle[(*klong_hep_it).get_ID()];
1275 particlesToMCParticles.add(bestRecKlongID, matchedMCParticleID);
1276 testMCRelation((*klong_hep_it), m_mcParticles[matchedMCParticleID], "m_particles");
1277 }
1278 }
1279 }
1280 }
1281}
std::map< int, int > mdstKlongToParticle
map of Klong Panther IDs and corresponding Particle StoreArray indices
int getPDGCode() const
PDG code.
Definition Const.h:473
static const ParticleType Klong
K^0_L particle.
Definition Const.h:678
void setClusterPosition(float globalX, float globalY, float globalZ)
Set global position.
Definition KLMCluster.h:258

◆ convertMdstPi0Table()

void convertMdstPi0Table ( )
private

Reads all entries of Mdst_Pi0 Panther table, creates a particle list 'pi0:mdst' and adds them to StoreArray<Particles>.

Definition at line 1150 of file B2BIIConvertMdstModule.cc.

1151{
1152 // Create and initialize particle list
1153 StoreObjPtr<ParticleList> plist("pi0:mdst");
1154 plist.create();
1155 plist->initialize(111, "pi0:mdst");
1156
1157 // Loop over all Mdst_pi0
1158 Belle::Mdst_pi0_Manager& pi0_manager = Belle::Mdst_pi0_Manager::get_manager();
1159 for (Belle::Mdst_pi0_Manager::iterator pi0Iterator = pi0_manager.begin(); pi0Iterator != pi0_manager.end(); ++pi0Iterator) {
1160
1161 // Pull Mdst_pi0 from manager and Mdst_gammas from pointers to Mdst_gammas
1162 Belle::Mdst_pi0 mdstPi0 = *pi0Iterator;
1163 Belle::Mdst_gamma mdstGamma1 = mdstPi0.gamma(0);
1164 Belle::Mdst_gamma mdstGamma2 = mdstPi0.gamma(1);
1165 if (!mdstGamma1 || !mdstGamma2)
1166 continue;
1167
1168 ROOT::Math::PxPyPzEVector p4(mdstPi0.px(), mdstPi0.py(), mdstPi0.pz(), mdstPi0.energy());
1169
1170 // Create Particle from LorentzVector and PDG code, add to StoreArray
1171 Particle* B2Pi0 = m_particles.appendNew(p4, 111);
1172
1173 // Get Belle II photons from map
1174 Particle* B2Gamma1 = m_particles[mdstGammaToParticle[mdstGamma1.get_ID()]];
1175 Particle* B2Gamma2 = m_particles[mdstGammaToParticle[mdstGamma2.get_ID()]];
1176 if (!B2Gamma1 || !B2Gamma2)
1177 continue;
1178
1179 // Append photons as pi0 daughters
1180 B2Pi0->appendDaughter(B2Gamma1);
1181 B2Pi0->appendDaughter(B2Gamma2);
1182
1183 // Add chisq of mass-constrained Kfit
1184 B2Pi0->addExtraInfo("chiSquared", mdstPi0.chisq());
1185
1186 // Ndf of a pi0 mass-constrained kinematic fit is 1
1187 B2Pi0->addExtraInfo("ndf", 1);
1188
1189 // Add p-value to extra Info
1190 double prob = TMath::Prob(mdstPi0.chisq(), 1);
1191 B2Pi0->setPValue(prob);
1192
1193 // Add particle to particle list
1194 plist->addParticle(B2Pi0);
1195 }
1196}
void appendDaughter(const Particle *daughter, const bool updateType=true, const int daughterProperty=c_Ordinary)
Appends index of daughter to daughters index array.
Definition Particle.cc:707
void addExtraInfo(const std::string &name, double value)
Sets the user-defined data of given name to the given value.
Definition Particle.cc:1421
void setPValue(double pValue)
Sets chi^2 probability of fit.
Definition Particle.h:377

◆ convertMdstVee2Table()

void convertMdstVee2Table ( )
private

Reads and converts all entries of Mdst_vee2 Panther table to V0 dataobjects and adds them to StoreArray<V0>.

V0 daughters are converted from Mdst_Vee_Daughters to TrackFitResults, which are appended to the TrackFitResult StoreArray.

Definition at line 543 of file B2BIIConvertMdstModule.cc.

544{
545 // Create and initialize K_S0 particle list
546 StoreObjPtr<ParticleList> ksPList("K_S0:mdst");
547 ksPList.create();
548 ksPList->initialize(310, ksPList.getName());
549
550 // Create and initialize Lambda0 and anti-Lamda0 particle list
551 StoreObjPtr<ParticleList> lambda0PList("Lambda0:mdst");
552 lambda0PList.create();
553 lambda0PList->initialize(3122, lambda0PList.getName());
554
555 StoreObjPtr<ParticleList> antiLambda0PList("anti-Lambda0:mdst");
556 antiLambda0PList.create();
557 antiLambda0PList->initialize(-3122, antiLambda0PList.getName());
558
559 antiLambda0PList->bindAntiParticleList(*lambda0PList);
560
561 // Create and initialize converted gamma particle list
562 StoreObjPtr<ParticleList> convGammaPList("gamma:v0mdst");
563 convGammaPList.create();
564 convGammaPList->initialize(22, convGammaPList.getName());
565
566 // Loop over all Belle Vee2 candidates
567 Belle::Mdst_vee2_Manager& m = Belle::Mdst_vee2_Manager::get_manager();
568 for (Belle::Mdst_vee2_Manager::iterator vee2Iterator = m.begin(); vee2Iterator != m.end(); ++vee2Iterator) {
569 Belle::Mdst_vee2 belleV0 = *vee2Iterator;
570
571 // +ve track
572 Belle::Mdst_charged belleTrackP = belleV0.chgd(0);
573 // -ve track
574 Belle::Mdst_charged belleTrackM = belleV0.chgd(1);
575
576 // type of V0
577 Const::ChargedStable pTypeP(Const::pion);
578 Const::ChargedStable pTypeM(Const::pion);
579 int belleHypP = -1;
580 int belleHypM = -1;
581
582 switch (belleV0.kind()) {
583 case 1 : // K0s -> pi+ pi-
584 pTypeP = Const::pion;
585 pTypeM = Const::pion;
586 belleHypP = 2;
587 belleHypM = 2;
588 break;
589 case 2 : // Lambda -> p+ pi-
590 pTypeP = Const::proton;
591 pTypeM = Const::pion;
592 belleHypP = 4;
593 belleHypM = 2;
594 break;
595 case 3 : // anti-Lambda -> pi+ anti-p-
596 pTypeP = Const::pion;
597 pTypeM = Const::proton;
598 belleHypP = 2;
599 belleHypM = 4;
600 break;
601 case 4 : // gamma -> e+ e-
602 pTypeP = Const::electron;
603 pTypeM = Const::electron;
604 belleHypP = 0;
605 belleHypM = 0;
606 break;
607 default :
608 B2WARNING("Conversion of vee2 candidate of unknown kind! kind = " << belleV0.kind());
609 }
610
611 // This part is copied from Relation.cc in BASF
612 int trackID[2] = {0, 0};
613 unsigned nTrack = 0;
614 Belle::Mdst_charged_Manager& charged_mag = Belle::Mdst_charged_Manager::get_manager();
615 for (std::vector<Belle::Mdst_charged>::iterator chgIterator = charged_mag.begin(); chgIterator != charged_mag.end();
616 ++chgIterator) {
617 if (belleV0.chgd(0).get_ID() >= 1 && trackID[0] == 0 && belleV0.chgd(0).get_ID() == chgIterator->get_ID()) {
618 trackID[0] = (int)(chgIterator->get_ID()); //+ve trac
619 ++nTrack;
620 }
621 if (belleV0.chgd(1).get_ID() >= 1 && trackID[1] == 0 && belleV0.chgd(1).get_ID() == chgIterator->get_ID()) {
622 trackID[1] = (int)(chgIterator->get_ID()); //-ve trac
623 ++nTrack;
624 }
625 if (nTrack == 2)
626 break;
627 }
628 if (std::max(trackID[0], trackID[1]) > m_tracks.getEntries()) continue;
629
630 HepPoint3D dauPivot(belleV0.vx(), belleV0.vy(), belleV0.vz());
631 int trackFitPIndex = -1;
632 int trackFitMIndex = -1;
633 Particle daughterP, daughterM;
634 CLHEP::HepLorentzVector momentumP;
635 CLHEP::HepSymMatrix error7x7P(7, 0);
636 HepPoint3D positionP;
637 TMatrixFSym errMatrixP(7);
638 CLHEP::HepLorentzVector momentumM;
639 CLHEP::HepSymMatrix error7x7M(7, 0);
640 HepPoint3D positionM;
641 TMatrixFSym errMatrixM(7);
642 CLHEP::HepSymMatrix error5x5(5, 0);
643 if (trackID[0] >= 1) {
644 if (belleV0.daut()) {
645 std::vector<float> helixParam(5);
646 std::vector<float> helixError(15);
647 belleVeeDaughterHelix(belleV0, 1, helixParam, helixError);
648
649 auto trackFitP = m_trackFitResults.appendNew(helixParam, helixError, pTypeP, 0.5, -1, -1, 0);
650 trackFitPIndex = trackFitP->getArrayIndex();
651
652 belleVeeDaughterToCartesian(belleV0, 1, pTypeP, momentumP, positionP, error7x7P);
653 TrackFitResult* tmpTFR = new TrackFitResult(createTrackFitResult(momentumP, positionP, error7x7P, 1, pTypeP, 0.5, -1, -1, 0));
654 // TrackFitResult internally stores helix parameters at pivot = (0,0,0) so the momentum of the Particle will be wrong again.
655 // Overwrite it.
656
657 for (unsigned i = 0; i < 7; i++)
658 for (unsigned j = 0; j < 7; j++)
659 errMatrixP(i, j) = error7x7P[i][j];
660
661 daughterP = Particle(trackID[0] - 1, tmpTFR, pTypeP);
662 daughterP.updateMomentum(ROOT::Math::PxPyPzEVector(momentumP.px(), momentumP.py(), momentumP.pz(), momentumP.e()),
663 ROOT::Math::XYZVector(positionP.x(), positionP.y(), positionP.z()),
664 errMatrixP, 0.5);
665 delete tmpTFR;
666 } else {
667 Belle::Mdst_trk_fit& trk_fit = charged_mag[trackID[0] - 1].trk().mhyp(belleHypP);
668 double pValue = TMath::Prob(trk_fit.chisq(), trk_fit.ndf());
669 if (std::isnan(pValue)) continue;
670
671 std::vector<float> helixParam(5);
672 std::vector<float> helixError(15);
673 convertHelix(trk_fit, HepPoint3D(0., 0., 0.), helixParam, helixError);
674
675 // Checking for invalid helix curvature with parameter 2 equal to 0:
676 if (helixParam[2] == 0) {
677 B2WARNING("Helix parameter for curvature == 0. Skipping Track! The parameter is: " << helixParam[2] << "...");
678 continue;
679 }
680
681 auto trackFitP = m_trackFitResults.appendNew(helixParam, helixError, pTypeP, pValue, -1, -1, 0);
682
683 trackFitPIndex = trackFitP->getArrayIndex();
684
685 daughterP = Particle(trackID[0] - 1, trackFitP, pTypeP);
686 // set momentum/positions at pivot = V0 decay vertex
687 getHelixParameters(trk_fit, pTypeP.getMass(), dauPivot,
688 helixParam, error5x5,
689 momentumP, positionP, error7x7P);
690
691 for (unsigned i = 0; i < 7; i++)
692 for (unsigned j = 0; j < 7; j++)
693 errMatrixP(i, j) = error7x7P[i][j];
694
695 daughterP.updateMomentum(ROOT::Math::PxPyPzEVector(momentumP.px(), momentumP.py(), momentumP.pz(), momentumP.e()),
696 ROOT::Math::XYZVector(positionP.x(), positionP.y(), positionP.z()),
697 errMatrixP, pValue);
698 }
699 }
700 if (trackID[1] >= 1) {
701 if (belleV0.daut()) {
702 std::vector<float> helixParam(5);
703 std::vector<float> helixError(15);
704 belleVeeDaughterHelix(belleV0, -1, helixParam, helixError);
705
706 auto trackFitM = m_trackFitResults.appendNew(helixParam, helixError, pTypeM, 0.5, -1, -1, 0);
707 trackFitMIndex = trackFitM->getArrayIndex();
708
709 belleVeeDaughterToCartesian(belleV0, -1, pTypeM, momentumM, positionM, error7x7M);
710 TrackFitResult* tmpTFR = new TrackFitResult(createTrackFitResult(momentumM, positionM, error7x7M, -1, pTypeM, 0.5, -1, -1, 0));
711 // TrackFitResult internally stores helix parameters at pivot = (0,0,0) so the momentum of the Particle will be wrong again.
712 // Overwrite it.
713 for (unsigned i = 0; i < 7; i++)
714 for (unsigned j = 0; j < 7; j++)
715 errMatrixM(i, j) = error7x7M[i][j];
716
717 daughterM = Particle(trackID[1] - 1, tmpTFR, pTypeM);
718 daughterM.updateMomentum(ROOT::Math::PxPyPzEVector(momentumM.px(), momentumM.py(), momentumM.pz(), momentumM.e()),
719 ROOT::Math::XYZVector(positionM.x(), positionM.y(), positionM.z()),
720 errMatrixM, 0.5);
721 delete tmpTFR;
722 } else {
723 Belle::Mdst_trk_fit& trk_fit = charged_mag[trackID[1] - 1].trk().mhyp(belleHypM);
724 double pValue = TMath::Prob(trk_fit.chisq(), trk_fit.ndf());
725 if (std::isnan(pValue)) continue;
726
727 std::vector<float> helixParam(5);
728 std::vector<float> helixError(15);
729 convertHelix(trk_fit, HepPoint3D(0., 0., 0.), helixParam, helixError);
730
731 // Checking for invalid helix curvature with parameter 2 equal to 0:
732 if (helixParam[2] == 0) {
733 B2WARNING("Helix parameter for curvature == 0. Skipping Track! The parameter is: " << helixParam[2] << "...");
734 continue;
735 }
736
737 auto trackFitM = m_trackFitResults.appendNew(helixParam, helixError, pTypeM, pValue, -1, -1, 0);
738
739 trackFitMIndex = trackFitM->getArrayIndex();
740
741 daughterM = Particle(trackID[1] - 1, trackFitM, pTypeM);
742 // set momentum/positions at pivot = V0 decay vertex
743 getHelixParameters(trk_fit, pTypeM.getMass(), dauPivot,
744 helixParam, error5x5,
745 momentumM, positionM, error7x7M);
746
747 for (unsigned i = 0; i < 7; i++)
748 for (unsigned j = 0; j < 7; j++)
749 errMatrixM(i, j) = error7x7M[i][j];
750
751 daughterM.updateMomentum(ROOT::Math::PxPyPzEVector(momentumM.px(), momentumM.py(), momentumM.pz(), momentumM.e()),
752 ROOT::Math::XYZVector(positionM.x(), positionM.y(), positionM.z()),
753 errMatrixM, pValue);
754 }
755 }
756
757 Track* trackP = m_tracks[trackID[0] - 1];
758 Track* trackM = m_tracks[trackID[1] - 1];
759
760 TrackFitResult* trackFitP = m_trackFitResults[trackFitPIndex];
761 TrackFitResult* trackFitM = m_trackFitResults[trackFitMIndex];
762
763 m_v0s.appendNew(std::make_pair(trackP, trackFitP), std::make_pair(trackM, trackFitM), belleV0.vx(), belleV0.vy(), belleV0.vz());
764
765 // create Ks Particle and add it to the 'K_S0:mdst' ParticleList
766 const PIDLikelihood* pidP = trackP->getRelated<PIDLikelihood>();
767 const PIDLikelihood* pidM = trackM->getRelated<PIDLikelihood>();
768 const MCParticle* mcParticleP = trackP->getRelated<MCParticle>();
769 const MCParticle* mcParticleM = trackM->getRelated<MCParticle>();
770
771 Particle* newDaugP = m_particles.appendNew(daughterP);
772 if (pidP)
773 newDaugP->addRelationTo(pidP);
774 if (mcParticleP)
775 newDaugP->addRelationTo(mcParticleP);
776 Particle* newDaugM = m_particles.appendNew(daughterM);
777 if (pidM)
778 newDaugM->addRelationTo(pidM);
779 if (mcParticleM)
780 newDaugM->addRelationTo(mcParticleM);
781
782 ROOT::Math::PxPyPzEVector v0Momentum(belleV0.px(), belleV0.py(), belleV0.pz(), belleV0.energy());
783 ROOT::Math::XYZVector v0Vertex(belleV0.vx(), belleV0.vy(), belleV0.vz());
784
785 /*
786 * Documentation of Mdst_vee2 vertex fit:
787 * /sw/belle/belle/b20090127_0910/share/tables/mdst.tdf (L96-L125)
788 */
789 auto appendVertexFitInfo = [](Belle::Mdst_vee2 & _belle_V0, Particle & _belle2_V0) {
790 // Add chisq of vertex fit. chiSquared=10^10 means the fit fails.
791 _belle2_V0.addExtraInfo("chiSquared", _belle_V0.chisq());
792 // Ndf of the vertex kinematic fit is 1
793 _belle2_V0.addExtraInfo("ndf", 1);
794 // Add p-value to extra Info
795 double prob = TMath::Prob(_belle_V0.chisq(), 1);
796 _belle2_V0.setPValue(prob);
797 };
798
799 Particle* newV0 = nullptr;
800 if (belleV0.kind() == 1) { // K0s -> pi+ pi-
801 Particle KS(v0Momentum, 310);
802 KS.appendDaughter(newDaugP);
803 KS.appendDaughter(newDaugM);
804 KS.setVertex(v0Vertex);
805 appendVertexFitInfo(belleV0, KS);
806 newV0 = m_particles.appendNew(KS);
807 ksPList->addParticle(newV0);
808
809 // append extra info: goodKs flag
810 Belle::FindKs belleKSFinder;
811 belleKSFinder.candidates(belleV0, Belle::IpProfile::position(1));
812 newV0->addExtraInfo("goodKs", belleKSFinder.goodKs());
813
814 /*
815 std::cout << " ---- B1 Ks ---- " << std::endl;
816 std::cout << " momentum = " << std::endl;
817 v0Momentum.Print();
818 std::cout << " position = " << std::endl;
819 v0Vertex.Print();
820 std::cout << " ---- B2 Ks ---- " << std::endl;
821 std::cout << " momentum = " << std::endl;
822 newKS->get4Vector().Print();
823 std::cout << " position = " << std::endl;
824 newKS->getVertex().Print();
825 std::cout << " ---- B1 Ks.child(0) ---- " << std::endl;
826 std::cout << " momentum = " << momentumP << std::endl;
827 std::cout << " position = " << positionP << std::endl;
828 std::cout << " error7x7 = " << error7x7P << std::endl;
829 std::cout << " ---- B2 Ks.child(0) ---- " << std::endl;
830 std::cout << " momentum = " << std::endl;
831 newKS->getDaughter(0)->get4Vector().Print();
832 std::cout << " position = " << std::endl;
833 newKS->getDaughter(0)->getVertex().Print();
834 std::cout << " error7x7 = " << std::endl;
835 newKS->getDaughter(0)->getMomentumVertexErrorMatrix().Print();
836 std::cout << " ---- B1 Ks.child(1) ---- " << std::endl;
837 std::cout << " momentum = " << momentumM << std::endl;
838 std::cout << " position = " << positionM << std::endl;
839 std::cout << " error7x7 = " << error7x7M << std::endl;
840 std::cout << " ---- B2 Ks.child(1) ---- " << std::endl;
841 std::cout << " momentum = " << std::endl;
842 newKS->getDaughter(1)->get4Vector().Print();
843 std::cout << " position = " << std::endl;
844 newKS->getDaughter(1)->getVertex().Print();
845 std::cout << " error7x7 = " << std::endl;
846 newKS->getDaughter(1)->getMomentumVertexErrorMatrix().Print();
847 */
848 } else if (belleV0.kind() == 2) { // Lambda -> p+ pi-
849 Particle Lambda0(v0Momentum, 3122);
850 Lambda0.appendDaughter(newDaugP);
851 Lambda0.appendDaughter(newDaugM);
852 Lambda0.setVertex(v0Vertex);
853 appendVertexFitInfo(belleV0, Lambda0);
854 newV0 = m_particles.appendNew(Lambda0);
855 lambda0PList->addParticle(newV0);
856
857 // GoodLambda flag as extra info
858 Belle::FindLambda lambdaFinder;
859 lambdaFinder.candidates(belleV0, Belle::IpProfile::position(1));
860 newV0->addExtraInfo("goodLambda", lambdaFinder.goodLambda());
861 } else if (belleV0.kind() == 3) { // anti-Lambda -> pi+ anti-p
862 Particle antiLambda0(v0Momentum, -3122);
863 antiLambda0.appendDaughter(newDaugM);
864 antiLambda0.appendDaughter(newDaugP);
865 antiLambda0.setVertex(v0Vertex);
866 appendVertexFitInfo(belleV0, antiLambda0);
867 newV0 = m_particles.appendNew(antiLambda0);
868 antiLambda0PList->addParticle(newV0);
869
870 // GoodLambda flag as extra info
871 Belle::FindLambda lambdaFinder;
872 lambdaFinder.candidates(belleV0, Belle::IpProfile::position(1));
873 newV0->addExtraInfo("goodLambda", lambdaFinder.goodLambda());
874 } else if (belleV0.kind() == 4) { // gamma -> e+ e-
875 Particle gamma(v0Momentum, 22);
876 gamma.appendDaughter(newDaugP);
877 gamma.appendDaughter(newDaugM);
878 gamma.setVertex(v0Vertex);
879 appendVertexFitInfo(belleV0, gamma);
880 newV0 = m_particles.appendNew(gamma);
881 convGammaPList->addParticle(newV0);
882 }
883 // append extra info: nisKsFinder quality indicators
884 if (m_nisEnable) {
885 if (belleV0.kind() > 0 and belleV0.kind() <= 3) { // K_S0, Lambda, anti-Lambda
886 Belle::nisKsFinder ksnb;
887 double protIDP = atcPID(pidP, 2, 4);
888 double protIDM = atcPID(pidM, 2, 4);
889 ksnb.candidates(belleV0, Belle::IpProfile::position(1), momentumP, protIDP, protIDM);
890 // K_S0 and Lambda (inverse cut on ksnbNoLam for Lambda selection).
891 newV0->addExtraInfo("ksnbVLike", ksnb.nb_vlike());
892 newV0->addExtraInfo("ksnbNoLam", ksnb.nb_nolam());
893 // K_S0 only
894 if (belleV0.kind() == 1)
895 newV0->addExtraInfo("ksnbStandard", ksnb.standard());
896 }
897 }
898 }
899}
void belleVeeDaughterHelix(const Belle::Mdst_vee2 &vee, const int charge, std::vector< float > &helixParam, std::vector< float > &helixError)
obtains the helix parameters of the vee daughters
double atcPID(const PIDLikelihood *pid, int sigHyp, int bkgHyp)
calculates atc_pid(3,1,5,sigHyp,bkgHyp).prob() from converted PIDLikelihood
void belleVeeDaughterToCartesian(const Belle::Mdst_vee2 &vee, const int charge, const Const::ParticleType &pType, CLHEP::HepLorentzVector &momentum, HepPoint3D &position, CLHEP::HepSymMatrix &error)
Fills 4-momentum, position and 7x7 error matrix from Belle Vee daughter.
StoreArray< V0 > m_v0s
V0-particles.
TrackFitResult createTrackFitResult(const CLHEP::HepLorentzVector &momentum, const HepPoint3D &position, const CLHEP::HepSymMatrix &error, const short int charge, const Const::ParticleType &pType, const float pValue, const uint64_t hitPatternCDCInitializer, const uint32_t hitPatternVXDInitializer, const uint16_t ndf)
Creates TrackFitResult and fills it.
static const ChargedStable proton
proton particle
Definition Const.h:663
static const ChargedStable electron
electron particle
Definition Const.h:659
void updateMomentum(const ROOT::Math::PxPyPzEVector &p4, const ROOT::Math::XYZVector &vertex, const TMatrixFSym &errMatrix, double pValue)
Sets Lorentz vector, position, 7x7 error matrix and p-value.
Definition Particle.h:397

◆ convertPIDData()

void convertPIDData ( const Belle::Mdst_charged & belleTrack,
const Track * track )
private

Get PID information for belleTrack and add it to PIDLikelihood (with relation from track).

Definition at line 1431 of file B2BIIConvertMdstModule.cc.

1432{
1433 PIDLikelihood* pid = m_pidLikelihoods.appendNew();
1434 track->addRelationTo(pid);
1435
1436 //convert data handled by atc_pid: dE/dx (-> CDC), TOF (-> TOP), ACC ( -> ARICH)
1437 //this should result in the same likelihoods used when creating atc_pid(3, 1, 5, ..., ...)
1438 //and calling prob(const Mdst_charged & chg).
1439
1440 double likelihoods[c_nHyp];
1441 double accL[c_nHyp];
1442 double tofL[c_nHyp];
1443 double cdcL[c_nHyp];
1444 for (int i = 0; i < c_nHyp; i++) {
1445 accL[i] = tofL[i] = cdcL[i] = 1.0; // cppcheck-suppress unreadVariable
1446 }
1447#ifdef HAVE_KID_ACC
1448 //accq0 = 3, as implemented in acc_prob3()
1449 const auto& acc = belleTrack.acc();
1450 if (acc and acc.quality() == 0) {
1451 for (int i = 0; i < c_nHyp; i++)
1452 accL[i] = likelihoods[i] = acc_pid(belleTrack, i); // cppcheck-suppress unreadVariable
1453 setLikelihoods(pid, Const::ARICH, likelihoods, true);
1454 }
1455#endif
1456
1457 //tofq0 = 1, as implemented in tof_prob1()
1458 //uses p1 / (p1 + p2) to create probability, so this should map directly to likelihoods
1459 const Belle::Mdst_tof& tof = belleTrack.tof();
1460 if (tof and tof.quality() == 0) {
1461 for (int i = 0; i < c_nHyp; i++)
1462 tofL[i] = likelihoods[i] = tof.pid(i); // cppcheck-suppress unreadVariable
1463 setLikelihoods(pid, Const::TOP, likelihoods, true);
1464 }
1465
1466 // cdcq0 = 5, as implemented in cdc_prob0() (which is used for all values of cdcq0!)
1467 //uses p1 / (p1 + p2) to create probability, so this should map directly to likelihoods
1468 // eID actually uses cdc_pid (cdc_prob5)
1469 const Belle::Mdst_trk& trk = belleTrack.trk();
1470 if (trk.dEdx() > 0) {
1471 for (int i = 0; i < c_nHyp; i++) {
1472 likelihoods[i] = trk.pid(i);
1473 cdcL[i] = cdc_pid(belleTrack, i); // cppcheck-suppress unreadVariable
1474 }
1475 setLikelihoods(pid, Const::CDC, likelihoods, true);
1476 }
1477
1478
1479 // eid
1480 // eid is combination of atc_pid and ecl related information
1481 // since atc_pid part is already converted above only the ECL part
1482 // is converted
1483 // ECL pdfs are available only for electrons and hadrons (assumed to be pions)
1484 // likelihoods for others are set to 0
1485
1486#ifdef HAVE_EID
1487 Belle::eid electronID(belleTrack);
1488 float eclID_e_pdf = electronID.pdf_e_ecl();
1489 float eclID_h_pdf = electronID.pdf_h_ecl();
1490 float atcID_e_pdf = electronID.atc_pid_pdf(true, accL, tofL, cdcL);
1491 float atcID_h_pdf = electronID.atc_pid_pdf(false, accL, tofL, cdcL);
1492
1493 // eID
1494 float eclProb = eclID_e_pdf / (eclID_e_pdf + eclID_h_pdf);
1495 float atcProb = atcID_e_pdf / (atcID_e_pdf + atcID_h_pdf);
1496
1497 if (atcProb > 0.999999) atcProb = 0.999999;
1498 // combine the two probabilities.
1499 double eidCombinedSig = eclProb * atcProb;
1500 double eidCombinedBkg = (1. - eclProb) * (1. - atcProb);
1501
1502 likelihoods[0] = eidCombinedSig;
1503 likelihoods[1] = 0; // no muons
1504 likelihoods[2] = eidCombinedBkg;
1505 likelihoods[3] = 0; // no kaons
1506 likelihoods[4] = 0; // no protons
1507
1508 setLikelihoods(pid, Const::ECL, likelihoods, true);
1509
1510 //Hep3Vector mom(belleTrack.px(), belleTrack.py(), belleTrack.pz());
1511 //B2INFO(" p = " << mom.mag() << " le_ecl = " << electronID.le_ecl());
1512#endif
1513
1514 //muid
1515 //Note that though it says "_likelihood()" on the label, those are
1516 //actually likelihood ratios of the type L(hyp) / (L(mu) + L(pi) + L(K)),
1517 //which are set in the FixMdst module.
1518 int muid_trackid = belleTrack.muid_ID();
1519 if (muid_trackid) {
1520 //Using approach 2. from http://belle.kek.jp/secured/muid/usage_muid.html since
1521 //it's much simpler than what Muid_mdst does.
1522 Belle::Mdst_klm_mu_ex_Manager& ex_mgr = Belle::Mdst_klm_mu_ex_Manager::get_manager();
1523 Belle::Mdst_klm_mu_ex& ex = ex_mgr(Belle::Panther_ID(muid_trackid));
1524
1525 //filter out tracks with insufficient #hits (equal to cut on Muid_mdst::Chi_2())
1526 if (ex.Chi_2() > 0) {
1527 likelihoods[0] = 0; //no electrons
1528 likelihoods[1] = ex.Muon_likelihood();
1529 likelihoods[2] = ex.Pion_likelihood();
1530 likelihoods[3] = ex.Kaon_likelihood();
1531 likelihoods[4] = 0; //no protons
1532 //Miss_likelihood should only be != 0 for tracks that do not pass the Chi_2 cut.
1533
1534 // in some cases the ex.XYZ_likelihood() < 0; Set it to 0 in these cases.
1535 for (int i = 0; i < 5; i++)
1536 if (likelihoods[i] < 0)
1537 likelihoods[i] = 0;
1538
1539 //note: discard_allzero = false since all likelihoods = 0 usually means that Junk_likelihood is 1
1540 // PIDLikelihood::getProbability(hyp) will correctly return 0 then.
1541 setLikelihoods(pid, Const::KLM, likelihoods);
1542
1543 /*
1544 const double tolerance = 1e-7;
1545 if (fabs(pid->getProbability(Const::muon, nullptr, Const::KLM) - ex.Muon_likelihood()) > tolerance ||
1546 fabs(pid->getProbability(Const::pion, nullptr, Const::KLM) - ex.Pion_likelihood()) > tolerance ||
1547 fabs(pid->getProbability(Const::kaon, nullptr, Const::KLM) - ex.Kaon_likelihood()) > tolerance) {
1548
1549 B2INFO("muons: " << pid->getProbability(Const::muon, nullptr, Const::KLM) << " " << ex.Muon_likelihood());
1550 B2INFO("pion: " << pid->getProbability(Const::pion, nullptr, Const::KLM) << " " << ex.Pion_likelihood());
1551 B2INFO("kaon: " << pid->getProbability(Const::kaon, nullptr, Const::KLM) << " " << ex.Kaon_likelihood());
1552 B2INFO("miss/junk: " << ex.Miss_likelihood() << " " << ex.Junk_likelihood());
1553 }
1554 */
1555 }
1556 }
1557}
void setLikelihoods(PIDLikelihood *pid, Const::EDetector det, double likelihoods[c_nHyp], bool discard_allzero=false)
Add given Belle likelihoods (not log-likelihoods, in Belle hypothesis order) for given detector to pi...
double cdc_pid(const Belle::Mdst_charged &chg, int idp)
Returns CDC likelihood for given hypothesis idp.
static double acc_pid(const Belle::Mdst_charged &chg, int idp)
Returns ACC likelihood for given hypothesis idp.
StoreArray< PIDLikelihood > m_pidLikelihoods
output PIDLikelihood array.

◆ convertRecTrgTable()

void convertRecTrgTable ( )
private

Reads and converts m_final from rectrg_summary3.

Definition at line 1328 of file B2BIIConvertMdstModule.cc.

1329{
1330
1331 // Create StoreObj if it is not valid
1332 if (not m_evtInfo.isValid()) {
1333 m_evtInfo.create();
1334 }
1335 // Load event info
1336 StoreObjPtr<EventMetaData> event;
1337
1338 if (event->getExperiment() <= 27) { // Check if it's SVD 1
1339 // Pull rectrg_summary from namager
1340 Belle::Rectrg_summary_Manager& RecTrgSummaryMgr = Belle::Rectrg_summary_Manager::get_manager();
1341 std::vector<Belle::Rectrg_summary>::iterator eflagIterator = RecTrgSummaryMgr.begin();
1342 std::string name_summary = "rectrg_summary_m_final";
1343
1344 // Converting m_final(2) from rectrg_summary
1345 for (int index = 0; index < 2; ++index) {
1346 std::string iVar = name_summary + std::to_string(index);
1347 m_evtInfo->addExtraInfo(iVar, (*eflagIterator).final(index));
1348 B2DEBUG(99, "m_final(" << index << ") = " << m_evtInfo->getExtraInfo(iVar));
1349 }
1350 } else { // For SVD2
1351 // Pull rectrg_summary3 from manager
1352 Belle::Rectrg_summary3_Manager& RecTrgSummary3Mgr = Belle::Rectrg_summary3_Manager::get_manager();
1353
1354 std::string name_summary3 = "rectrg_summary3_m_final";
1355 // Only one entry in each event
1356 std::vector<Belle::Rectrg_summary3>::iterator eflagIterator3 = RecTrgSummary3Mgr.begin();
1357
1358 // Converting m_final(3)
1359 for (int index = 0; index < 3; ++index) {
1360 std::string iVar = name_summary3 + std::to_string(index);
1361 m_evtInfo->addExtraInfo(iVar, (*eflagIterator3).final(index));
1362 B2DEBUG(99, "m_final(" << index << ") = " << m_evtInfo->getExtraInfo(iVar));
1363 }
1364 }
1365
1366}

◆ copyNbarFromGamma()

void copyNbarFromGamma ( )
private

Copies Particles in 'gamma:mdst' with energy > 0.5 GeV to be anti-n0:mdst.

Definition at line 1124 of file B2BIIConvertMdstModule.cc.

1125{
1126 StoreObjPtr<ParticleList> plist("anti-n0:mdst");
1127 plist.create();
1128 plist->initialize(Const::antiNeutron.getPDGCode(), "anti-n0:mdst");
1129
1130 B2DEBUG(99, "Getting gamma:mdst in copyNbarFromGamma");
1131 StoreObjPtr<ParticleList> plist_gamma("gamma:mdst");
1132 for (const Particle& gamma : *plist_gamma) {
1133 auto* eclCluster = gamma.getECLCluster();
1134 // Pre-select energetic gamma
1135 if (eclCluster->getEnergy(ECLCluster::EHypothesisBit::c_nPhotons) <= 0.5) continue;
1136 B2DEBUG(99, "Copying anti-n0:mdst from gamma:mdst");
1137 Particle* nbar = m_particles.appendNew(eclCluster, Const::antiNeutron);
1138 plist->addParticle(nbar);
1139
1140 if (m_realData)
1141 continue;
1142
1143 // Relation to MCParticle
1144 MCParticle* matchedMCParticle = eclCluster->getRelated<MCParticle>();
1145 if (matchedMCParticle)
1146 nbar->addRelationTo(matchedMCParticle);
1147 }
1148}
static const ParticleType antiNeutron
Anti-neutron particle.
Definition Const.h:676

◆ createTrackFitResult()

TrackFitResult createTrackFitResult ( const CLHEP::HepLorentzVector & momentum,
const HepPoint3D & position,
const CLHEP::HepSymMatrix & error,
const short int charge,
const Const::ParticleType & pType,
const float pValue,
const uint64_t hitPatternCDCInitializer,
const uint32_t hitPatternVXDInitializer,
const uint16_t ndf )
private

Creates TrackFitResult and fills it.

Definition at line 2289 of file B2BIIConvertMdstModule.cc.

2298{
2299 ROOT::Math::XYZVector pos(position.x(), position.y(), position.z());
2300 ROOT::Math::XYZVector mom(momentum.px(), momentum.py(), momentum.pz());
2301
2302 TMatrixDSym errMatrix(6);
2303 for (unsigned i = 0; i < 7; i++) {
2304 if (i == 3)
2305 continue;
2306 for (unsigned j = 0; j < 7; j++) {
2307 if (j == 3)
2308 continue;
2309
2310 if (i == j)
2311 errMatrix(ERRMCONV[i], ERRMCONV[i]) = error[i][i];
2312 else
2313 errMatrix(ERRMCONV[i], ERRMCONV[j]) = errMatrix(ERRMCONV[j], ERRMCONV[i]) = error[i][j];
2314 }
2315 }
2316
2317 return TrackFitResult(pos, mom, errMatrix, charge, pType, pValue, BFIELD, hitPatternCDCInitializer, hitPatternVXDInitializer, ndf);
2318}

◆ def_beginRun()

virtual void def_beginRun ( )
inlineprotectedvirtualinherited

Wrapper method for the virtual function beginRun() that has the implementation to be used in a call from Python.

Reimplemented in PyModule.

Definition at line 425 of file Module.h.

425{ beginRun(); }

◆ def_endRun()

virtual void def_endRun ( )
inlineprotectedvirtualinherited

This method can receive that the current run ends as a call from the Python side.

For regular C++-Modules that forwards the call to the regular endRun() method.

Reimplemented in PyModule.

Definition at line 438 of file Module.h.

438{ endRun(); }

◆ def_event()

virtual void def_event ( )
inlineprotectedvirtualinherited

Wrapper method for the virtual function event() that has the implementation to be used in a call from Python.

Reimplemented in PyModule.

Definition at line 431 of file Module.h.

431{ event(); }

◆ def_initialize()

virtual void def_initialize ( )
inlineprotectedvirtualinherited

Wrappers to make the methods without "def_" prefix callable from Python.

Overridden in PyModule. Wrapper method for the virtual function initialize() that has the implementation to be used in a call from Python.

Reimplemented in PyModule.

Definition at line 419 of file Module.h.

419{ initialize(); }

◆ def_terminate()

virtual void def_terminate ( )
inlineprotectedvirtualinherited

Wrapper method for the virtual function terminate() that has the implementation to be used in a call from Python.

Reimplemented in PyModule.

Definition at line 444 of file Module.h.

444{ terminate(); }

◆ endRun()

void endRun ( )
overridevirtual

Called when the current run is finished.

Reimplemented from Module.

Definition at line 2364 of file B2BIIConvertMdstModule.cc.

2365{
2366 B2DEBUG(99, "B2BIIConvertMdst: endRun done.");
2367}

◆ evalCondition()

bool evalCondition ( ) const
inherited

If at least one condition was set, it is evaluated and true returned if at least one condition returns true.

If no condition or result value was defined, the method returns false. Otherwise, the condition is evaluated and true returned, if at least one condition returns true. To speed up the evaluation, the condition strings were already parsed in the method if_value().

Returns
True if at least one condition and return value exists and at least one condition expression was evaluated to true.

Definition at line 96 of file Module.cc.

97{
98 if (m_conditions.empty()) return false;
99
100 //okay, a condition was set for this Module...
101 if (!m_hasReturnValue) {
102 B2FATAL("A condition was set for '" << getName() << "', but the module did not set a return value!");
103 }
104
105 for (const auto& condition : m_conditions) {
106 if (condition.evaluate(m_returnValue)) {
107 return true;
108 }
109 }
110 return false;
111}
int m_returnValue
The return value.
Definition Module.h:518
bool m_hasReturnValue
True, if the return value is set.
Definition Module.h:517

◆ event()

void event ( )
overridevirtual

Called for each event.

Reimplemented from Module.

Definition at line 299 of file B2BIIConvertMdstModule.cc.

300{
302 // Are we running on MC or DATA?
303 Belle::Belle_event_Manager& evman = Belle::Belle_event_Manager::get_manager();
304 if (evman.count() == 0) {
306 m_realData = false; // <- this is MC sample
307 else
308 B2FATAL("No event found in the event manager, the input mdst file might be corrupted. "
309 "If you are running on evtgen's output, please set the evtgenProcessing flag to true.");
310 } else {
311 Belle::Belle_event& evt = evman[0];
312
313 if (evt.ExpMC() == 2)
314 m_realData = false; // <- this is MC sample
315 else
316 m_realData = true; // <- this is real data sample
317 }
318
319 // 0. Convert IPProfile to BeamSpot
321
322 // Make sure beam parameters are correct: if they are not found in the
323 // database or different from the ones in the database we need to override them
324 if ((!m_beamSpotDB || !(m_beamSpot == *m_beamSpotDB) ||
327 B2INFO("No database entry for this run yet, create one");
328 StoreObjPtr<EventMetaData> event;
329 IntervalOfValidity iov(event->getExperiment(), event->getRun(), event->getExperiment(), event->getRun());
330 Database::Instance().storeData("CollisionBoostVector", &m_collisionBoostVector, iov);
331 Database::Instance().storeData("CollisionInvariantMass", &m_collisionInvM, iov);
332 Database::Instance().storeData("CollisionAxisCMS", &m_collisionAxisCMS, iov);
333 Database::Instance().storeData("BeamSpot", &m_beamSpot, iov);
334 }
335 if (m_realData) {
336 B2ERROR("BeamParameters from condition database are different from converted "
337 "ones, overriding database. Did you make sure the globaltag B2BII is used?");
338 } else {
339 B2INFO("BeamSpot, BoostVector, and InvariantMass from condition database are different from converted "
340 "ones, overriding database");
341 }
343 B2FATAL("Cannot reliably override the Database content in parallel processing "
344 "mode, please run the conversion in single processing mode");
345 }
346 DBStore::Instance().addConstantOverride("CollisionBoostVector", new CollisionBoostVector(m_collisionBoostVector), true);
347 DBStore::Instance().addConstantOverride("CollisionInvariantMass", new CollisionInvariantMass(m_collisionInvM), true);
348 DBStore::Instance().addConstantOverride("CollisionAxisCMS", new CollisionAxisCMS(m_collisionAxisCMS), true);
349 DBStore::Instance().addConstantOverride("BeamSpot", new BeamSpot(m_beamSpot), true);
350 }
351 }
352
353 // 1. Convert MC information
355
356 if (m_evtgenProcessing) {
357 B2DEBUG(99, "B2BIIConvertMdst: evtgenProcessing is true, skipping conversion of all reconstruction information");
358 return;
359 }
360
361 // 2. Convert Tracking information
363
364 // 3. Convert ECL information
366
367 // 4. Convert KLM information
369
370 // 5. Set Track -> ECLCluster relations
372
373 // 6. Set KLMCluster -> Track, ECLCluster relations
375
376 // 7. Convert Gamma information
378
379 // 8. Convert Pi0 information
381
382 // 9. Convert V0s
384
385 // 10. Convert KLong information
387
388 // 11. Convert Evtcls panther table information
390
391 // 12. Convert trigger information from rectrg_summary3
393
394 // 13. Copy nbar from Gamma with the cut E > 0.5 GeV
396
397}
void convertMdstGammaTable()
Reads all entries of Mdst_Gamma Panther table, creates a particle list 'gamma:mdst' and adds them to ...
void copyNbarFromGamma()
Copies Particles in 'gamma:mdst' with energy > 0.5 GeV to be anti-n0:mdst.
void convertMdstChargedTable()
Reads and converts all entries of Mdst_charged (Mdst_trk and Mdst_trk_fit) Panther table to Track (Tr...
void setTracksToECLClustersRelations()
Sets Track -> ECLCluster relations.
OptionalDBObjPtr< CollisionBoostVector > m_collisionBoostVectorDB
CollisionBoostVector for boost vector.
OptionalDBObjPtr< CollisionAxisCMS > m_collisionAxisCMSDB
CollisionAxisCMS.
void convertGenHepEvtTable()
Reads and converts all entries of Gen_hepevt Panther table to MCParticle dataobjects and adds them to...
void convertRecTrgTable()
Reads and converts m_final from rectrg_summary3.
void setKLMClustersRelations()
Sets KLMCluster -> Track and ECLCluster relations.
OptionalDBObjPtr< CollisionInvariantMass > m_collisionInvMDB
CollisionInvariantMass for Invariant Mass of Beam.
void convertMdstPi0Table()
Reads all entries of Mdst_Pi0 Panther table, creates a particle list 'pi0:mdst' and adds them to Stor...
void convertMdstKLongTable()
Reads all entries of Mdst_Klong Panther table, creates a particle list 'K_L0:mdst' and adds them to S...
OptionalDBObjPtr< BeamSpot > m_beamSpotDB
BeamSpot for IP.
void convertMdstECLTable()
Reads and converts all entries of Mdst_ecl(_aux) Panther table to ECLCluster dataobjects and adds the...
void convertMdstKLMTable()
Reads and converts all entries of Mdst_klm_cluster Panther table to KLMCluster dataobjects and adds t...
void convertMdstVee2Table()
Reads and converts all entries of Mdst_vee2 Panther table to V0 dataobjects and adds them to StoreArr...
void convertEvtclsTable()
Reads and converts all entries of evtcls Panther table.
static bool parallelProcessingUsed()
Returns true if multiple processes have been spawned, false in single-core mode.
static Database & Instance()
Instance of a singleton Database.
Definition Database.cc:41
static DBStore & Instance()
Instance of a singleton DBStore.
Definition DBStore.cc:26
bool storeData(const std::string &name, TObject *object, const IntervalOfValidity &iov)
Store an object in the database.
Definition Database.cc:140
void addConstantOverride(const std::string &name, TObject *obj, bool oneRun=false)
Add constant override payload.
Definition DBStore.cc:202

◆ exposePythonAPI()

void exposePythonAPI ( )
staticinherited

Exposes methods of the Module class to Python.

Definition at line 325 of file Module.cc.

326{
327 // to avoid confusion between std::arg and boost::python::arg we want a shorthand namespace as well
328 namespace bp = boost::python;
329
330 docstring_options options(true, true, false); //userdef, py sigs, c++ sigs
331
332 void (Module::*setReturnValueInt)(int) = &Module::setReturnValue;
333
334 enum_<Module::EAfterConditionPath>("AfterConditionPath",
335 R"(Determines execution behaviour after a conditional path has been executed:
336
337.. attribute:: END
338
339 End processing of this path after the conditional path. (this is the default for if_value() etc.)
340
341.. attribute:: CONTINUE
342
343 After the conditional path, resume execution after this module.)")
344 .value("END", Module::EAfterConditionPath::c_End)
345 .value("CONTINUE", Module::EAfterConditionPath::c_Continue)
346 ;
347
348 /* Do not change the names of >, <, ... we use them to serialize conditional paths */
349 enum_<Belle2::ModuleCondition::EConditionOperators>("ConditionOperator")
356 ;
357
358 enum_<Module::EModulePropFlags>("ModulePropFlags",
359 R"(Flags to indicate certain low-level features of modules, see :func:`Module.set_property_flags()`, :func:`Module.has_properties()`. Most useful flags are:
360
361.. attribute:: PARALLELPROCESSINGCERTIFIED
362
363 This module can be run in parallel processing mode safely (All I/O must be done through the data store, in particular, the module must not write any files.)
364
365.. attribute:: HISTOGRAMMANAGER
366
367 This module is used to manage histograms accumulated by other modules
368
369.. attribute:: TERMINATEINALLPROCESSES
370
371 When using parallel processing, call this module's terminate() function in all processes. This will also ensure that there is exactly one process (single-core if no parallel modules found) or at least one input, one main and one output process.
372)")
373 .value("INPUT", Module::EModulePropFlags::c_Input)
374 .value("OUTPUT", Module::EModulePropFlags::c_Output)
375 .value("PARALLELPROCESSINGCERTIFIED", Module::EModulePropFlags::c_ParallelProcessingCertified)
376 .value("HISTOGRAMMANAGER", Module::EModulePropFlags::c_HistogramManager)
377 .value("INTERNALSERIALIZER", Module::EModulePropFlags::c_InternalSerializer)
378 .value("TERMINATEINALLPROCESSES", Module::EModulePropFlags::c_TerminateInAllProcesses)
379 ;
380
381 //Python class definition
382 class_<Module, PyModule> module("Module", R"(
383Base class for Modules.
384
385A module is the smallest building block of the framework.
386A typical event processing chain consists of a Path containing
387modules. By inheriting from this base class, various types of
388modules can be created. To use a module, please refer to
389:func:`Path.add_module()`. A list of modules is available by running
390``basf2 -m`` or ``basf2 -m package``, detailed information on parameters is
391given by e.g. ``basf2 -m RootInput``.
392
393The 'Module Development' section in the manual provides detailed information
394on how to create modules, setting parameters, or using return values/conditions:
395https://xwiki.desy.de/xwiki/rest/p/f4fa4/#HModuleDevelopment
396
397)");
398 module
399 .def("__str__", &Module::getPathString)
400 .def("name", &Module::getName, return_value_policy<copy_const_reference>(),
401 "Returns the name of the module. Can be changed via :func:`set_name() <Module.set_name()>`, use :func:`type() <Module.type()>` for identifying a particular module class.")
402 .def("type", &Module::getType, return_value_policy<copy_const_reference>(),
403 "Returns the type of the module (i.e. class name minus 'Module')")
404 .def("set_name", &Module::setName, args("name"), R"(
405Set custom name, e.g. to distinguish multiple modules of the same type.
406
407>>> path.add_module('EventInfoSetter')
408>>> ro = path.add_module('RootOutput', branchNames=['EventMetaData'])
409>>> ro.set_name('RootOutput_metadata_only')
410>>> print(path)
411[EventInfoSetter -> RootOutput_metadata_only]
412
413)")
414 .def("description", &Module::getDescription, return_value_policy<copy_const_reference>(),
415 "Returns the description of this module.")
416 .def("package", &Module::getPackage, return_value_policy<copy_const_reference>(),
417 "Returns the package this module belongs to.")
418 .def("available_params", &_getParamInfoListPython,
419 "Return list of all module parameters as `ModuleParamInfo` instances")
420 .def("has_properties", &Module::hasProperties, (bp::arg("properties")),
421 R"DOCSTRING(Allows to check if the module has the given properties out of `ModulePropFlags` set.
422
423>>> if module.has_properties(ModulePropFlags.PARALLELPROCESSINGCERTIFIED):
424>>> ...
425
426Parameters:
427 properties (int): bitmask of `ModulePropFlags` to check for.
428)DOCSTRING")
429 .def("set_property_flags", &Module::setPropertyFlags, args("property_mask"),
430 "Set module properties in the form of an OR combination of `ModulePropFlags`.");
431 {
432 // python signature is too crowded, make ourselves
433 docstring_options subOptions(true, false, false); //userdef, py sigs, c++ sigs
434 module
435 .def("if_value", &Module::if_value,
436 (bp::arg("expression"), bp::arg("condition_path"), bp::arg("after_condition_path")= Module::EAfterConditionPath::c_End),
437 R"DOCSTRING(if_value(expression, condition_path, after_condition_path=AfterConditionPath.END)
438
439Sets a conditional sub path which will be executed after this
440module if the return value set in the module passes the given ``expression``.
441
442Modules can define a return value (int or bool) using ``setReturnValue()``,
443which can be used in the steering file to split the Path based on this value, for example
444
445>>> module_with_condition.if_value("<1", another_path)
446
447In case the return value of the ``module_with_condition`` for a given event is
448less than 1, the execution will be diverted into ``another_path`` for this event.
449
450You could for example set a special return value if an error occurs, and divert
451the execution into a path containing :b2:mod:`RootOutput` if it is found;
452saving only the data producing/produced by the error.
453
454After a conditional path has executed, basf2 will by default stop processing
455the path for this event. This behaviour can be changed by setting the
456``after_condition_path`` argument.
457
458Parameters:
459 expression (str): Expression to determine if the conditional path should be executed.
460 This should be one of the comparison operators ``<``, ``>``, ``<=``,
461 ``>=``, ``==``, or ``!=`` followed by a numerical value for the return value
462 condition_path (Path): path to execute in case the expression is fulfilled
463 after_condition_path (AfterConditionPath): What to do once the ``condition_path`` has been executed.
464)DOCSTRING")
465 .def("if_false", &Module::if_false,
466 (bp::arg("condition_path"), bp::arg("after_condition_path")= Module::EAfterConditionPath::c_End),
467 R"DOC(if_false(condition_path, after_condition_path=AfterConditionPath.END)
468
469Sets a conditional sub path which will be executed after this module if
470the return value of the module evaluates to False. This is equivalent to
471calling `if_value` with ``expression=\"<1\"``)DOC")
472 .def("if_true", &Module::if_true,
473 (bp::arg("condition_path"), bp::arg("after_condition_path")= Module::EAfterConditionPath::c_End),
474 R"DOC(if_true(condition_path, after_condition_path=AfterConditionPath.END)
475
476Sets a conditional sub path which will be executed after this module if
477the return value of the module evaluates to True. It is equivalent to
478calling `if_value` with ``expression=\">=1\"``)DOC");
479 }
480 module
481 .def("has_condition", &Module::hasCondition,
482 "Return true if a conditional path has been set for this module "
483 "using `if_value`, `if_true` or `if_false`")
484 .def("get_all_condition_paths", &_getAllConditionPathsPython,
485 "Return a list of all conditional paths set for this module using "
486 "`if_value`, `if_true` or `if_false`")
487 .def("get_all_conditions", &_getAllConditionsPython,
488 "Return a list of all conditional path expressions set for this module using "
489 "`if_value`, `if_true` or `if_false`")
490 .add_property("logging", make_function(&Module::getLogConfig, return_value_policy<reference_existing_object>()),
491 &Module::setLogConfig)
@ c_GE
Greater or equal than: ">=".
@ c_SE
Smaller or equal than: "<=".
@ c_GT
Greater than: ">".
@ c_NE
Not equal: "!=".
@ c_EQ
Equal: "=" or "==".
@ c_ST
Smaller than: "<".
void if_value(const std::string &expression, const std::shared_ptr< Path > &path, EAfterConditionPath afterConditionPath=EAfterConditionPath::c_End)
Add a condition to the module.
Definition Module.cc:79
void if_true(const std::shared_ptr< Path > &path, EAfterConditionPath afterConditionPath=EAfterConditionPath::c_End)
A simplified version to set the condition of the module.
Definition Module.cc:90
void setReturnValue(int value)
Sets the return value for this module as integer.
Definition Module.cc:220
@ c_HistogramManager
This module is used to manage histograms accumulated by other modules.
Definition Module.h:81
@ c_Input
This module is an input module (reads data).
Definition Module.h:78
@ c_ParallelProcessingCertified
This module can be run in parallel processing mode safely (All I/O must be done through the data stor...
Definition Module.h:80
@ c_InternalSerializer
This module is an internal serializer/deserializer for parallel processing.
Definition Module.h:82
@ c_Output
This module is an output module (writes data).
Definition Module.h:79
@ c_TerminateInAllProcesses
When using parallel processing, call this module's terminate() function in all processes().
Definition Module.h:83
void if_false(const std::shared_ptr< Path > &path, EAfterConditionPath afterConditionPath=EAfterConditionPath::c_End)
A simplified version to add a condition to the module.
Definition Module.cc:85
ModuleCondition::EAfterConditionPath EAfterConditionPath
Forward the EAfterConditionPath definition from the ModuleCondition.
Definition Module.h:88

◆ getAfterConditionPath()

Module::EAfterConditionPath getAfterConditionPath ( ) const
inherited

What to do after the conditional path is finished.

(defaults to c_End if no condition is set)

Definition at line 133 of file Module.cc.

134{
135 if (m_conditions.empty()) return EAfterConditionPath::c_End;
136
137 //okay, a condition was set for this Module...
138 if (!m_hasReturnValue) {
139 B2FATAL("A condition was set for '" << getName() << "', but the module did not set a return value!");
140 }
141
142 for (const auto& condition : m_conditions) {
143 if (condition.evaluate(m_returnValue)) {
144 return condition.getAfterConditionPath();
145 }
146 }
147
148 return EAfterConditionPath::c_End;
149}

◆ getAllConditionPaths()

std::vector< std::shared_ptr< Path > > getAllConditionPaths ( ) const
inherited

Return all condition paths currently set (no matter if the condition is true or not).

Definition at line 150 of file Module.cc.

151{
152 std::vector<std::shared_ptr<Path>> allConditionPaths;
153 for (const auto& condition : m_conditions) {
154 allConditionPaths.push_back(condition.getPath());
155 }
156
157 return allConditionPaths;
158}

◆ getAllConditions()

const std::vector< ModuleCondition > & getAllConditions ( ) const
inlineinherited

Return all set conditions for this module.

Definition at line 323 of file Module.h.

324 {
325 return m_conditions;
326 }

◆ getCondition()

const ModuleCondition * getCondition ( ) const
inlineinherited

Return a pointer to the first condition (or nullptr, if none was set)

Definition at line 313 of file Module.h.

314 {
315 if (m_conditions.empty()) {
316 return nullptr;
317 } else {
318 return &m_conditions.front();
319 }
320 }

◆ getConditionPath()

std::shared_ptr< Path > getConditionPath ( ) const
inherited

Returns the path of the last true condition (if there is at least one, else reaturn a null pointer).

Definition at line 113 of file Module.cc.

114{
115 PathPtr p;
116 if (m_conditions.empty()) return p;
117
118 //okay, a condition was set for this Module...
119 if (!m_hasReturnValue) {
120 B2FATAL("A condition was set for '" << getName() << "', but the module did not set a return value!");
121 }
122
123 for (const auto& condition : m_conditions) {
124 if (condition.evaluate(m_returnValue)) {
125 return condition.getPath();
126 }
127 }
128
129 // if none of the conditions were true, return a null pointer.
130 return p;
131}
std::shared_ptr< Path > PathPtr
Defines a pointer to a path object as a boost shared pointer.
Definition Path.h:35

◆ getDescription()

const std::string & getDescription ( ) const
inlineinherited

Returns the description of the module.

Definition at line 201 of file Module.h.

201{return m_description;}

◆ getFileNames()

virtual std::vector< std::string > getFileNames ( bool outputFiles)
inlinevirtualinherited

Return a list of output filenames for this modules.

This will be called when basf2 is run with "--dry-run" if the module has set either the c_Input or c_Output properties.

If the parameter outputFiles is false (for modules with c_Input) the list of input filenames should be returned (if any). If outputFiles is true (for modules with c_Output) the list of output files should be returned (if any).

If a module has sat both properties this member is called twice, once for each property.

The module should return the actual list of requested input or produced output filenames (including handling of input/output overrides) so that the grid system can handle input/output files correctly.

This function should return the same value when called multiple times. This is especially important when taking the input/output overrides from Environment as they get consumed when obtained so the finalized list of output files should be stored for subsequent calls.

Reimplemented in RootInputModule, and RootOutputModule.

Definition at line 133 of file Module.h.

134 {
135 return std::vector<std::string>();
136 }

◆ getHelixParameters()

int getHelixParameters ( const Belle::Mdst_trk_fit & trk_fit,
const double mass,
const HepPoint3D & newPivot,
std::vector< float > & helixParams,
CLHEP::HepSymMatrix & error5x5,
CLHEP::HepLorentzVector & momentum,
HepPoint3D & position,
CLHEP::HepSymMatrix & error7x7,
const double dPhi = 0.0 )
private

Fills Helix parameters (converted to Belle II version), 5x5 error matrix, 4-momentum, position and 7x7 error matrix from Belle Helix stored in Mdst_trk_fit.

Definition at line 1559 of file B2BIIConvertMdstModule.cc.

1567{
1568 const HepPoint3D pivot(trk_fit.pivot_x(),
1569 trk_fit.pivot_y(),
1570 trk_fit.pivot_z());
1571
1572 CLHEP::HepVector a(5);
1573 a[0] = trk_fit.helix(0);
1574 a[1] = trk_fit.helix(1);
1575 a[2] = trk_fit.helix(2);
1576 a[3] = trk_fit.helix(3);
1577 a[4] = trk_fit.helix(4);
1578 CLHEP::HepSymMatrix Ea(5, 0);
1579 Ea[0][0] = trk_fit.error(0);
1580 Ea[1][0] = trk_fit.error(1);
1581 Ea[1][1] = trk_fit.error(2);
1582 Ea[2][0] = trk_fit.error(3);
1583 Ea[2][1] = trk_fit.error(4);
1584 Ea[2][2] = trk_fit.error(5);
1585 Ea[3][0] = trk_fit.error(6);
1586 Ea[3][1] = trk_fit.error(7);
1587 Ea[3][2] = trk_fit.error(8);
1588 Ea[3][3] = trk_fit.error(9);
1589 Ea[4][0] = trk_fit.error(10);
1590 Ea[4][1] = trk_fit.error(11);
1591 Ea[4][2] = trk_fit.error(12);
1592 Ea[4][3] = trk_fit.error(13);
1593 Ea[4][4] = trk_fit.error(14);
1594
1595 Belle::Helix helix(pivot, a, Ea);
1596
1597 int charge = 0;
1598 if (helix.kappa() > 0)
1599 charge = 1;
1600 else
1601 charge = -1;
1602
1603 if (newPivot.x() != 0. || newPivot.y() != 0. || newPivot.z() != 0.) {
1604 helix.pivot(newPivot);
1605 momentum = helix.momentum(dPhi, mass, position, error7x7);
1606 } else {
1607 if (pivot.x() != 0. || pivot.y() != 0. || pivot.z() != 0.) {
1608 helix.pivot(HepPoint3D(0., 0., 0.));
1609 momentum = helix.momentum(dPhi, mass, position, error7x7);
1610 } else {
1611 momentum = helix.momentum(dPhi, mass, position, error7x7);
1612 }
1613 }
1614
1615 convertHelix(helix, helixParams, error5x5);
1616
1617 return charge;
1618}

◆ getLogConfig()

LogConfig & getLogConfig ( )
inlineinherited

Returns the log system configuration.

Definition at line 224 of file Module.h.

224{return m_logConfig;}

◆ getModules()

std::list< ModulePtr > getModules ( ) const
inlineoverrideprivatevirtualinherited

no submodules, return empty list

Implements PathElement.

Definition at line 505 of file Module.h.

505{ return std::list<ModulePtr>(); }

◆ getName()

const std::string & getName ( ) const
inlineinherited

Returns the name of the module.

This can be changed via e.g. set_name() in the steering file to give more useful names if there is more than one module of the same type.

For identifying the type of a module, using getType() (or type() in Python) is recommended.

Definition at line 186 of file Module.h.

186{return m_name;}

◆ getPackage()

const std::string & getPackage ( ) const
inlineinherited

Returns the package this module is in.

Definition at line 196 of file Module.h.

196{return m_package;}

◆ getParamInfoListPython()

std::shared_ptr< boost::python::list > getParamInfoListPython ( ) const
inherited

Returns a python list of all parameters.

Each item in the list consists of the name of the parameter, a string describing its type, a python list of all default values and the description of the parameter.

Returns
A python list containing the parameters of this parameter list.

Definition at line 279 of file Module.cc.

280{
282}
std::shared_ptr< boost::python::list > getParamInfoListPython() const
Returns a python list of all parameters.

◆ getParamList()

const ModuleParamList & getParamList ( ) const
inlineinherited

Return module param list.

Definition at line 362 of file Module.h.

362{ return m_moduleParamList; }

◆ getPathString()

std::string getPathString ( ) const
overrideprivatevirtualinherited

return the module name.

Implements PathElement.

Definition at line 192 of file Module.cc.

193{
194
195 std::string output = getName();
196
197 for (const auto& condition : m_conditions) {
198 output += condition.getString();
199 }
200
201 return output;
202}

◆ getReturnValue()

int getReturnValue ( ) const
inlineinherited

Return the return value set by this module.

This value is only meaningful if hasReturnValue() is true

Definition at line 380 of file Module.h.

380{ return m_returnValue; }

◆ getType()

const std::string & getType ( ) const
inherited

Returns the type of the module (i.e.

class name minus 'Module')

Definition at line 41 of file Module.cc.

42{
43 if (m_type.empty())
44 B2FATAL("Module type not set for " << getName());
45 return m_type;
46}
std::string m_type
The type of the module, saved as a string.
Definition Module.h:508

◆ hasCondition()

bool hasCondition ( ) const
inlineinherited

Returns true if at least one condition was set for the module.

Definition at line 310 of file Module.h.

310{ return not m_conditions.empty(); };

◆ hasProperties()

bool hasProperties ( unsigned int propertyFlags) const
inherited

Returns true if all specified property flags are available in this module.

Parameters
propertyFlagsOred EModulePropFlags which should be compared with the module flags.

Definition at line 160 of file Module.cc.

161{
162 return (propertyFlags & m_propertyFlags) == propertyFlags;
163}

◆ hasReturnValue()

bool hasReturnValue ( ) const
inlineinherited

Return true if this module has a valid return value set.

Definition at line 377 of file Module.h.

377{ return m_hasReturnValue; }

◆ hasUnsetForcedParams()

bool hasUnsetForcedParams ( ) const
inherited

Returns true and prints error message if the module has unset parameters which the user has to set in the steering file.

Definition at line 166 of file Module.cc.

167{
169 std::string allMissing = "";
170 for (const auto& s : missing)
171 allMissing += s + " ";
172 if (!missing.empty())
173 B2ERROR("The following required parameters of Module '" << getName() << "' were not specified: " << allMissing <<
174 "\nPlease add them to your steering file.");
175 return !missing.empty();
176}
std::vector< std::string > getUnsetForcedParams() const
Returns list of unset parameters (if they are required to have a value.

◆ if_false()

void if_false ( const std::shared_ptr< Path > & path,
EAfterConditionPath afterConditionPath = EAfterConditionPath::c_End )
inherited

A simplified version to add a condition to the module.

Please note that successive calls of this function will add more than one condition to the module. If more than one condition results in true, only the last of them will be used.

Please be careful: Avoid creating cyclic paths, e.g. by linking a condition to a path which is processed before the path where this module is located in.

It is equivalent to the if_value() method, using the expression "<1". This method is meant to be used together with the setReturnValue(bool value) method.

Parameters
pathShared pointer to the Path which will be executed if the return value is false.
afterConditionPathWhat to do after executing 'path'.

Definition at line 85 of file Module.cc.

86{
87 if_value("<1", path, afterConditionPath);
88}

◆ if_true()

void if_true ( const std::shared_ptr< Path > & path,
EAfterConditionPath afterConditionPath = EAfterConditionPath::c_End )
inherited

A simplified version to set the condition of the module.

Please note that successive calls of this function will add more than one condition to the module. If more than one condition results in true, only the last of them will be used.

Please be careful: Avoid creating cyclic paths, e.g. by linking a condition to a path which is processed before the path where this module is located in.

It is equivalent to the if_value() method, using the expression ">=1". This method is meant to be used together with the setReturnValue(bool value) method.

Parameters
pathShared pointer to the Path which will be executed if the return value is true.
afterConditionPathWhat to do after executing 'path'.

Definition at line 90 of file Module.cc.

91{
92 if_value(">=1", path, afterConditionPath);
93}

◆ if_value()

void if_value ( const std::string & expression,
const std::shared_ptr< Path > & path,
EAfterConditionPath afterConditionPath = EAfterConditionPath::c_End )
inherited

Add a condition to the module.

Please note that successive calls of this function will add more than one condition to the module. If more than one condition results in true, only the last of them will be used.

See https://xwiki.desy.de/xwiki/rest/p/a94f2 or ModuleCondition for a description of the syntax.

Please be careful: Avoid creating cyclic paths, e.g. by linking a condition to a path which is processed before the path where this module is located in.

Parameters
expressionThe expression of the condition.
pathShared pointer to the Path which will be executed if the condition is evaluated to true.
afterConditionPathWhat to do after executing 'path'.

Definition at line 79 of file Module.cc.

80{
81 m_conditions.emplace_back(expression, path, afterConditionPath);
82}

◆ initialize()

void initialize ( )
overridevirtual

Initialize the module.

Reimplemented from Module.

Definition at line 199 of file B2BIIConvertMdstModule.cc.

200{
201 // Initialize Belle II DataStore
203 if (m_mcMatchingModeString == "Direct")
205 else if (m_mcMatchingModeString == "GeneratorLevel")
207 else
208 B2FATAL("Unknown MC matching mode: " << m_mcMatchingModeString);
209 B2INFO("B2BIIConvertMdst: initialized.");
210 if (!m_nisEnable)
211 B2WARNING("nisKsFinder output has been disabled. ksnbVLike, ksnbNoLam, ksnbStandard will not be converted.");
212}
void initializeDataStore()
Initializes Belle II DataStore.

◆ initializeDataStore()

void initializeDataStore ( )
private

Initializes Belle II DataStore.

Definition at line 214 of file B2BIIConvertMdstModule.cc.

215{
216 B2DEBUG(99, "[B2BIIConvertMdstModule::initializeDataStore] initialization of DataStore started");
217
218 // list here all converted Belle2 objects
219 m_eclClusters.registerInDataStore();
220 m_klmClusters.registerInDataStore();
221 m_tracks.registerInDataStore();
222 m_trackFitResults.registerInDataStore();
223 m_v0s.registerInDataStore();
224 m_particles.registerInDataStore();
225
226 StoreObjPtr<ParticleExtraInfoMap> extraInfoMap;
227 extraInfoMap.registerInDataStore();
228
229 if (m_convertEvtcls || m_convertRecTrg) m_evtInfo.isRequired();
230
231 if (m_convertTrkExtra) m_belleTrkExtra.registerInDataStore();
232
233 StoreObjPtr<ParticleList> gammaParticleList("gamma:mdst");
234 gammaParticleList.registerInDataStore();
235 StoreObjPtr<ParticleList> nbarParticleList("anti-n0:mdst");
236 nbarParticleList.registerInDataStore();
237 StoreObjPtr<ParticleList> pi0ParticleList("pi0:mdst");
238 pi0ParticleList.registerInDataStore();
239 StoreObjPtr<ParticleList> kShortParticleList("K_S0:mdst");
240 kShortParticleList.registerInDataStore();
241 StoreObjPtr<ParticleList> kLongParticleList("K_L0:mdst");
242 kLongParticleList.registerInDataStore();
243 StoreObjPtr<ParticleList> lambdaParticleList("Lambda0:mdst");
244 lambdaParticleList.registerInDataStore();
245 StoreObjPtr<ParticleList> antiLambdaParticleList("anti-Lambda0:mdst");
246 antiLambdaParticleList.registerInDataStore();
247 StoreObjPtr<ParticleList> gammaConversionsParticleList("gamma:v0mdst");
248 gammaConversionsParticleList.registerInDataStore();
249
250 m_pidLikelihoods.registerInDataStore();
251
252 // needs to be registered, even if running over data, since this information is available only at the begin_run function
253 m_mcParticles.registerInDataStore();
254
255 //list here all Relations between Belle2 objects
256 m_tracks.registerRelationTo(m_mcParticles);
257 m_tracks.registerRelationTo(m_pidLikelihoods);
258 if (m_convertTrkExtra) m_tracks.registerRelationTo(m_belleTrkExtra);
259 m_eclClusters.registerRelationTo(m_mcParticles);
260 m_tracks.registerRelationTo(m_eclClusters);
261 m_klmClusters.registerRelationTo(m_tracks);
262 m_klmClusters.registerRelationTo(m_eclClusters);
263 m_particles.registerRelationTo(m_mcParticles);
264 m_particles.registerRelationTo(m_pidLikelihoods);
265
266 B2DEBUG(99, "[B2BIIConvertMdstModule::initializeDataStore] initialization of DataStore ended");
267}
bool registerInDataStore(DataStore::EStoreFlags storeFlags=DataStore::c_WriteOut)
Register the object/array in the DataStore.

◆ recoverMoreThan24bitIDHEP()

int recoverMoreThan24bitIDHEP ( int id)
private

Helper function to recover falsely set idhep info in GenHepEvt list.

Definition at line 2094 of file B2BIIConvertMdstModule.cc.

2095{
2096 /*
2097 QUICK CHECK: most of the normal particles are smaller than
2098 0x100000, while all the corrupt id has some of the high bits on.
2099
2100 This bit check has to be revised when the table below is updated.
2101 */
2102 const int mask = 0x00f00000;
2103 int high_bits = id & mask;
2104 if (high_bits == 0 || high_bits == mask) return id;
2105
2106 switch (id) {
2107 case 7114363:
2108 return 91000443; // X(3940)
2109 case 6114363:
2110 return 90000443; // Y(3940)
2111 case 6114241:
2112 return 90000321; // K_0*(800)+
2113 case 6114231:
2114 return 90000311; // K_0*(800)0
2115 case -6865004:
2116 return 9912212; // p_diff+
2117 case -6865104:
2118 return 9912112; // n_diffr
2119 case -6866773:
2120 return 9910443; // psi_diff
2121 case -6866883:
2122 return 9910333; // phi_diff
2123 case -6866993:
2124 return 9910223; // omega_diff
2125 case -6867005:
2126 return 9910211; // pi_diff+
2127 case -6867103:
2128 return 9910113; // rho_diff0
2129 case -7746995:
2130 return 9030221; // f_0(1500)
2131 case -7756773:
2132 return 9020443; // psi(4415)
2133 case -7756995:
2134 return 9020221; // eta(1405)
2135 case -7766773:
2136 return 9010443; // psi(4160)
2137 case -7776663:
2138 return 9000553; // Upsilon(5S)
2139 case -7776773:
2140 return 9000443; // psi(4040)
2141 case -7776783:
2142 return 9000433; // D_sj(2700)+
2143 case -7776995:
2144 return 9000221; // f_0(600)
2145 case -6114241:
2146 return -90000321; // K_0*(800)-
2147 case -6114231:
2148 return -90000311; // anti-K_0*(800)0
2149 case 6865004:
2150 return -9912212; // anti-p_diff-
2151 case 6865104:
2152 return -9912112; // anti-n_diffr
2153 case 6867005:
2154 return -9910211; // pi_diff-
2155 case 7776783:
2156 return -9000433; // D_sj(2700)-
2157 default:
2158 return id;
2159 }
2160}

◆ setAbortLevel()

void setAbortLevel ( int abortLevel)
inherited

Configure the abort log level.

Definition at line 67 of file Module.cc.

68{
69 m_logConfig.setAbortLevel(static_cast<LogConfig::ELogLevel>(abortLevel));
70}
ELogLevel
Definition of the supported log levels.
Definition LogConfig.h:26
void setAbortLevel(ELogLevel abortLevel)
Configure the abort level.
Definition LogConfig.h:112

◆ setDebugLevel()

void setDebugLevel ( int debugLevel)
inherited

Configure the debug messaging level.

Definition at line 61 of file Module.cc.

62{
63 m_logConfig.setDebugLevel(debugLevel);
64}
void setDebugLevel(int debugLevel)
Configure the debug messaging level.
Definition LogConfig.h:98

◆ setDescription()

void setDescription ( const std::string & description)
protectedinherited

Sets the description of the module.

Parameters
descriptionA description of the module.

Definition at line 214 of file Module.cc.

215{
216 m_description = description;
217}
std::string m_description
The description of the module.
Definition Module.h:510

◆ setKLMClustersRelations()

void setKLMClustersRelations ( )
private

Sets KLMCluster -> Track and ECLCluster relations.

Definition at line 2068 of file B2BIIConvertMdstModule.cc.

2069{
2070 // Relations
2071 RelationArray klmClustersToTracks(m_klmClusters, m_tracks);
2072 RelationArray klmClustersToEclClusters(m_klmClusters, m_eclClusters);
2073
2074 Belle::Mdst_klm_cluster_Manager& klm_cluster_manager = Belle::Mdst_klm_cluster_Manager::get_manager();
2075
2076
2077 for (Belle::Mdst_klm_cluster_Manager::iterator klmC_Ite = klm_cluster_manager.begin(); klmC_Ite != klm_cluster_manager.end();
2078 ++klmC_Ite) {
2079
2080 Belle::Mdst_klm_cluster mdstKlm_cluster = *klmC_Ite;
2081 Belle::Mdst_trk mTRK = mdstKlm_cluster.trk();
2082 Belle::Mdst_ecl mECL = mdstKlm_cluster.ecl();
2083
2084 if (mTRK) klmClustersToTracks.add(mdstKlm_cluster.get_ID() - 1, mTRK.get_ID() - 1);
2085 if (mECL) klmClustersToEclClusters.add(mdstKlm_cluster.get_ID() - 1, mECL.get_ID() - 1);
2086 }
2087}

◆ setLikelihoods()

void setLikelihoods ( PIDLikelihood * pid,
Const::EDetector det,
double likelihoods[c_nHyp],
bool discard_allzero = false )
private

Add given Belle likelihoods (not log-likelihoods, in Belle hypothesis order) for given detector to pid.

Definition at line 1413 of file B2BIIConvertMdstModule.cc.

1415{
1416 if (discard_allzero) {
1417 const double max_l = *std::max_element(likelihoods, likelihoods + c_nHyp);
1418 if (max_l <= 0.0) {
1419 return; //likelihoods broken, ignore
1420 }
1421 }
1422
1423 for (int i = 0; i < c_nHyp; i++) {
1424 float logl = log(likelihoods[i]);
1425 pid->setLogLikelihood(det, c_belleHyp_to_chargedStable[i], logl);
1426 }
1427 //copy proton likelihood to deuterons
1428 pid->setLogLikelihood(det, Const::deuteron, pid->getLogL(Const::proton, det));
1429}
static const ChargedStable deuteron
deuteron particle
Definition Const.h:664

◆ setLogConfig()

void setLogConfig ( const LogConfig & logConfig)
inlineinherited

Set the log system configuration.

Definition at line 229 of file Module.h.

229{m_logConfig = logConfig;}

◆ setLogInfo()

void setLogInfo ( int logLevel,
unsigned int logInfo )
inherited

Configure the printed log information for the given level.

Parameters
logLevelThe log level (one of LogConfig::ELogLevel)
logInfoWhat kind of info should be printed? ORed combination of LogConfig::ELogInfo flags.

Definition at line 73 of file Module.cc.

74{
75 m_logConfig.setLogInfo(static_cast<LogConfig::ELogLevel>(logLevel), logInfo);
76}
void setLogInfo(ELogLevel logLevel, unsigned int logInfo)
Configure the printed log information for the given level.
Definition LogConfig.h:127

◆ setLogLevel()

void setLogLevel ( int logLevel)
inherited

Configure the log level.

Definition at line 55 of file Module.cc.

56{
57 m_logConfig.setLogLevel(static_cast<LogConfig::ELogLevel>(logLevel));
58}
void setLogLevel(ELogLevel logLevel)
Configure the log level.
Definition LogConfig.cc:25

◆ setName()

void setName ( const std::string & name)
inlineinherited

Set the name of the module.

Note
The module name is set when using the REG_MODULE macro, but the module can be renamed before calling process() using the set_name() function in your steering file.
Parameters
nameThe name of the module

Definition at line 213 of file Module.h.

213{ m_name = name; };

◆ setParamList()

void setParamList ( const ModuleParamList & params)
inlineprotectedinherited

Replace existing parameter list.

Definition at line 500 of file Module.h.

500{ m_moduleParamList = params; }

◆ setParamPython()

void setParamPython ( const std::string & name,
const boost::python::object & pyObj )
privateinherited

Implements a method for setting boost::python objects.

The method supports the following types: list, dict, int, double, string, bool The conversion of the python object to the C++ type and the final storage of the parameter value is done in the ModuleParam class.

Parameters
nameThe unique name of the parameter.
pyObjThe object which should be converted and stored as the parameter value.

Definition at line 234 of file Module.cc.

235{
236 LogSystem& logSystem = LogSystem::Instance();
237 logSystem.updateModule(&(getLogConfig()), getName());
238 try {
240 } catch (std::runtime_error& e) {
241 throw std::runtime_error("Cannot set parameter '" + name + "' for module '"
242 + m_name + "': " + e.what());
243 }
244
245 logSystem.updateModule(nullptr);
246}
void updateModule(const LogConfig *moduleLogConfig=nullptr, const std::string &moduleName="")
Sets the log configuration to the given module log configuration and sets the module name This method...
Definition LogSystem.h:200
static LogSystem & Instance()
Static method to get a reference to the LogSystem instance.
Definition LogSystem.cc:28
LogConfig & getLogConfig()
Returns the log system configuration.
Definition Module.h:224
std::string m_name
The name of the module, saved as a string (user-modifiable)
Definition Module.h:507
void setParamPython(const std::string &name, const PythonObject &pyObj)
Implements a method for setting boost::python objects.

◆ setParamPythonDict()

void setParamPythonDict ( const boost::python::dict & dictionary)
privateinherited

Implements a method for reading the parameter values from a boost::python dictionary.

The key of the dictionary has to be the name of the parameter and the value has to be of one of the supported parameter types.

Parameters
dictionaryThe python dictionary from which the parameter values are read.

Definition at line 249 of file Module.cc.

250{
251
252 LogSystem& logSystem = LogSystem::Instance();
253 logSystem.updateModule(&(getLogConfig()), getName());
254
255 boost::python::list dictKeys = dictionary.keys();
256 int nKey = boost::python::len(dictKeys);
257
258 //Loop over all keys in the dictionary
259 for (int iKey = 0; iKey < nKey; ++iKey) {
260 boost::python::object currKey = dictKeys[iKey];
261 boost::python::extract<std::string> keyProxy(currKey);
262
263 if (keyProxy.check()) {
264 const boost::python::object& currValue = dictionary[currKey];
265 setParamPython(keyProxy, currValue);
266 } else {
267 B2ERROR("Setting the module parameters from a python dictionary: invalid key in dictionary!");
268 }
269 }
270
271 logSystem.updateModule(nullptr);
272}
void setParamPython(const std::string &name, const boost::python::object &pyObj)
Implements a method for setting boost::python objects.
Definition Module.cc:234

◆ setPropertyFlags()

void setPropertyFlags ( unsigned int propertyFlags)
inherited

Sets the flags for the module properties.

Parameters
propertyFlagsbitwise OR of EModulePropFlags

Definition at line 208 of file Module.cc.

209{
210 m_propertyFlags = propertyFlags;
211}

◆ setReturnValue() [1/2]

void setReturnValue ( bool value)
protectedinherited

Sets the return value for this module as bool.

The bool value is saved as an integer with the convention 1 meaning true and 0 meaning false. The value can be used in the steering file to divide the analysis chain into several paths.

Parameters
valueThe value of the return value.

Definition at line 227 of file Module.cc.

228{
229 m_hasReturnValue = true;
230 m_returnValue = value;
231}

◆ setReturnValue() [2/2]

void setReturnValue ( int value)
protectedinherited

Sets the return value for this module as integer.

The value can be used in the steering file to divide the analysis chain into several paths.

Parameters
valueThe value of the return value.

Definition at line 220 of file Module.cc.

221{
222 m_hasReturnValue = true;
223 m_returnValue = value;
224}

◆ setTracksToECLClustersRelations()

void setTracksToECLClustersRelations ( )
private

Sets Track -> ECLCluster relations.

Definition at line 2025 of file B2BIIConvertMdstModule.cc.

2026{
2027 // Relations
2028 RelationArray tracksToECLClusters(m_tracks, m_eclClusters);
2029
2030 Belle::Mdst_ecl_trk_Manager& m = Belle::Mdst_ecl_trk_Manager::get_manager();
2031 Belle::Mdst_charged_Manager& chgMg = Belle::Mdst_charged_Manager::get_manager();
2032
2033 // We first insert relations to tracks which are directly matched (type == 1)
2034 // secondly we had CR matched tracks (connected region) (type == 2)
2035 // finally tracks which are geometrically matched (type == 0)
2036 std::vector<int> insert_order_types = {1, 2, 0};
2037 for (auto& insert_type : insert_order_types) {
2038 for (Belle::Mdst_ecl_trk_Manager::iterator ecltrkIterator = m.begin(); ecltrkIterator != m.end(); ++ecltrkIterator) {
2039 Belle::Mdst_ecl_trk mECLTRK = *ecltrkIterator;
2040
2041 if (mECLTRK.type() != insert_type)
2042 continue;
2043
2044 Belle::Mdst_ecl mdstEcl = mECLTRK.ecl();
2045 Belle::Mdst_trk mTRK = mECLTRK.trk();
2046
2047 if (!mdstEcl)
2048 continue;
2049
2050 // the numbering in mdst_charged
2051 // not necessarily the same as in mdst_trk
2052 // therefore have to find corresponding mdst_charged
2053 for (Belle::Mdst_charged_Manager::iterator chgIterator = chgMg.begin(); chgIterator != chgMg.end(); ++chgIterator) {
2054 Belle::Mdst_charged mChar = *chgIterator;
2055 Belle::Mdst_trk mTRK_in_charged = mChar.trk();
2056
2057 if (mTRK_in_charged.get_ID() == mTRK.get_ID()) {
2058 // found the correct mdst_charged
2059 tracksToECLClusters.add(mChar.get_ID() - 1, mdstEcl.get_ID() - 1, 1.0);
2060 break;
2061 }
2062 }
2063 }
2064 }
2065}

◆ setType()

void setType ( const std::string & type)
protectedinherited

Set the module type.

Only for use by internal modules (which don't use the normal REG_MODULE mechanism).

Definition at line 48 of file Module.cc.

49{
50 if (!m_type.empty())
51 B2FATAL("Trying to change module type from " << m_type << " is not allowed, the value is assumed to be fixed.");
52 m_type = type;
53}

◆ terminate()

void terminate ( )
overridevirtual

Terminates the module.

Reimplemented from Module.

Definition at line 2370 of file B2BIIConvertMdstModule.cc.

2371{
2372 B2DEBUG(99, "B2BIIConvertMdst: terminate called");
2373}

◆ testMCRelation()

void testMCRelation ( const Belle::Gen_hepevt & belleMC,
const MCParticle * mcP,
const std::string & objectName )
private

Checks if the reconstructed object (Track, ECLCluster, ...) was matched to the same MCParticle.

Definition at line 2162 of file B2BIIConvertMdstModule.cc.

2163{
2164 int bellePDGCode = belleMC.idhep();
2165 int belleIIPDGCode = mcP->getPDG();
2166
2167 if (bellePDGCode == 0)
2168 B2WARNING("[B2BIIConvertMdstModule] " << objectName << " matched to Gen_hepevt with idhep = 0.");
2169
2170 if (bellePDGCode != belleIIPDGCode)
2171 B2WARNING("[B2BIIConvertMdstModule] " << objectName << " matched to different MCParticle! " << bellePDGCode << " vs. " <<
2172 belleIIPDGCode);
2173
2174 const double belleMomentum[] = { belleMC.PX(), belleMC.PY(), belleMC.PZ() };
2175 const double belle2Momentum[] = { mcP->get4Vector().Px(), mcP->get4Vector().Py(), mcP->get4Vector().Pz() };
2176
2177 for (unsigned i = 0; i < 3; i++) {
2178 double relDev = (belle2Momentum[i] - belleMomentum[i]) / belleMomentum[i];
2179
2180 if (relDev > 1e-3) {
2181 B2WARNING("[B2BIIConvertMdstModule] " << objectName << " matched to different MCParticle!");
2182 B2INFO(" - Gen_hepevt [" << bellePDGCode << "] px/py/pz = " << belleMC.PX() << "/" << belleMC.PY() << "/" << belleMC.PZ());
2183 B2INFO(" - TrackFitResult [" << belleIIPDGCode << "] px/py/pz = " << mcP->get4Vector().Px() << "/" << mcP->get4Vector().Py() << "/"
2184 << mcP->get4Vector().Pz());
2185 }
2186 }
2187}
ROOT::Math::PxPyPzEVector get4Vector() const
Return 4Vector of particle.
Definition MCParticle.h:196
int getPDG() const
Return PDG code of particle.
Definition MCParticle.h:101

Member Data Documentation

◆ BFIELD

const double BFIELD = 1.5
private

B filed in TESLA.

Definition at line 443 of file B2BIIConvertMdstModule.h.

◆ c_belleHyp_to_chargedStable

const Const::ChargedStable c_belleHyp_to_chargedStable = { Const::electron, Const::muon, Const::pion, Const::kaon, Const::proton }
staticprivate

◆ c_nHyp

const int c_nHyp = 5
staticprivate

Number of Belle track hypotheses (see c_belleHyp_to_chargedStable).

Definition at line 326 of file B2BIIConvertMdstModule.h.

◆ ERRMCONV

const int ERRMCONV[7] = {3, 4, 5, -1, 0, 1, 2}
private

CONVERSION OF TRACK ERROR MATRIX ELEMENTS.

Belle error matrix elements are in the following order px/py/pz/E/x/y/z or in indices are (0,1,2,3,4,5,6) Belle II error matrix elements are in the following order x/y/z/px/py/pz or in indices (0,1,2,3,4,5). The conversion of indices is therefore: 4 -> 0, 5 -> 1, 6 -> 2, 0 -> 3, 1 -> 4, 2 -> 5, and 3 -> nothing.

Definition at line 440 of file B2BIIConvertMdstModule.h.

440{3, 4, 5, -1, 0, 1, 2};

◆ genHepevtToMCParticle

std::map<int, int> genHepevtToMCParticle
private

map of Gen_hepevt Panther IDs and corresponding MCParticle StoreArray indices

Definition at line 375 of file B2BIIConvertMdstModule.h.

◆ KAPPA2OMEGA

const double KAPPA2OMEGA = 1.5 * TMath::C() * 1E-11
private

Conversion factor for Kappa -> Omega helix parameters.

Definition at line 446 of file B2BIIConvertMdstModule.h.

◆ m_beamSpot

BeamSpot m_beamSpot
private

Interaction Point of the beam.

Definition at line 417 of file B2BIIConvertMdstModule.h.

◆ m_beamSpotDB

OptionalDBObjPtr<BeamSpot> m_beamSpotDB
private

BeamSpot for IP.

Definition at line 416 of file B2BIIConvertMdstModule.h.

◆ m_belleTrkExtra

StoreArray<BelleTrkExtra> m_belleTrkExtra
private

Belle CDC extra information.

Definition at line 407 of file B2BIIConvertMdstModule.h.

◆ m_collisionAxisCMS

CollisionAxisCMS m_collisionAxisCMS
private

CollisionAxisCMS of the beam.

Definition at line 429 of file B2BIIConvertMdstModule.h.

◆ m_collisionAxisCMSDB

OptionalDBObjPtr<CollisionAxisCMS> m_collisionAxisCMSDB
private

CollisionAxisCMS.

Definition at line 428 of file B2BIIConvertMdstModule.h.

◆ m_collisionBoostVector

CollisionBoostVector m_collisionBoostVector
private

CollisionBoostVector for bosst vector of the beam.

Definition at line 421 of file B2BIIConvertMdstModule.h.

◆ m_collisionBoostVectorDB

OptionalDBObjPtr<CollisionBoostVector> m_collisionBoostVectorDB
private

CollisionBoostVector for boost vector.

Definition at line 420 of file B2BIIConvertMdstModule.h.

◆ m_collisionInvM

CollisionInvariantMass m_collisionInvM
private

CollisionInvariantMass for the invariant mass of the beam.

Definition at line 425 of file B2BIIConvertMdstModule.h.

◆ m_collisionInvMDB

OptionalDBObjPtr<CollisionInvariantMass> m_collisionInvMDB
private

CollisionInvariantMass for Invariant Mass of Beam.

Definition at line 424 of file B2BIIConvertMdstModule.h.

◆ m_conditions

std::vector<ModuleCondition> m_conditions
privateinherited

Module condition, only non-null if set.

Definition at line 520 of file Module.h.

◆ m_convertBeamParameters

bool m_convertBeamParameters
private

Convert beam parameters or use information stored in Belle II database.

Definition at line 141 of file B2BIIConvertMdstModule.h.

◆ m_convertEvtcls

bool m_convertEvtcls
private

Flag to switch on conversion of Evtcls table.

Definition at line 156 of file B2BIIConvertMdstModule.h.

◆ m_convertNbar

bool m_convertNbar
private

Flag to create anti-n0:mdst list from gamma:mdst.

Definition at line 164 of file B2BIIConvertMdstModule.h.

◆ m_convertRecTrg

bool m_convertRecTrg
private

Flag to switch on conversion of rectrg_summary3.

Definition at line 160 of file B2BIIConvertMdstModule.h.

◆ m_convertTrkExtra

bool m_convertTrkExtra
private

Flag to switch on conversion of first(last)_{x,y,z} of mdst_trk_fit.

Definition at line 162 of file B2BIIConvertMdstModule.h.

◆ m_description

std::string m_description
privateinherited

The description of the module.

Definition at line 510 of file Module.h.

◆ m_eclClusters

StoreArray<ECLCluster> m_eclClusters
private

ECL clusters.

Definition at line 389 of file B2BIIConvertMdstModule.h.

◆ m_evtgenProcessing

bool m_evtgenProcessing
private

Flag to switch on only evtgen processing.

Definition at line 154 of file B2BIIConvertMdstModule.h.

◆ m_evtInfo

StoreObjPtr<EventExtraInfo> m_evtInfo
private

Event Extra Info.

Definition at line 413 of file B2BIIConvertMdstModule.h.

◆ m_hasReturnValue

bool m_hasReturnValue
privateinherited

True, if the return value is set.

Definition at line 517 of file Module.h.

◆ m_klmClusters

StoreArray<KLMCluster> m_klmClusters
private

KLM clusters.

Definition at line 392 of file B2BIIConvertMdstModule.h.

◆ m_lastIPProfileBin

int m_lastIPProfileBin { -1}
private

variable to tell us which IPProfile bin was active last time we looked

Definition at line 173 of file B2BIIConvertMdstModule.h.

173{ -1};

◆ m_logConfig

LogConfig m_logConfig
privateinherited

The log system configuration of the module.

Definition at line 513 of file Module.h.

◆ m_matchType2E9oE25Threshold

double m_matchType2E9oE25Threshold
private

E9/E25 threshold value clusters with a value above this threshold are classified as neutral even if tracks are matched to their connected region (matchType == 2)

Definition at line 170 of file B2BIIConvertMdstModule.h.

◆ m_mcMatchingMode

MCMatchingMode m_mcMatchingMode
private

C matching mode.

Definition at line 152 of file B2BIIConvertMdstModule.h.

◆ m_mcMatchingModeString

std::string m_mcMatchingModeString
private

MC matching mode.

Definition at line 149 of file B2BIIConvertMdstModule.h.

◆ m_mcParticles

StoreArray<MCParticle> m_mcParticles
private

MC particles.

Definition at line 386 of file B2BIIConvertMdstModule.h.

◆ m_moduleParamList

ModuleParamList m_moduleParamList
privateinherited

List storing and managing all parameter of the module.

Definition at line 515 of file Module.h.

◆ m_name

std::string m_name
privateinherited

The name of the module, saved as a string (user-modifiable)

Definition at line 507 of file Module.h.

◆ m_nisEnable

bool m_nisEnable
private

Flag to switch on conversion of nisKsFinder info.

Definition at line 158 of file B2BIIConvertMdstModule.h.

◆ m_package

std::string m_package
privateinherited

Package this module is found in (may be empty).

Definition at line 509 of file Module.h.

◆ m_particleGraph

Belle2::MCParticleGraph m_particleGraph
private

MCParticle Graph to build Belle2 MC Particles.

Definition at line 372 of file B2BIIConvertMdstModule.h.

◆ m_particles

StoreArray<Particle> m_particles
private

Particles.

Definition at line 404 of file B2BIIConvertMdstModule.h.

◆ m_pidLikelihoods

StoreArray<PIDLikelihood> m_pidLikelihoods
private

output PIDLikelihood array.

Definition at line 410 of file B2BIIConvertMdstModule.h.

◆ m_propertyFlags

unsigned int m_propertyFlags
privateinherited

The properties of the module as bitwise or (with |) of EModulePropFlags.

Definition at line 511 of file Module.h.

◆ m_realData

bool m_realData
private

flag that tells whether given data sample is for real data or MC

Definition at line 138 of file B2BIIConvertMdstModule.h.

◆ m_returnValue

int m_returnValue
privateinherited

The return value.

Definition at line 518 of file Module.h.

◆ m_trackFitResults

StoreArray<TrackFitResult> m_trackFitResults
private

Track fir results.

Definition at line 398 of file B2BIIConvertMdstModule.h.

◆ m_tracks

StoreArray<Track> m_tracks
private

Tracks.

Definition at line 395 of file B2BIIConvertMdstModule.h.

◆ m_type

std::string m_type
privateinherited

The type of the module, saved as a string.

Definition at line 508 of file Module.h.

◆ m_use6x6CovarianceMatrix4Tracks

bool m_use6x6CovarianceMatrix4Tracks
private

flag that tells which form of covariance matrix should be used in the conversion of charged tracks

Definition at line 146 of file B2BIIConvertMdstModule.h.

◆ m_v0s

StoreArray<V0> m_v0s
private

V0-particles.

Definition at line 401 of file B2BIIConvertMdstModule.h.

◆ mdstEclToECLCluster

std::map<int, int> mdstEclToECLCluster
private

map of Mdst_ecl Panther IDs and corresponding ECLCluster StoreArray indices

Definition at line 377 of file B2BIIConvertMdstModule.h.

◆ mdstGammaToParticle

std::map<int, int> mdstGammaToParticle
private

map of gamma Panther IDs and corresponding Particle StoreArray indices

Definition at line 379 of file B2BIIConvertMdstModule.h.

◆ mdstKlmToKLMCluster

std::map<int, int> mdstKlmToKLMCluster
private

map of Mdst_klm Panther IDs and corresponding KLMCluster StoreArray indices

Definition at line 381 of file B2BIIConvertMdstModule.h.

◆ mdstKlongToParticle

std::map<int, int> mdstKlongToParticle
private

map of Klong Panther IDs and corresponding Particle StoreArray indices

Definition at line 383 of file B2BIIConvertMdstModule.h.


The documentation for this class was generated from the following files: