![]() |
Belle II Software light-2411-aldebaran
|
ParticleGenerator is a generator for all the particles combined from the given ParticleLists. More...
#include <ParticleCombiner.h>

Public Member Functions | |
| ParticleGenerator (const std::string &decayString, const std::string &cutParameter="") | |
| Initialises the generator to produce the given type of sublist. | |
| ParticleGenerator (const DecayDescriptor &decaydescriptor, const std::string &cutParameter="") | |
| Initialises the generator to produce the given type of sublist. | |
| void | init () |
| Initialises the generator to produce the given type of sublist. | |
| bool | loadNext (bool loadAntiParticle=true) |
| Loads the next combination. | |
| Particle | getCurrentParticle () const |
| Returns the particle. | |
| bool | inputListsCollide () const |
| True if input lists collide (can contain copies of particles in the input lists). | |
| bool | inputListsCollide (const std::pair< unsigned, unsigned > &pair) const |
| True if the pair of input lists collide. | |
| int | getUniqueID (int index) const |
| Returns the unique ID assigned to Particle with given index from the IndicesToUniqueID map. | |
Private Member Functions | |
| Particle | createCurrentParticle () const |
| Create current particle object. | |
| bool | loadNextParticle (bool useAntiParticle) |
| Loads the next combination. | |
| bool | loadNextSelfConjugatedParticle () |
| Loads the next combination. | |
| bool | currentCombinationHasDifferentSources () |
| Check that all FS particles of a combination differ. | |
| bool | currentCombinationIsUnique () |
| Check that the combination is unique. | |
| bool | currentCombinationIsECLCRUnique () |
| Check that: if the current combination has at least two particles from an ECL source, then they are from different connected regions or from the same connected region but have the same hypothesis. | |
| void | initIndicesToUniqueIDMap () |
| In the case input daughter particle lists collide (two or more lists contain copies of Particles) the Particle's Store Array index can not be longer used as its unique identifier, which is needed to check for uniqueness of accepted combinations. | |
| void | fillIndicesToUniqueIDMap (const std::vector< int > &listA, const std::vector< int > &listB, int &uniqueID) |
| Assigns unique IDs to all particles in list A, which do not have the unique ID already assigned. | |
| void | fillIndicesToUniqueIDMap (const std::vector< int > &listA, int &uniqueID) |
| Assigns unique IDs to all particles in list A, which do not have the unique ID already assigned. | |
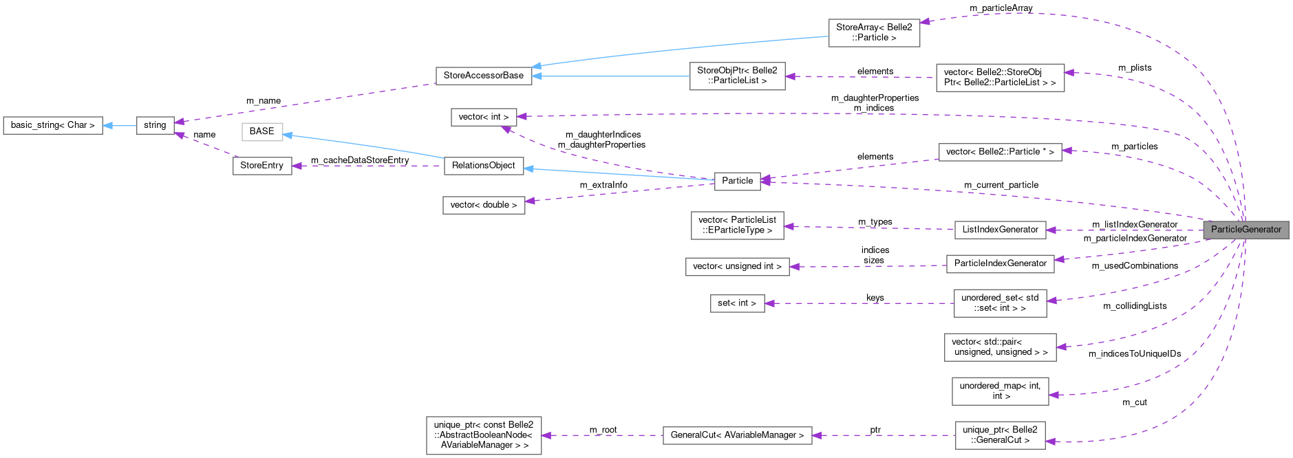
Private Attributes | |
| int | m_pdgCode |
| PDG Code of the particle which is combined. | |
| bool | m_isSelfConjugated |
| True if the combined particle is self-conjugated. | |
| unsigned int | m_iParticleType |
| The type of particle which is currently generated. | |
| int | m_properties |
| Particle property. | |
| std::vector< int > | m_daughterProperties |
| Daughter's particle properties. | |
| unsigned int | m_numberOfLists |
| Number of lists which are combined. | |
| std::vector< StoreObjPtr< ParticleList > > | m_plists |
| particle lists | |
| ListIndexGenerator | m_listIndexGenerator |
| listIndexGenerator makes the combinations of the types of sublists of the ParticleLists | |
| ParticleIndexGenerator | m_particleIndexGenerator |
| particleIndexGenerator makes the combinations of indices stored in the sublists of the ParticleLists | |
| const StoreArray< Particle > | m_particleArray |
| Global list of particles. | |
| std::vector< Particle * > | m_particles |
| Pointers to the particle objects of the current combination. | |
| std::vector< int > | m_indices |
| Indices stored in the ParticleLists of the current combination. | |
| std::unordered_set< std::set< int > > | m_usedCombinations |
| already used combinations (as sets of indices or unique IDs). | |
| bool | m_inputListsCollide |
| True if the daughter lists can contain copies of Particles. | |
| std::vector< std::pair< unsigned, unsigned > > | m_collidingLists |
| pairs of lists that can contain copies. | |
| std::unordered_map< int, int > | m_indicesToUniqueIDs |
| map of store array indices of input Particles to their unique IDs. | |
| std::unique_ptr< Variable::Cut > | m_cut |
| cut object which performs the cuts | |
| Particle | m_current_particle |
| The current Particle object generated by this combiner. | |
ParticleGenerator is a generator for all the particles combined from the given ParticleLists.
Definition at line 126 of file ParticleCombiner.h.
|
inline |
True if input lists collide (can contain copies of particles in the input lists).
When this is true the combiner uses specially determined unique particle's IDs instead of its StoreArray indices in order to check the uniqueness of each combination.
The function is needed only to (unit) test correct running of the combiner.
Definition at line 166 of file ParticleCombiner.h.
|
private |
pairs of lists that can contain copies.
Definition at line 276 of file ParticleCombiner.h.
|
private |
The current Particle object generated by this combiner.
Definition at line 282 of file ParticleCombiner.h.
|
private |
cut object which performs the cuts
Definition at line 280 of file ParticleCombiner.h.
|
private |
Daughter's particle properties.
Definition at line 260 of file ParticleCombiner.h.
|
private |
Indices stored in the ParticleLists of the current combination.
Definition at line 272 of file ParticleCombiner.h.
|
private |
map of store array indices of input Particles to their unique IDs.
Necessary if input lists collide.
Definition at line 278 of file ParticleCombiner.h.
|
private |
True if the daughter lists can contain copies of Particles.
Definition at line 275 of file ParticleCombiner.h.
|
private |
The type of particle which is currently generated.
Definition at line 258 of file ParticleCombiner.h.
|
private |
True if the combined particle is self-conjugated.
Definition at line 257 of file ParticleCombiner.h.
|
private |
listIndexGenerator makes the combinations of the types of sublists of the ParticleLists
Definition at line 266 of file ParticleCombiner.h.
|
private |
Number of lists which are combined.
Definition at line 262 of file ParticleCombiner.h.
|
private |
Global list of particles.
Definition at line 270 of file ParticleCombiner.h.
|
private |
particleIndexGenerator makes the combinations of indices stored in the sublists of the ParticleLists
Definition at line 268 of file ParticleCombiner.h.
|
private |
Pointers to the particle objects of the current combination.
Definition at line 271 of file ParticleCombiner.h.
|
private |
PDG Code of the particle which is combined.
Definition at line 256 of file ParticleCombiner.h.
|
private |
particle lists
Definition at line 263 of file ParticleCombiner.h.
|
private |
Particle property.
Flags are defined in Particle::PropertyFlags
Definition at line 259 of file ParticleCombiner.h.
|
private |
already used combinations (as sets of indices or unique IDs).
Definition at line 273 of file ParticleCombiner.h.