![]() |
Belle II Software
release-06-02-00
|


Public Member Functions | |
| RFOutputServer (std::string conffile) | |
| int | Configure (NSMmsg *, NSMcontext *) |
| int | UnConfigure (NSMmsg *, NSMcontext *) |
| int | Start (NSMmsg *, NSMcontext *) |
| int | Stop (NSMmsg *, NSMcontext *) |
| int | Restart (NSMmsg *, NSMcontext *) |
| void | server () |
| void | cleanup () |
| virtual int | Pause (NSMmsg *, NSMcontext *) |
| virtual int | Resume (NSMmsg *, NSMcontext *) |
| virtual int | Status (NSMmsg *, NSMcontext *) |
| virtual void | SetNodeInfo (RfNodeInfo *ptr) |
| virtual RfNodeInfo * | GetNodeInfo () |
Static Public Attributes | |
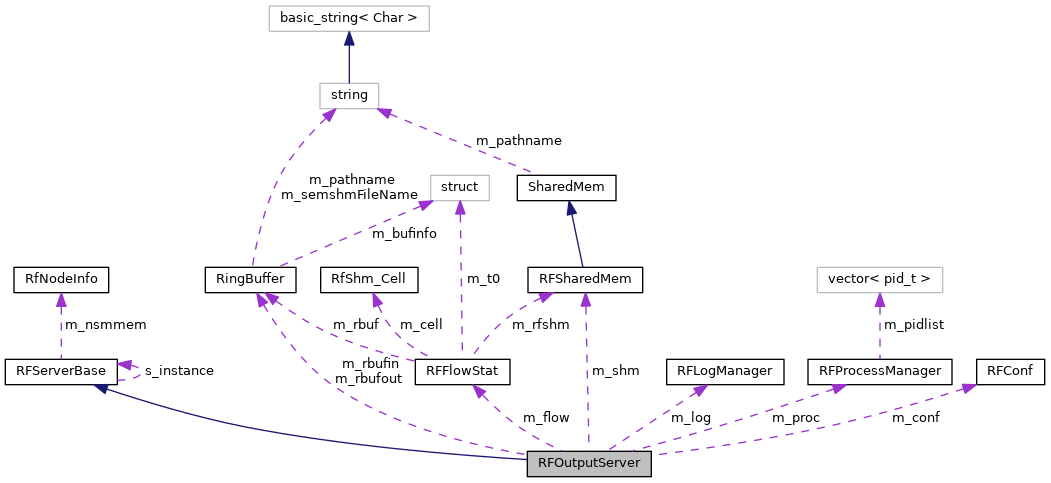
| static RFServerBase * | s_instance |
Private Attributes | |
| RFConf * | m_conf |
| RFSharedMem * | m_shm |
| RFProcessManager * | m_proc |
| RFLogManager * | m_log |
| RFFlowStat * | m_flow |
| RingBuffer * | m_rbufin |
| RingBuffer * | m_rbufout |
| int | m_pid_receiver [MAXNODES] |
| int | m_pid_basf2 |
| int | m_pid_sender |
| int | m_pid_hrecv |
| int | m_pid_hrelay |
| int | m_nnodes |
| RfNodeInfo * | m_nsmmem |
Definition at line 29 of file RFOutputServer.h.