![]() |
Belle II Software release-09-00-00
|
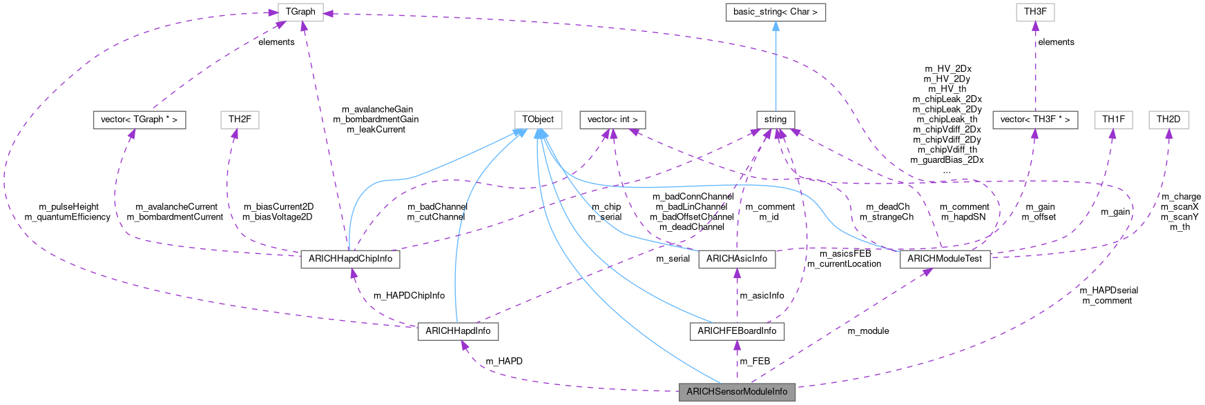
Sensor-module information. More...
#include <ARICHSensorModuleInfo.h>


Public Member Functions | |
| ARICHSensorModuleInfo () | |
| Default constructor. | |
| ARICHSensorModuleInfo (int id, ARICHFEBoardInfo *FEB, ARICHHapdInfo *HAPD, TTimeStamp timeStamp) | |
| Constructor. | |
| ARICHSensorModuleInfo (int id, ARICHFEBoardInfo *FEB, ARICHHapdInfo *HAPD, TTimeStamp timeStamp, const std::string &comment) | |
| Constructor. | |
| ~ARICHSensorModuleInfo () | |
| Destructor. | |
| int | getSensorModuleID () const |
| Get sensor-module identifier. | |
| void | setSensorModuleID (int id) |
| Set Sensor-module identifier. | |
| int | getFEBserial () const |
| Get FEB serial number. | |
| void | setFEBserial (int FEBserial) |
| Set FEB serial number. | |
| ARICHFEBoardInfo * | getFEBoardID () const |
| Get FEBoard identifier. | |
| void | setFEBoardID (ARICHFEBoardInfo *FEB) |
| Set FEBoard identifier. | |
| std::string | getHAPDserial () const |
| Get HAPD serial number. | |
| void | setHAPDserial (const std::string &HAPDserial) |
| Set HAPD serial number. | |
| ARICHHapdInfo * | getHapdID () const |
| Get HAPD Identifier. | |
| void | setHapdID (ARICHHapdInfo *HAPD) |
| Set HAPD Identifier. | |
| ARICHModuleTest * | getModuleTest () const |
| Get module test identifier. | |
| void | setModuleTest (ARICHModuleTest *module) |
| Set module test identifier. | |
| int | getHVboardID () const |
| Get HV board identifier. | |
| void | setHVboardID (int hv) |
| Set HV board identifier. | |
| TTimeStamp | getTimeStamp () const |
| Get production date. | |
| void | setTimeStamp (TTimeStamp timeStamp) |
| Set production date. | |
| std::string | getSensorModuleComment () const |
| Get comment. | |
| void | setSensorModuleComment (const std::string &comment) |
| Set comment. | |
Private Member Functions | |
| ClassDef (ARICHSensorModuleInfo, 2) | |
| ClassDef. | |
Private Attributes | |
| int | m_id |
| Sensor Module identifier: m_id = n_ring * nModulesInPreviousRing + n_column. | |
| int | m_FEBserial |
| FEB serial number. | |
| ARICHFEBoardInfo * | m_FEB |
| FEBoardInfo Front End Board identifier. | |
| std::string | m_HAPDserial |
| HAPD serial number. | |
| ARICHHapdInfo * | m_HAPD |
| HapdInfo Sensor identifier. | |
| ARICHModuleTest * | m_module |
| Module test identifier. | |
| int | m_HVboard |
| HV board serial number. | |
| TTimeStamp | m_timeStamp |
| Production Date. | |
| std::string | m_comment |
| optional comment | |
Sensor-module information.
Definition at line 26 of file ARICHSensorModuleInfo.h.
|
inline |
Default constructor.
Definition at line 33 of file ARICHSensorModuleInfo.h.
|
inline |
Constructor.
Definition at line 39 of file ARICHSensorModuleInfo.h.
|
inline |
Constructor.
Definition at line 45 of file ARICHSensorModuleInfo.h.
|
inline |
|
inline |
Get FEBoard identifier.
Definition at line 83 of file ARICHSensorModuleInfo.h.
|
inline |
Get FEB serial number.
Definition at line 71 of file ARICHSensorModuleInfo.h.
|
inline |
Get HAPD Identifier.
Definition at line 107 of file ARICHSensorModuleInfo.h.
|
inline |
Get HAPD serial number.
Definition at line 95 of file ARICHSensorModuleInfo.h.
|
inline |
Get HV board identifier.
Definition at line 131 of file ARICHSensorModuleInfo.h.
|
inline |
Get module test identifier.
Definition at line 119 of file ARICHSensorModuleInfo.h.
|
inline |
|
inline |
Get sensor-module identifier.
Definition at line 59 of file ARICHSensorModuleInfo.h.
|
inline |
|
inline |
Set FEBoard identifier.
| [in] | FEB | FEBoard identifier. |
Definition at line 89 of file ARICHSensorModuleInfo.h.
|
inline |
Set FEB serial number.
| [in] | FEBserial | FEB serial number. |
Definition at line 77 of file ARICHSensorModuleInfo.h.
|
inline |
Set HAPD Identifier.
| [in] | HAPD | HAPD Identifier. |
Definition at line 113 of file ARICHSensorModuleInfo.h.
|
inline |
Set HAPD serial number.
| [in] | HAPDserial | HAPD serial number. |
Definition at line 101 of file ARICHSensorModuleInfo.h.
|
inline |
Set HV board identifier.
| [in] | hv | HV board identifier. |
Definition at line 137 of file ARICHSensorModuleInfo.h.
|
inline |
Set module test identifier.
| [in] | module | Module test Identifier. |
Definition at line 125 of file ARICHSensorModuleInfo.h.
|
inline |
Set comment.
| [in] | comment | Comment. |
Definition at line 161 of file ARICHSensorModuleInfo.h.
|
inline |
Set Sensor-module identifier.
| [in] | id | Sensor-module identifier. |
Definition at line 65 of file ARICHSensorModuleInfo.h.
|
inline |
Set production date.
| [in] | timeStamp | Production date. |
Definition at line 149 of file ARICHSensorModuleInfo.h.
|
private |
optional comment
Definition at line 172 of file ARICHSensorModuleInfo.h.
|
private |
FEBoardInfo Front End Board identifier.
Definition at line 166 of file ARICHSensorModuleInfo.h.
|
private |
FEB serial number.
Definition at line 165 of file ARICHSensorModuleInfo.h.
|
private |
HapdInfo Sensor identifier.
Definition at line 168 of file ARICHSensorModuleInfo.h.
|
private |
HAPD serial number.
Definition at line 167 of file ARICHSensorModuleInfo.h.
|
private |
HV board serial number.
Definition at line 170 of file ARICHSensorModuleInfo.h.
|
private |
Sensor Module identifier: m_id = n_ring * nModulesInPreviousRing + n_column.
Definition at line 164 of file ARICHSensorModuleInfo.h.
|
private |
Module test identifier.
Definition at line 169 of file ARICHSensorModuleInfo.h.
|
private |
Production Date.
Definition at line 171 of file ARICHSensorModuleInfo.h.