![]() |
Belle II Software release-09-00-00
|
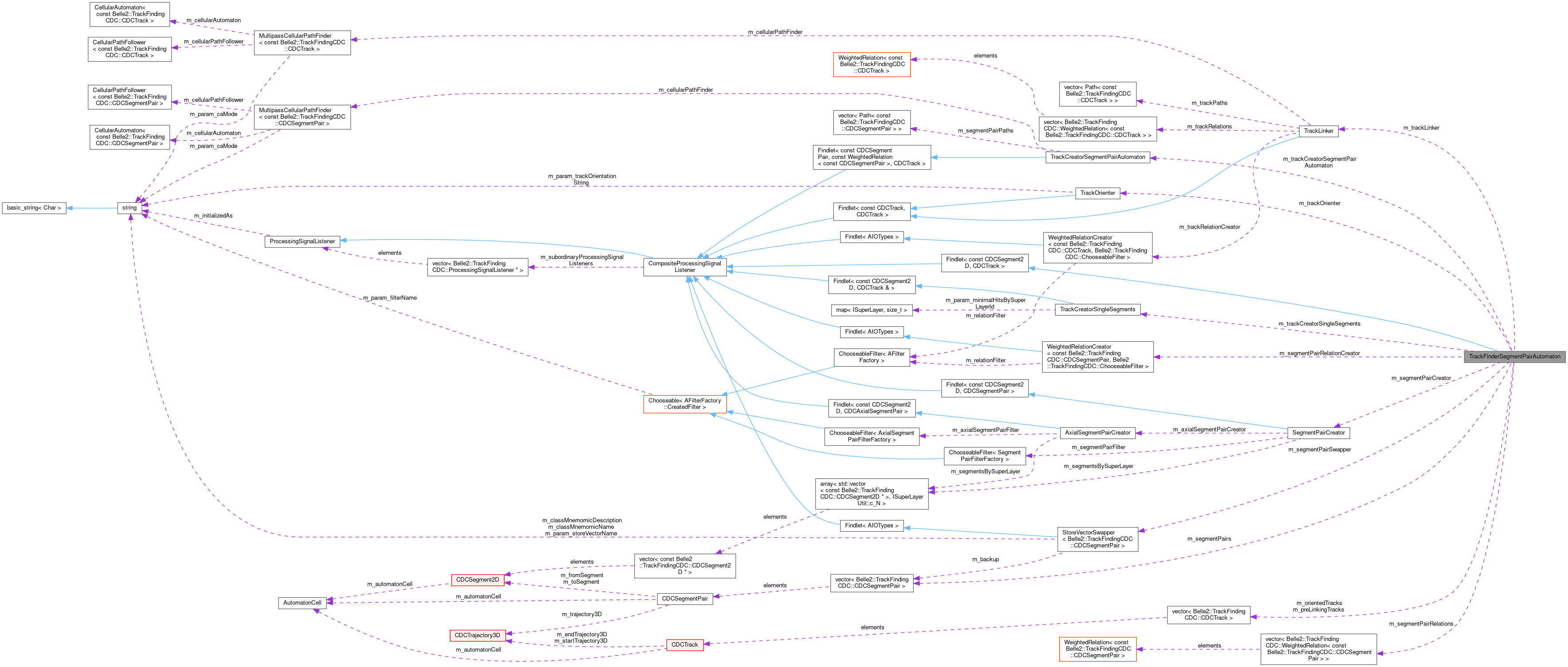
Findlet implementing the track finding from segments using a cellular automaton over segment pairs. More...
#include <TrackFinderSegmentPairAutomaton.h>


Public Types | |
| using | IOTypes = std::tuple< AIOTypes... > |
| Types that should be served to apply on invokation. | |
| using | IOVectors = std::tuple< std::vector< AIOTypes >... > |
| Vector types that should be served to apply on invokation. | |
Public Member Functions | |
| TrackFinderSegmentPairAutomaton () | |
| Constructor registering the subordinary findlets to the processing signal distribution machinery. | |
| std::string | getDescription () final |
| Short description of the findlet. | |
| void | exposeParameters (ModuleParamList *moduleParamList, const std::string &prefix) final |
| Expose the parameters to a module. | |
| void | beginEvent () final |
| Signal the beginning of a new event. | |
| void | apply (const std::vector< CDCSegment2D > &inputSegments, std::vector< CDCTrack > &tracks) final |
| Generates the tracks from segments. | |
| virtual void | apply (ToVector< AIOTypes > &... ioVectors)=0 |
| Main function executing the algorithm. | |
| void | initialize () override |
| Receive and dispatch signal before the start of the event processing. | |
| void | beginRun () override |
| Receive and dispatch signal for the beginning of a new run. | |
| void | endRun () override |
| Receive and dispatch signal for the end of the run. | |
| void | terminate () override |
| Receive and dispatch Signal for termination of the event processing. | |
Protected Types | |
| using | ToVector = typename ToVectorImpl< T >::Type |
| Short hand for ToRangeImpl. | |
Protected Member Functions | |
| void | addProcessingSignalListener (ProcessingSignalListener *psl) |
| Register a processing signal listener to be notified. | |
| int | getNProcessingSignalListener () |
| Get the number of currently registered listeners. | |
Private Types | |
| using | Super = Findlet< const CDCSegment2D, CDCTrack > |
| Type of the base class. | |
Private Attributes | |
| SegmentPairCreator | m_segmentPairCreator |
| Findlet responsible for the creation of segment pairs. | |
| WeightedRelationCreator< const CDCSegmentPair, ChooseableSegmentPairRelationFilter > | m_segmentPairRelationCreator |
| Findlet responsible for the creation of segment pairs relations of the CA. | |
| TrackCreatorSegmentPairAutomaton | m_trackCreatorSegmentPairAutomaton |
| Reference to the relation filter to be used to construct the segment pair network. | |
| TrackCreatorSingleSegments | m_trackCreatorSingleSegments |
| Creates tracks from left over segments. | |
| TrackLinker | m_trackLinker |
| Findlet responsible for the linking of tracks. | |
| TrackOrienter | m_trackOrienter |
| Fixes the direction of flight of tracks by a simple chooseable heuristic. | |
| StoreVectorSwapper< CDCSegmentPair > | m_segmentPairSwapper {"CDCSegmentPairVector"} |
| Puts the internal segment pairs on the DataStore. | |
| std::vector< CDCSegmentPair > | m_segmentPairs |
| Memory for the axial stereo segment pairs. | |
| std::vector< WeightedRelation< const CDCSegmentPair > > | m_segmentPairRelations |
| Memory for the axial stereo segment pair relations. | |
| std::vector< CDCTrack > | m_preLinkingTracks |
| Memory for the tracks before linking was applied. | |
| std::vector< CDCTrack > | m_orientedTracks |
| Memory for the tracks after orientation was applied. | |
| std::vector< ProcessingSignalListener * > | m_subordinaryProcessingSignalListeners |
| References to subordinary signal processing listener contained in this findlet. | |
| bool | m_initialized = false |
| Flag to keep track whether initialization happend before. | |
| bool | m_terminated = false |
| Flag to keep track whether termination happend before. | |
| std::string | m_initializedAs |
| Name of the type during initialisation. | |
Findlet implementing the track finding from segments using a cellular automaton over segment pairs.
Definition at line 33 of file TrackFinderSegmentPairAutomaton.h.
|
inherited |
|
inherited |
|
private |
Type of the base class.
Definition at line 37 of file TrackFinderSegmentPairAutomaton.h.
|
protectedinherited |
Constructor registering the subordinary findlets to the processing signal distribution machinery.
Definition at line 18 of file TrackFinderSegmentPairAutomaton.cc.
|
protectedinherited |
Register a processing signal listener to be notified.
Definition at line 55 of file CompositeProcessingSignalListener.cc.
|
final |
Generates the tracks from segments.
Definition at line 65 of file TrackFinderSegmentPairAutomaton.cc.
|
finalvirtual |
Signal the beginning of a new event.
Reimplemented from ProcessingSignalListener.
Definition at line 56 of file TrackFinderSegmentPairAutomaton.cc.
|
overridevirtualinherited |
Receive and dispatch signal for the beginning of a new run.
Reimplemented from ProcessingSignalListener.
Reimplemented in LayerRelationFilter< AFilter >, FourHitFilter, QualityIndicatorFilter, ThreeHitFilter, TwoHitVirtualIPFilter, TwoHitVirtualIPQIFilter, RecoTrackStorer, ROIFinder, SpacePointLoaderAndPreparer, and TrackCandidateResultRefiner.
Definition at line 23 of file CompositeProcessingSignalListener.cc.
|
overridevirtualinherited |
Receive and dispatch signal for the end of the run.
Reimplemented from ProcessingSignalListener.
Definition at line 39 of file CompositeProcessingSignalListener.cc.
|
finalvirtual |
Expose the parameters to a module.
Reimplemented from Findlet< const CDCSegment2D, CDCTrack >.
Definition at line 44 of file TrackFinderSegmentPairAutomaton.cc.
|
finalvirtual |
Short description of the findlet.
Reimplemented from Findlet< const CDCSegment2D, CDCTrack >.
Definition at line 39 of file TrackFinderSegmentPairAutomaton.cc.
|
protectedinherited |
Get the number of currently registered listeners.
Definition at line 60 of file CompositeProcessingSignalListener.cc.
|
overridevirtualinherited |
Receive and dispatch signal before the start of the event processing.
Reimplemented from ProcessingSignalListener.
Reimplemented in UnionVarSet< AObject >, UnionVarSet< Object >, VariadicUnionVarSet< AVarSets >, ResultStorer< Belle2::CKFToPXDResult >, ResultStorer< Belle2::CKFToSVDResult >, BaseEventTimeExtractor< RecoTrack * >, BaseEventTimeExtractor< TrackFindingCDC::CDCWireHit & >, StereoHitTrackQuadTreeMatcher< Belle2::TrackFindingCDC::HyperHough >, StereoHitTrackQuadTreeMatcher< Belle2::TrackFindingCDC::QuadraticLegendre >, StereoHitTrackQuadTreeMatcher< Belle2::TrackFindingCDC::Z0TanLambdaLegendre >, OnVarSet< Filter< ATruthVarSet::Object > >, OnVarSet< Filter< AVarSet::Object > >, OnVarSet< BaseFacetFilter >, OnVarSet< BaseFacetRelationFilter >, OnVarSet< BaseAxialSegmentPairFilter >, OnVarSet< BaseSegmentRelationFilter >, OnVarSet< BaseTrackRelationFilter >, OnVarSet< BaseSegmentPairRelationFilter >, MCSymmetric< BaseAxialSegmentPairFilter >, MCSymmetric< BaseFacetFilter >, MCSymmetric< BaseFacetRelationFilter >, MCSymmetric< BaseSegmentPairFilter >, MCSymmetric< BaseSegmentPairRelationFilter >, MCSymmetric< BaseSegmentRelationFilter >, MCSymmetric< BaseSegmentTripleFilter >, MCSymmetric< BaseSegmentTripleRelationFilter >, MCSymmetric< BaseTrackRelationFilter >, StoreArrayLoader< const Belle2::SpacePoint >, StoreArrayLoader< DataStoreInputTypeRefType >, StoreVectorSwapper< Belle2::TrackFindingCDC::CDCFacet >, StoreVectorSwapper< Belle2::TrackFindingCDC::CDCWireHit, true >, StoreVectorSwapper< Belle2::TrackFindingCDC::CDCSegment2D >, StoreVectorSwapper< Belle2::TrackFindingCDC::CDCTrack >, StoreVectorSwapper< Belle2::TrackFindingCDC::CDCSegmentPair >, StoreVectorSwapper< Belle2::TrackFindingCDC::CDCSegmentTriple >, RelationVarSet< ABaseVarSet >, QualityIndicatorFilter, TwoHitVirtualIPQIFilter, MultiHoughSpaceFastInterceptFinder, RawTrackCandCleaner< AHit >, RawTrackCandCleaner< Belle2::vxdHoughTracking::VXDHoughState >, RecoTrackStorer, ROIFinder, SingleHoughSpaceFastInterceptFinder, SpacePointLoaderAndPreparer, TrackCandidateOverlapResolver, and TrackCandidateResultRefiner.
Definition at line 15 of file CompositeProcessingSignalListener.cc.
|
overridevirtualinherited |
Receive and dispatch Signal for termination of the event processing.
Reimplemented from ProcessingSignalListener.
Reimplemented in StereoHitTrackQuadTreeMatcher< Belle2::TrackFindingCDC::HyperHough >, StereoHitTrackQuadTreeMatcher< Belle2::TrackFindingCDC::QuadraticLegendre >, and StereoHitTrackQuadTreeMatcher< Belle2::TrackFindingCDC::Z0TanLambdaLegendre >.
Definition at line 47 of file CompositeProcessingSignalListener.cc.
|
privateinherited |
Flag to keep track whether initialization happend before.
Definition at line 52 of file ProcessingSignalListener.h.
|
privateinherited |
Name of the type during initialisation.
Definition at line 58 of file ProcessingSignalListener.h.
|
private |
Memory for the tracks after orientation was applied.
Definition at line 89 of file TrackFinderSegmentPairAutomaton.h.
|
private |
Memory for the tracks before linking was applied.
Definition at line 86 of file TrackFinderSegmentPairAutomaton.h.
|
private |
Findlet responsible for the creation of segment pairs.
Definition at line 58 of file TrackFinderSegmentPairAutomaton.h.
|
private |
Findlet responsible for the creation of segment pairs relations of the CA.
Definition at line 61 of file TrackFinderSegmentPairAutomaton.h.
|
private |
Memory for the axial stereo segment pair relations.
Definition at line 83 of file TrackFinderSegmentPairAutomaton.h.
|
private |
Memory for the axial stereo segment pairs.
Definition at line 80 of file TrackFinderSegmentPairAutomaton.h.
|
private |
Puts the internal segment pairs on the DataStore.
Definition at line 76 of file TrackFinderSegmentPairAutomaton.h.
|
privateinherited |
References to subordinary signal processing listener contained in this findlet.
Definition at line 52 of file CompositeProcessingSignalListener.h.
|
privateinherited |
Flag to keep track whether termination happend before.
Definition at line 55 of file ProcessingSignalListener.h.
|
private |
Reference to the relation filter to be used to construct the segment pair network.
Definition at line 64 of file TrackFinderSegmentPairAutomaton.h.
|
private |
Creates tracks from left over segments.
Definition at line 67 of file TrackFinderSegmentPairAutomaton.h.
|
private |
Findlet responsible for the linking of tracks.
Definition at line 70 of file TrackFinderSegmentPairAutomaton.h.
|
private |
Fixes the direction of flight of tracks by a simple chooseable heuristic.
Definition at line 73 of file TrackFinderSegmentPairAutomaton.h.