Belle II Software release-09-00-00
TrackFinderVXDAnalizerModule Class Reference

The TrackFinderVXDAnalizerModule. More...

#include <TrackFinderVXDAnalizerModule.h>

Inheritance diagram for TrackFinderVXDAnalizerModule:
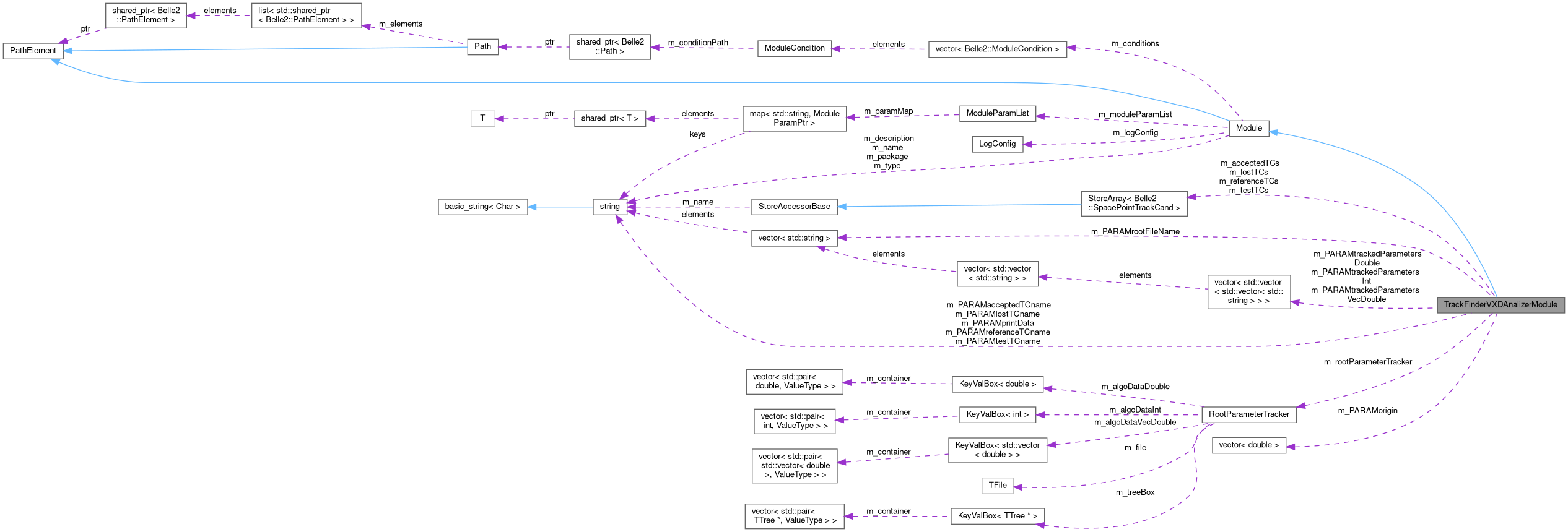
Collaboration diagram for TrackFinderVXDAnalizerModule:

Public Types

enum  EModulePropFlags {
  c_Input = 1 ,
  c_Output = 2 ,
  c_ParallelProcessingCertified = 4 ,
  c_HistogramManager = 8 ,
  c_InternalSerializer = 16 ,
  c_TerminateInAllProcesses = 32 ,
  c_DontCollectStatistics = 64
}
 Each module can be tagged with property flags, which indicate certain features of the module. More...
 
typedef ModuleCondition::EAfterConditionPath EAfterConditionPath
 Forward the EAfterConditionPath definition from the ModuleCondition.
 

Public Member Functions

 TrackFinderVXDAnalizerModule ()
 constructor
 
 ~TrackFinderVXDAnalizerModule ()
 destructor
 
void initialize () override
 inizialize function
 
void beginRun () override
 beginRun function
 
void event () override
 event function
 
void endRun () override
 endRun function
 
void terminate () override
 terminate function
 
template<class PurityType >
PurityType returnDominantParticleID (const std::vector< PurityType > &purities)
 of a vector of given particleIDs with their purities it returns the one which had the highest purity
 
virtual std::vector< std::string > getFileNames (bool outputFiles)
 Return a list of output filenames for this modules.
 
const std::string & getName () const
 Returns the name of the module.
 
const std::string & getType () const
 Returns the type of the module (i.e.
 
const std::string & getPackage () const
 Returns the package this module is in.
 
const std::string & getDescription () const
 Returns the description of the module.
 
void setName (const std::string &name)
 Set the name of the module.
 
void setPropertyFlags (unsigned int propertyFlags)
 Sets the flags for the module properties.
 
LogConfiggetLogConfig ()
 Returns the log system configuration.
 
void setLogConfig (const LogConfig &logConfig)
 Set the log system configuration.
 
void setLogLevel (int logLevel)
 Configure the log level.
 
void setDebugLevel (int debugLevel)
 Configure the debug messaging level.
 
void setAbortLevel (int abortLevel)
 Configure the abort log level.
 
void setLogInfo (int logLevel, unsigned int logInfo)
 Configure the printed log information for the given level.
 
void if_value (const std::string &expression, const std::shared_ptr< Path > &path, EAfterConditionPath afterConditionPath=EAfterConditionPath::c_End)
 Add a condition to the module.
 
void if_false (const std::shared_ptr< Path > &path, EAfterConditionPath afterConditionPath=EAfterConditionPath::c_End)
 A simplified version to add a condition to the module.
 
void if_true (const std::shared_ptr< Path > &path, EAfterConditionPath afterConditionPath=EAfterConditionPath::c_End)
 A simplified version to set the condition of the module.
 
bool hasCondition () const
 Returns true if at least one condition was set for the module.
 
const ModuleConditiongetCondition () const
 Return a pointer to the first condition (or nullptr, if none was set)
 
const std::vector< ModuleCondition > & getAllConditions () const
 Return all set conditions for this module.
 
bool evalCondition () const
 If at least one condition was set, it is evaluated and true returned if at least one condition returns true.
 
std::shared_ptr< PathgetConditionPath () const
 Returns the path of the last true condition (if there is at least one, else reaturn a null pointer).
 
Module::EAfterConditionPath getAfterConditionPath () const
 What to do after the conditional path is finished.
 
std::vector< std::shared_ptr< Path > > getAllConditionPaths () const
 Return all condition paths currently set (no matter if the condition is true or not).
 
bool hasProperties (unsigned int propertyFlags) const
 Returns true if all specified property flags are available in this module.
 
bool hasUnsetForcedParams () const
 Returns true and prints error message if the module has unset parameters which the user has to set in the steering file.
 
const ModuleParamListgetParamList () const
 Return module param list.
 
template<typename T >
ModuleParam< T > & getParam (const std::string &name) const
 Returns a reference to a parameter.
 
bool hasReturnValue () const
 Return true if this module has a valid return value set.
 
int getReturnValue () const
 Return the return value set by this module.
 
std::shared_ptr< PathElementclone () const override
 Create an independent copy of this module.
 
std::shared_ptr< boost::python::list > getParamInfoListPython () const
 Returns a python list of all parameters.
 

Static Public Member Functions

static void exposePythonAPI ()
 Exposes methods of the Module class to Python.
 

Protected Member Functions

virtual void def_initialize ()
 Wrappers to make the methods without "def_" prefix callable from Python.
 
virtual void def_beginRun ()
 Wrapper method for the virtual function beginRun() that has the implementation to be used in a call from Python.
 
virtual void def_event ()
 Wrapper method for the virtual function event() that has the implementation to be used in a call from Python.
 
virtual void def_endRun ()
 This method can receive that the current run ends as a call from the Python side.
 
virtual void def_terminate ()
 Wrapper method for the virtual function terminate() that has the implementation to be used in a call from Python.
 
void setDescription (const std::string &description)
 Sets the description of the module.
 
void setType (const std::string &type)
 Set the module type.
 
template<typename T >
void addParam (const std::string &name, T &paramVariable, const std::string &description, const T &defaultValue)
 Adds a new parameter to the module.
 
template<typename T >
void addParam (const std::string &name, T &paramVariable, const std::string &description)
 Adds a new enforced parameter to the module.
 
void setReturnValue (int value)
 Sets the return value for this module as integer.
 
void setReturnValue (bool value)
 Sets the return value for this module as bool.
 
void setParamList (const ModuleParamList &params)
 Replace existing parameter list.
 

Protected Attributes

StoreArray< SpacePointTrackCandm_referenceTCs
 StoreArray for the reference TCs provided by a reference TF (like trackFinderMCTruth).
 
StoreArray< SpacePointTrackCandm_testTCs
 StoreArray for the TCs provided by a TF to be tested (like VXDTF).
 
StoreArray< SpacePointTrackCandm_acceptedTCs
 StoreArray for accepted/successfully reconstructed track candidates.
 
StoreArray< SpacePointTrackCandm_lostTCs
 StoreArray for lost track candidates.
 
RootParameterTracker m_rootParameterTracker
 takes care of collecting data and storing it to root branches
 
std::string m_PARAMprintData
 depending on what value you set it, it will print data like momentum residuals or any other interesting info during endrun... (currently not in use).
 
std::vector< std::vector< std::vector< std::string > > > m_PARAMtrackedParametersDouble
 set here all parameters to be tracked which use an algorithm storing one double per tc.
 
std::vector< std::vector< std::vector< std::string > > > m_PARAMtrackedParametersInt
 set here all parameters to be tracked which use an algorithm storing one int per tc.
 
std::vector< std::vector< std::vector< std::string > > > m_PARAMtrackedParametersVecDouble
 set here all parameters to be tracked which use an algorithm storing one vector< double> per tc.
 
bool m_PARAMwriteToRoot
 if true, analysis data is stored to root file with file name chosen by 'rootFileName'
 
std::vector< std::string > m_PARAMrootFileName
 only two entries accepted, first one is the root filename, second one is 'RECREATE' or 'UPDATE' which is the write mode for the root file, parameter is used

 
std::vector< double > m_PARAMorigin
 only allowed size: 3.
 
bool m_PARAMuseMCDataForValues
 if true, for testTC the values of attached refTC will be stored instead of own values.
 
std::string m_PARAMreferenceTCname
 the name of the storeArray container provided by the reference TF (has to be set manually there and here)
 
std::string m_PARAMtestTCname
 the name of the storeArray container provided by the TF to be evaluated (has to be set manually there and here)
 
std::string m_PARAMacceptedTCname
 the name of the trackCandidateCollection of successfully reconstructed track candidates determined by the TFAnalizer
 
std::string m_PARAMlostTCname
 the name of the trackCandidateCollection of lost track candidates determined by the TFAnalizer
 
double m_PARAMpurityThreshold
 choose value to filter TCs found by VXDTF.
 
unsigned int m_PARAMminNDFThreshold
 defines how many measurements (numbers of degrees of freedom) the TC must have to be accepted as reconstructed.
 
bool m_PARAMignoreDeadTCs
 if true, test-tc whose activation-state is set to false are skipped for analysis.
 
bool m_PARAMdoEventSummary
 if true, for each event a summary will be given (WARNING produces a lot of output!
 
unsigned int m_countReconstructedTCs = 0
 counts number of reconstructed TCs.
 
unsigned int m_countAcceptedGFTCs = 0
 counts number of accepted TCs which are stored in separate container for external tests (e.g.
 
unsigned int m_lostGFTCs = 0
 counts number of TCs found by MCTF but lost by VXDTF, they are stored for external tests in storaArray with name m_PARAMlostTCname.
 
unsigned int m_eventCounter = 0
 knows current event number.
 
unsigned int m_mcTrackCounter = 0
 counts number of tracks reconstructed by the mcTrackFinder.
 
unsigned int m_totalRealHits = 0
 total number of hits (clusters/2) attached to mcTCs (therefore total number of real hits).
 
unsigned int m_caTrackCounter = 0
 counts number of tracks reconstructed by the CATF.
 
unsigned int m_countedPerfectRecoveries = 0
 counts number of tracks, where no foreign hits were attached ('clean') AND all hits of the mcTC were reconstructed.
 
unsigned int m_countedCleanRecoveries = 0
 counts number of tracks, where no foreign hits were attached ('clean'), does NOT mean that all reconstructable hits had been found by CATF!
 
unsigned int m_countedContaminatedRecoveries = 0
 counts number of tracks, where foreign hits werew attached but its purity was above the threshold.
 
unsigned int m_countedTCsTooShort = 0
 counts number of tracks, which did not have enough hits at all.
 
unsigned int m_countedGhosts = 0
 counts number of tracks, where a dominating TC was found, but the purity did not reach the threshold.
 
unsigned int m_countedDoubleEntries = 0
 if a TC was found more than once with good (contaminated or clean ones) caTCs, it will be counted to find out how many of the ghost tcs are in fact good tcs but not combined to one tc.
 
unsigned int m_countedLostTest = 0
 counts number of Lost test tcs.
 
unsigned int m_countedLostRef = 0
 counts number of Lost reference tcs.
 
unsigned int m_countedReferenceClones = 0
 counts number reference TCs which were marked as clones.
 
unsigned int m_wrongChargeSignCounter = 0
 counts number of times, where assigned caTC guessed wrong sign of charge.
 
unsigned int m_mcTrackVectorCounter = 0
 another counter of mcTCs, consideres size of datastores containing mcTCs.
 
unsigned int m_nMcPXDHits = 0
 counts total number of pxdHits added by mcTF.
 
unsigned int m_nMcSVDHits = 0
 counts total number of svdHits added by mcTF.
 
unsigned int m_nCaPXDHits = 0
 counts total number of pxdHits added by caTF.
 
unsigned int m_nCaSVDHits = 0
 counts total number of svdHits added by caTF.
 

Private Member Functions

std::list< ModulePtrgetModules () const override
 no submodules, return empty list
 
std::string getPathString () const override
 return the module name.
 
void setParamPython (const std::string &name, const boost::python::object &pyObj)
 Implements a method for setting boost::python objects.
 
void setParamPythonDict (const boost::python::dict &dictionary)
 Implements a method for reading the parameter values from a boost::python dictionary.
 

Private Attributes

std::string m_name
 The name of the module, saved as a string (user-modifiable)
 
std::string m_type
 The type of the module, saved as a string.
 
std::string m_package
 Package this module is found in (may be empty).
 
std::string m_description
 The description of the module.
 
unsigned int m_propertyFlags
 The properties of the module as bitwise or (with |) of EModulePropFlags.
 
LogConfig m_logConfig
 The log system configuration of the module.
 
ModuleParamList m_moduleParamList
 List storing and managing all parameter of the module.
 
bool m_hasReturnValue
 True, if the return value is set.
 
int m_returnValue
 The return value.
 
std::vector< ModuleConditionm_conditions
 Module condition, only non-null if set.
 

Detailed Description

The TrackFinderVXDAnalizerModule.

analyzes quality of SpacePointTrackCands delivered by a test-TF compared to a reference TF

Definition at line 35 of file TrackFinderVXDAnalizerModule.h.

Member Typedef Documentation

◆ EAfterConditionPath

Forward the EAfterConditionPath definition from the ModuleCondition.

Definition at line 88 of file Module.h.

Member Enumeration Documentation

◆ EModulePropFlags

enum EModulePropFlags
inherited

Each module can be tagged with property flags, which indicate certain features of the module.

Enumerator
c_Input 

This module is an input module (reads data).

c_Output 

This module is an output module (writes data).

c_ParallelProcessingCertified 

This module can be run in parallel processing mode safely (All I/O must be done through the data store, in particular, the module must not write any files.)

c_HistogramManager 

This module is used to manage histograms accumulated by other modules.

c_InternalSerializer 

This module is an internal serializer/deserializer for parallel processing.

c_TerminateInAllProcesses 

When using parallel processing, call this module's terminate() function in all processes().

This will also ensure that there is exactly one process (single-core if no parallel modules found) or at least one input, one main and one output process.

c_DontCollectStatistics 

No statistics is collected for this module.

Definition at line 77 of file Module.h.

77 {
78 c_Input = 1,
79 c_Output = 2,
85 };
@ c_HistogramManager
This module is used to manage histograms accumulated by other modules.
Definition: Module.h:81
@ c_Input
This module is an input module (reads data).
Definition: Module.h:78
@ c_DontCollectStatistics
No statistics is collected for this module.
Definition: Module.h:84
@ c_ParallelProcessingCertified
This module can be run in parallel processing mode safely (All I/O must be done through the data stor...
Definition: Module.h:80
@ c_InternalSerializer
This module is an internal serializer/deserializer for parallel processing.
Definition: Module.h:82
@ c_Output
This module is an output module (writes data).
Definition: Module.h:79
@ c_TerminateInAllProcesses
When using parallel processing, call this module's terminate() function in all processes().
Definition: Module.h:83

Constructor & Destructor Documentation

◆ TrackFinderVXDAnalizerModule()

constructor

Definition at line 39 of file TrackFinderVXDAnalizerModule.cc.

39 : Module()
40{
41 B2INFO("TrackFinderVXDAnalizer-initialize");
42
43 std::vector<std::string> rootFileNameVals;
44 rootFileNameVals.push_back("TrackFinderVXDAnalizerResults");
45 rootFileNameVals.push_back("RECREATE");
46
47
48 std::vector< std::vector< std::vector< std::string> > > trackedParametersDouble = {
49 { {"Reference"},
50 {"AnalyzingAlgorithmValueP", "AnalyzingAlgorithmValuePT", "AnalyzingAlgorithmValuePTheta", "AnalyzingAlgorithmValuePPhi", "AnalyzingAlgorithmValueDistSeed2IPXY", "AnalyzingAlgorithmValueDistSeed2IPZ", "AnalyzingAlgorithmValueQI"}
51 },
52 { {"Lost"},
53 {"AnalyzingAlgorithmValueP", "AnalyzingAlgorithmValuePT", "AnalyzingAlgorithmValuePTheta", "AnalyzingAlgorithmValuePPhi", "AnalyzingAlgorithmValueDistSeed2IPXY", "AnalyzingAlgorithmValueDistSeed2IPZ", "AnalyzingAlgorithmValueQI"}
54 },
55 { {"Contaminated"},
56 {
57 "AnalyzingAlgorithmValueP", "AnalyzingAlgorithmValuePT", "AnalyzingAlgorithmValuePTheta", "AnalyzingAlgorithmValuePPhi", "AnalyzingAlgorithmValueDistSeed2IPXY", "AnalyzingAlgorithmValueDistSeed2IPZ", "AnalyzingAlgorithmValueQI",
58 "AnalyzingAlgorithmResidualP", "AnalyzingAlgorithmResidualPT", "AnalyzingAlgorithmResidualPTheta", "AnalyzingAlgorithmResidualPPhi", "AnalyzingAlgorithmResidualPTAngle"
59 }
60 },
61 { {"Clean"},
62 {
63 "AnalyzingAlgorithmValueP", "AnalyzingAlgorithmValuePT", "AnalyzingAlgorithmValuePTheta", "AnalyzingAlgorithmValuePPhi", "AnalyzingAlgorithmValueDistSeed2IPXY", "AnalyzingAlgorithmValueDistSeed2IPZ", "AnalyzingAlgorithmValueQI",
64 "AnalyzingAlgorithmResidualP", "AnalyzingAlgorithmResidualPT", "AnalyzingAlgorithmResidualPTheta", "AnalyzingAlgorithmResidualPPhi", "AnalyzingAlgorithmResidualPTAngle"
65 }
66 },
67 { {"Perfect"},
68 {
69 "AnalyzingAlgorithmValueP", "AnalyzingAlgorithmValuePT", "AnalyzingAlgorithmValuePTheta", "AnalyzingAlgorithmValuePPhi", "AnalyzingAlgorithmValueDistSeed2IPXY", "AnalyzingAlgorithmValueDistSeed2IPZ", "AnalyzingAlgorithmValueQI",
70 "AnalyzingAlgorithmResidualP", "AnalyzingAlgorithmResidualPT", "AnalyzingAlgorithmResidualPTheta", "AnalyzingAlgorithmResidualPPhi", "AnalyzingAlgorithmResidualPTAngle"
71 }
72 },
73 };
74
75 std::vector< std::vector< std::vector< std::string> > > trackedParametersInt = {
76 { {"Reference"},
77 {"AnalyzingAlgorithmTotalUClusters", "AnalyzingAlgorithmTotalVClusters"}
78 },
79 { {"Lost"},
80 {"AnalyzingAlgorithmTotalUClusters", "AnalyzingAlgorithmTotalVClusters"}
81 },
82 { {"Contaminated"},
83 {"AnalyzingAlgorithmTotalUClusters", "AnalyzingAlgorithmTotalVClusters", "AnalyzingAlgorithmLostUClusters", "AnalyzingAlgorithmLostVClusters"}
84 },
85 { {"Clean"},
86 {"AnalyzingAlgorithmTotalUClusters", "AnalyzingAlgorithmTotalVClusters", "AnalyzingAlgorithmLostUClusters", "AnalyzingAlgorithmLostVClusters"}
87 },
88 { {"Perfect"},
89 {"AnalyzingAlgorithmTotalUClusters", "AnalyzingAlgorithmTotalVClusters", "AnalyzingAlgorithmLostUClusters", "AnalyzingAlgorithmLostVClusters"}
90 }
91 };
92
93
94 std::vector< std::vector< std::vector< std::string> > > trackedParametersVecDouble = {
95 { {"Reference"},
96 {"AnalyzingAlgorithmTotalUEDep", "AnalyzingAlgorithmTotalVEDep"}
97 },
98 { {"Lost"},
99 {"AnalyzingAlgorithmTotalUEDep", "AnalyzingAlgorithmTotalVEDep"}
100 },
101 { {"Contaminated"},
102 {"AnalyzingAlgorithmTotalUEDep", "AnalyzingAlgorithmTotalVEDep", "AnalyzingAlgorithmLostUEDep", "AnalyzingAlgorithmLostVEDep"}
103 },
104 { {"Clean"},
105 {"AnalyzingAlgorithmTotalUEDep", "AnalyzingAlgorithmTotalVEDep", "AnalyzingAlgorithmLostUEDep", "AnalyzingAlgorithmLostVEDep"}
106 },
107 { {"Perfect"},
108 {"AnalyzingAlgorithmTotalUEDep", "AnalyzingAlgorithmTotalVEDep", "AnalyzingAlgorithmLostUEDep", "AnalyzingAlgorithmLostVEDep"}
109 }
110 };
111
112 //Set module properties
113 setDescription("analyzes quality of SpacePointTrackCands delivered by a test-TF compared to a reference TF");
115
116
117 addParam("referenceTCname", m_PARAMreferenceTCname, "the name of the storeArray container provided by the reference TF",
118 std::string("mcTracks"));
119 addParam("testTCname", m_PARAMtestTCname, "the name of the storeArray container provided by the TF to be evaluated",
120 std::string(""));
121 addParam("acceptedTCname", m_PARAMacceptedTCname, "special name for accepted/successfully reconstructed track candidates",
122 std::string("acceptedVXDTFTracks"));
123 addParam("lostTCname", m_PARAMlostTCname, "special name for lost track candidates", std::string("lostTracks"));
124 addParam("purityThreshold", m_PARAMpurityThreshold,
125 " chose value to filter TCs found by Test TF. TCs having purities lower than this value won't be marked as reconstructed",
126 double(0.7));
127 addParam("minNDFThreshold", m_PARAMminNDFThreshold,
128 " defines how many measurements (numbers of degrees of freedom) the TC must have to be accepted as reconstructed, standard is 5",
129 unsigned(5));
130
131 addParam("writeToRoot", m_PARAMwriteToRoot,
132 " if true, analysis data is stored to root file with file name chosen by 'rootFileName'", bool(true));
133 addParam("rootFileName", m_PARAMrootFileName,
134 " only two entries accepted, first one is the root filename, second one is 'RECREATE' or 'UPDATE' which is the write mode for the root file, parameter is used only if 'writeToRoot'=true ",
135 rootFileNameVals);
136
137 addParam("trackedParametersDouble", m_PARAMtrackedParametersDouble,
138 "set here all parameters to be tracked which use an algorithm storing one double per tc. Accepts a vector of vector of vector of strings of entries. Sample usage in steering file: param('trackedParametersDouble', [ [ ['Perfect'], ['AnalyzingAlgorithmValuePX', 'AnalyzingAlgorithmResidualP'] ] ]) first innermost vector storest the TCType to be tracked, second the algorithms which shall be applied on that tcType",
139 trackedParametersDouble);
140
141 addParam("trackedParametersInt", m_PARAMtrackedParametersInt,
142 "set here all parameters to be tracked which use an algorithm storing one int per tc. Accepts a vector of vector of vector of strings of entries. Sample usage in steering file: param('trackedParametersDouble', [ [ ['Contaminated'], ['AnalyzingAlgorithmLostUClusters', 'AnalyzingAlgorithmLostVClusters'] ] ]) first innermost vector storest the TCType to be tracked, second the algorithms which shall be applied on that tcType",
143 trackedParametersInt);
144
145 addParam("trackedParametersVecDouble", m_PARAMtrackedParametersVecDouble,
146 "set here all parameters to be tracked which use an algorithm storing one vector< double> per tc. Accepts a vector of vector of vector of strings of entries. Sample usage in steering file: param('trackedParametersDouble', [ [ ['Clean'], ['AnalyzingAlgorithmLostUEDep', 'AnalyzingAlgorithmLostVEDep'] ] ]) first innermost vector storest the TCType to be tracked, second the algorithms which shall be applied on that tcType",
147 trackedParametersVecDouble);
148
149
150 addParam("origin", m_PARAMorigin, " only allowed size: 3. stores coordinates of the origin used", {0, 0, 0});
151 addParam("useMCDataForValues", m_PARAMuseMCDataForValues,
152 "if true, for testTC the values of attached refTC will be stored instead of own values. - why are there values of the refTC stored? we want to know the real data, not the guesses of the reconstructed data. Deviations of reference values to guesses of the reconstructed data will be stored in resiudals anyway."
153 , bool(true));
154
155 addParam("ignoreDeadTCs", m_PARAMignoreDeadTCs,
156 " if true, test-tc whose activation-state is set to false are skipped for analysis", bool(true));
157
158 addParam("doEventSummary", m_PARAMdoEventSummary,
159 "if true, for each event a summary will be given (WARNING produces a lot of output!", bool(false));
160}
void setDescription(const std::string &description)
Sets the description of the module.
Definition: Module.cc:214
void setPropertyFlags(unsigned int propertyFlags)
Sets the flags for the module properties.
Definition: Module.cc:208
Module()
Constructor.
Definition: Module.cc:30
std::string m_PARAMlostTCname
the name of the trackCandidateCollection of lost track candidates determined by the TFAnalizer
std::string m_PARAMreferenceTCname
the name of the storeArray container provided by the reference TF (has to be set manually there and h...
unsigned int m_PARAMminNDFThreshold
defines how many measurements (numbers of degrees of freedom) the TC must have to be accepted as reco...
double m_PARAMpurityThreshold
choose value to filter TCs found by VXDTF.
bool m_PARAMignoreDeadTCs
if true, test-tc whose activation-state is set to false are skipped for analysis.
bool m_PARAMwriteToRoot
if true, analysis data is stored to root file with file name chosen by 'rootFileName'
std::vector< std::string > m_PARAMrootFileName
only two entries accepted, first one is the root filename, second one is 'RECREATE' or 'UPDATE' which...
bool m_PARAMdoEventSummary
if true, for each event a summary will be given (WARNING produces a lot of output!
std::string m_PARAMacceptedTCname
the name of the trackCandidateCollection of successfully reconstructed track candidates determined by...
std::vector< std::vector< std::vector< std::string > > > m_PARAMtrackedParametersInt
set here all parameters to be tracked which use an algorithm storing one int per tc.
std::string m_PARAMtestTCname
the name of the storeArray container provided by the TF to be evaluated (has to be set manually there...
std::vector< std::vector< std::vector< std::string > > > m_PARAMtrackedParametersVecDouble
set here all parameters to be tracked which use an algorithm storing one vector< double> per tc.
bool m_PARAMuseMCDataForValues
if true, for testTC the values of attached refTC will be stored instead of own values.
std::vector< std::vector< std::vector< std::string > > > m_PARAMtrackedParametersDouble
set here all parameters to be tracked which use an algorithm storing one double per tc.
std::vector< double > m_PARAMorigin
only allowed size: 3.
void addParam(const std::string &name, T &paramVariable, const std::string &description, const T &defaultValue)
Adds a new parameter to the module.
Definition: Module.h:560

◆ ~TrackFinderVXDAnalizerModule()

destructor

Definition at line 44 of file TrackFinderVXDAnalizerModule.h.

44{}

Member Function Documentation

◆ beginRun()

void beginRun ( void  )
inlineoverridevirtual

beginRun function

Reimplemented from Module.

Definition at line 52 of file TrackFinderVXDAnalizerModule.h.

52{}

◆ clone()

std::shared_ptr< PathElement > clone ( ) const
overridevirtualinherited

Create an independent copy of this module.

Note that parameters are shared, so changing them on a cloned module will also affect the original module.

Implements PathElement.

Definition at line 179 of file Module.cc.

180{
182 newModule->m_moduleParamList.setParameters(getParamList());
183 newModule->setName(getName());
184 newModule->m_package = m_package;
185 newModule->m_propertyFlags = m_propertyFlags;
186 newModule->m_logConfig = m_logConfig;
187 newModule->m_conditions = m_conditions;
188
189 return newModule;
190}
std::shared_ptr< Module > registerModule(const std::string &moduleName, std::string sharedLibPath="") noexcept(false)
Creates an instance of a module and registers it to the ModuleManager.
static ModuleManager & Instance()
Exception is thrown if the requested module could not be created by the ModuleManager.
const ModuleParamList & getParamList() const
Return module param list.
Definition: Module.h:363
const std::string & getName() const
Returns the name of the module.
Definition: Module.h:187
const std::string & getType() const
Returns the type of the module (i.e.
Definition: Module.cc:41
unsigned int m_propertyFlags
The properties of the module as bitwise or (with |) of EModulePropFlags.
Definition: Module.h:512
LogConfig m_logConfig
The log system configuration of the module.
Definition: Module.h:514
std::vector< ModuleCondition > m_conditions
Module condition, only non-null if set.
Definition: Module.h:521
std::string m_package
Package this module is found in (may be empty).
Definition: Module.h:510
std::shared_ptr< Module > ModulePtr
Defines a pointer to a module object as a boost shared pointer.
Definition: Module.h:43

◆ def_beginRun()

virtual void def_beginRun ( )
inlineprotectedvirtualinherited

Wrapper method for the virtual function beginRun() that has the implementation to be used in a call from Python.

Reimplemented in PyModule.

Definition at line 426 of file Module.h.

426{ beginRun(); }
virtual void beginRun()
Called when entering a new run.
Definition: Module.h:147

◆ def_endRun()

virtual void def_endRun ( )
inlineprotectedvirtualinherited

This method can receive that the current run ends as a call from the Python side.

For regular C++-Modules that forwards the call to the regular endRun() method.

Reimplemented in PyModule.

Definition at line 439 of file Module.h.

439{ endRun(); }
virtual void endRun()
This method is called if the current run ends.
Definition: Module.h:166

◆ def_event()

virtual void def_event ( )
inlineprotectedvirtualinherited

Wrapper method for the virtual function event() that has the implementation to be used in a call from Python.

Reimplemented in PyModule.

Definition at line 432 of file Module.h.

432{ event(); }
virtual void event()
This method is the core of the module.
Definition: Module.h:157

◆ def_initialize()

virtual void def_initialize ( )
inlineprotectedvirtualinherited

Wrappers to make the methods without "def_" prefix callable from Python.

Overridden in PyModule. Wrapper method for the virtual function initialize() that has the implementation to be used in a call from Python.

Reimplemented in PyModule.

Definition at line 420 of file Module.h.

420{ initialize(); }
virtual void initialize()
Initialize the Module.
Definition: Module.h:109

◆ def_terminate()

virtual void def_terminate ( )
inlineprotectedvirtualinherited

Wrapper method for the virtual function terminate() that has the implementation to be used in a call from Python.

Reimplemented in PyModule.

Definition at line 445 of file Module.h.

445{ terminate(); }
virtual void terminate()
This method is called at the end of the event processing.
Definition: Module.h:176

◆ endRun()

void endRun ( void  )
overridevirtual

endRun function

old:

Reimplemented from Module.

Definition at line 504 of file TrackFinderVXDAnalizerModule.cc.

505{
506 B2INFO("------------- >>>TrackFinderVXDAnalizerModule::endRun<<< -------------");
507 B2DEBUG(20, "TrackFinderVXDAnalizerModule-explanation: \n" <<
508 " perfect recovery means: all hits of mc-TC found again and clean TC. \n" <<
509 " clean recovery means: no foreign hits within TC. \n" <<
510 " ghost means: QI was below threshold or mcTC was found more than once (e.g. because of curlers) \n" <<
511 " found more than once means: that there was more than one TC which was assigned to the same mcTC but each of them were good enough for themselves to be classified as reconstructed");
512
513 B2INFO("TrackFinderVXDAnalizerModule: After " << m_eventCounter + 1 << " events there was a total number of " << m_mcTrackCounter <<
514 " mcTrackCandidates and " << m_totalRealHits << " realHits. Of these TCs, " << m_mcTrackVectorCounter <<
515 " mcTrackCandidates where used for analysis because of cutoffs.");
516 B2INFO("TrackFinderVXDAnalizerModule: There were " << m_caTrackCounter << " caTrackCandidates, of those " << m_countAcceptedGFTCs <<
517 " were stored in " << m_PARAMacceptedTCname << " and " << m_lostGFTCs << " lost TCs were stored in " << m_PARAMlostTCname <<
518 " for further use, number of times where charge was guessed wrong: " << m_wrongChargeSignCounter <<
519 ", number of caTCs which produced a double entry: " << m_countedDoubleEntries);
520 B2INFO("TrackFinderVXDAnalizerModule: totalCA|totalMC|ratio of pxdHits " << m_nCaPXDHits << "|" << m_nMcPXDHits << "|" << float(
521 m_nCaPXDHits) / float(m_nMcPXDHits) <<
522 ", svdHits " << m_nCaSVDHits << "|" << m_nMcSVDHits << "|" << float(m_nCaSVDHits) / float(m_nMcSVDHits) <<
523 " found by the two TFs (ghost hits not removed, therefore only useful if ghost-rate is low)");
524
525 B2INFO("TrackFinderVXDAnalizerModule: the VXDTF found:\n" <<
526 "Absolute numbers: total/perfect/clean/contaminated/clone/tooShort/ghost: " << m_countReconstructedTCs <<
530 "/" << m_countedDoubleEntries <<
531 "/" << m_countedTCsTooShort <<
532 "/" << m_countedGhosts <<
533 " efficiency : total/perfect/clean/contaminated/clone/tooShort/ghost: " << double(100 * m_countReconstructedTCs) / double(
535 "%/" << double(100 * m_countedPerfectRecoveries) / double(m_mcTrackVectorCounter) <<
536 "%/" << double(100 * m_countedCleanRecoveries) / double(m_mcTrackVectorCounter) <<
537 "%/" << double(100 * m_countedContaminatedRecoveries) / double(m_mcTrackVectorCounter) <<
538 "%/" << double(100 * m_countedDoubleEntries) / double(m_mcTrackVectorCounter) <<
539 "%/" << double(100 * m_countedTCsTooShort) / double(m_mcTrackVectorCounter) <<
540 "%/" << double(100 * m_countedGhosts) / double(m_mcTrackVectorCounter) <<
541 "%");
542
543 B2INFO("TrackFinderVXDAnalizerModule: additional numbers:\"" <<
544 "nCountedLost (test/ref): " << m_countedLostTest <<
545 "/" << m_countedLostRef <<
546 ", nRefClones: " << m_countedReferenceClones <<
547 ", in percent - nLost (test/ref): " << double(100 * m_countedLostTest) / double(m_mcTrackVectorCounter) <<
548 "/" << double(100 * m_countedLostRef) / double(m_mcTrackVectorCounter) <<
549 "%, nClones: " << double(100 * m_countedReferenceClones) / double(m_mcTrackVectorCounter) <<
550 "%");
552// B2INFO("TFAnalizerModule: the VXDTF found (total/perfect/clean/ghost)" << m_countReconstructedTCs << "/" <<
553// m_countedPerfectRecoveries << "/" << m_countedCleanRecoveries << "/" << (m_caTrackCounter - m_countReconstructedTCs) <<
554// " TCs -> efficiency(total/perfect/clean/ghost): " << double(100 * m_countReconstructedTCs) / double(
555// m_mcTrackVectorCounter) << "%/" << double(100 * m_countedPerfectRecoveries) / double(m_mcTrackVectorCounter) << "%/" << double(
556// 100 * m_countedCleanRecoveries) / double(m_mcTrackVectorCounter) << "%/" << double(100 * (m_caTrackCounter -
557// m_countReconstructedTCs)) / double(m_countReconstructedTCs) << "%")
558}
unsigned int m_eventCounter
knows current event number.
unsigned int m_nMcPXDHits
counts total number of pxdHits added by mcTF.
unsigned int m_nCaSVDHits
counts total number of svdHits added by caTF.
unsigned int m_lostGFTCs
counts number of TCs found by MCTF but lost by VXDTF, they are stored for external tests in storaArra...
unsigned int m_nCaPXDHits
counts total number of pxdHits added by caTF.
unsigned int m_mcTrackVectorCounter
another counter of mcTCs, consideres size of datastores containing mcTCs.
unsigned int m_countAcceptedGFTCs
counts number of accepted TCs which are stored in separate container for external tests (e....
unsigned int m_countedCleanRecoveries
counts number of tracks, where no foreign hits were attached ('clean'), does NOT mean that all recons...
unsigned int m_countedReferenceClones
counts number reference TCs which were marked as clones.
unsigned int m_totalRealHits
total number of hits (clusters/2) attached to mcTCs (therefore total number of real hits).
unsigned int m_wrongChargeSignCounter
counts number of times, where assigned caTC guessed wrong sign of charge.
unsigned int m_countedLostTest
counts number of Lost test tcs.
unsigned int m_countedTCsTooShort
counts number of tracks, which did not have enough hits at all.
unsigned int m_caTrackCounter
counts number of tracks reconstructed by the CATF.
unsigned int m_countedContaminatedRecoveries
counts number of tracks, where foreign hits werew attached but its purity was above the threshold.
unsigned int m_nMcSVDHits
counts total number of svdHits added by mcTF.
unsigned int m_countedDoubleEntries
if a TC was found more than once with good (contaminated or clean ones) caTCs, it will be counted to ...
unsigned int m_mcTrackCounter
counts number of tracks reconstructed by the mcTrackFinder.
unsigned int m_countedGhosts
counts number of tracks, where a dominating TC was found, but the purity did not reach the threshold.
unsigned int m_countReconstructedTCs
counts number of reconstructed TCs.
unsigned int m_countedPerfectRecoveries
counts number of tracks, where no foreign hits were attached ('clean') AND all hits of the mcTC were ...
unsigned int m_countedLostRef
counts number of Lost reference tcs.

◆ evalCondition()

bool evalCondition ( ) const
inherited

If at least one condition was set, it is evaluated and true returned if at least one condition returns true.

If no condition or result value was defined, the method returns false. Otherwise, the condition is evaluated and true returned, if at least one condition returns true. To speed up the evaluation, the condition strings were already parsed in the method if_value().

Returns
True if at least one condition and return value exists and at least one condition expression was evaluated to true.

Definition at line 96 of file Module.cc.

97{
98 if (m_conditions.empty()) return false;
99
100 //okay, a condition was set for this Module...
101 if (!m_hasReturnValue) {
102 B2FATAL("A condition was set for '" << getName() << "', but the module did not set a return value!");
103 }
104
105 for (const auto& condition : m_conditions) {
106 if (condition.evaluate(m_returnValue)) {
107 return true;
108 }
109 }
110 return false;
111}
int m_returnValue
The return value.
Definition: Module.h:519
bool m_hasReturnValue
True, if the return value is set.
Definition: Module.h:518

◆ event()

void event ( void  )
overridevirtual

event function

collect all reference TCs

collect all test TCs

for each test TC there will be a reference TC assigned to it. This relation will be stored in a pair (.first == pointer to test TC, .second == pointer to reference TC. if nothing found, a NULL pointer is stored at the according position). in LostTCs for each unpaired Reference TC there will be attached a test TC (which will have below m_PARAMqiThreshold of purity) if found, or NULL if not.

additionally all the relevant stuff will be counted.

find unpaired testTCs and mark them as Ghost

find unpaired referenceTCs and mark them as Lost

fill counters:

providing some debug output

catch refTCs which are out of bounds (e.g. min/max-momentum-cuts): m_mcTrackVectorCounter do the acceptedTCs-stuff: m_countAcceptedGFTCs m_PARAMacceptedTCname m_lostGFTCs m_PARAMlostTCname do wrongCharargeSignCounter-stuff: m_wrongChargeSignCounter do nRecoTCs (how?): m_countReconstructedTCs

now deal with all the root-cases:

Reimplemented from Module.

Definition at line 265 of file TrackFinderVXDAnalizerModule.cc.

266{
267
268 StoreObjPtr<EventMetaData> eventMetaDataPtr("EventMetaData", DataStore::c_Event);
269 m_eventCounter = eventMetaDataPtr->getEvent();
270 B2DEBUG(20, "################## entering TrackFinderVXDAnalizerModule - event " << m_eventCounter << " ######################");
271
272 int nReferenceTCs = m_referenceTCs.getEntries();
273 m_mcTrackCounter += nReferenceTCs;
274 m_mcTrackVectorCounter += nReferenceTCs; // WARNING temporal solution!
275 int nTestTCs = m_testTCs.getEntries();
276 m_caTrackCounter += nTestTCs;
277
278
280 unsigned nTC = 0;
281 std::vector<AnalizerTCInfo> referenceTCVector;
283 std::vector<MCVXDPurityInfo > purities = createPurityInfos(aTC);
284
285 MCVXDPurityInfo particleInfo = returnDominantParticleID(purities);
286 B2DEBUG(25, "Calculating purities for reference TC " << nTC << ", name. Dominating iD " << particleInfo.getParticleID() <<
287 " with purity " << particleInfo.getPurity().second << " was found among " << purities.size() << " assigned particles");
288
289 AnalizerTCInfo referenceTC = AnalizerTCInfo::createTC(true, particleInfo, aTC);
290 referenceTCVector.push_back(referenceTC);
291 nTC++;
292
293 if (LogSystem::Instance().isLevelEnabled(LogConfig::c_Debug, 1, PACKAGENAME())) { aTC.print(1); }
294 }
295
296
298 nTC = 0;
299 std::vector<AnalizerTCInfo> testTCVector;
300 for (SpacePointTrackCand& aTC : m_testTCs) {
301 if (m_PARAMignoreDeadTCs and aTC.hasRefereeStatus(SpacePointTrackCand::c_isActive) == false) { continue; }
302 std::vector<MCVXDPurityInfo > purities = createPurityInfos(aTC);
303
304 MCVXDPurityInfo particleInfo = returnDominantParticleID(purities);
305 B2DEBUG(25, "Calculating purities for test TC " << nTC << ", name. Dominating iD " << particleInfo.getParticleID() <<
306 " with purity" << particleInfo.getPurity().second << " was found among " << purities.size() << " assigned particles");
307
308 AnalizerTCInfo testTC = AnalizerTCInfo::createTC(false, particleInfo, aTC);
309 testTCVector.push_back(testTC);
310 nTC++;
311
312 if (LogSystem::Instance().isLevelEnabled(LogConfig::c_Debug, 1, PACKAGENAME())) { aTC.print(1); }
313 }
314
315
323 std::vector<std::pair<AnalizerTCInfo*, AnalizerTCInfo*> > pairedTCs;
324 for (AnalizerTCInfo& testTC : testTCVector) {
325 int testID = testTC.assignedID.getParticleID();
326
327 for (AnalizerTCInfo& referenceTC : referenceTCVector) {
328 int refID = referenceTC.assignedID.getParticleID();
329 B2DEBUG(29, "test TC with assigned ID " << testID << " was matched with refID " << refID);
330 if (refID != testID) continue;
331
333
334 B2DEBUG(29, "test TC with assigned ID " << testID <<
335 " was classified for the corresponding with type for testTC/refTC: " << TCType::getTypeName(testTC.tcType) <<
336 "/" << TCType::getTypeName(referenceTC.tcType) << " and will now paired up");
337
338 referenceTC.pairUp(&testTC);
339
340 pairedTCs.push_back({ &testTC, &referenceTC});
341 }
342 }
343
345 AnalizerTCInfo::markUnused(testTCVector, TCType::Ghost);
346
348 AnalizerTCInfo::markUnused(referenceTCVector, TCType::Lost);
349
350
352 // good cases:
353 unsigned int nPerfectTCs = 0, nCleanTCs = 0, nContaminatedTCs = 0, nFound = 0;
354 // not so good cases:
355 unsigned int nClonedTCs = 0, nSmallTCs = 0, nGhostTCs = 0, nLostTestTCs = 0, nLostRefTCs = 0;
356 // bad cases: counts nTimes when the TC could not be identified/classified at all
357 unsigned int nBadCases = 0, nRefClones = 0; // refClones, cases when reference TCs were marked as clones
358 // hitCounters:
359 unsigned int refPXDClusters = 0, refSVDClusters = 0, testPXDClusters = 0, testSVDClusters = 0;
360
361 for (AnalizerTCInfo& aTC : testTCVector) {
362 testPXDClusters += aTC.assignedID.getNPXDClustersTotal();
363 testSVDClusters += aTC.assignedID.getNSVDUClustersTotal() + aTC.assignedID.getNSVDVClustersTotal();
364
365 switch (aTC.tcType) {
366 case TCType::Perfect: { nPerfectTCs++; nFound++; break; }
367 case TCType::Clean: { nCleanTCs++; nFound++; break; }
368 case TCType::Contaminated: { nContaminatedTCs++; nFound ++; break; }
369 case TCType::Clone: { nClonedTCs++; break; }
370 case TCType::SmallStump: { nSmallTCs++; break; }
371 case TCType::Ghost: { nGhostTCs++; break; }
372 case TCType::Lost: { nLostTestTCs++; break; }
373 default: {
374 nBadCases++;
375 B2WARNING("TrackFinderVXDAnalizer::event(): test TC got type " << TCType::getTypeName(aTC.tcType) <<
376 " which is not counted for efficiency-calculation");
377 }
378 }
379 }
380
381 for (AnalizerTCInfo& aTC : referenceTCVector) {
382 refPXDClusters += aTC.assignedID.getNPXDClustersTotal();
383 refSVDClusters += aTC.assignedID.getNSVDUClustersTotal() + aTC.assignedID.getNSVDVClustersTotal();
384
385 switch (aTC.tcType) {
386 case TCType::Reference: { break; }
387 case TCType::Clone: { nRefClones++; break; }
388 case TCType::Lost: { nLostRefTCs++; break; }
389 default: {
390 nBadCases++;
391 B2WARNING("TrackFinderVXDAnalizer::event(): reference TC got type " << TCType::getTypeName(aTC.tcType) <<
392 " which is not counted for efficiency-calculation");
393 }
394 }
395 }
396
397
399 std::string summary1 = "TrackFinderVXDAnalizer-Event " + std::to_string(m_eventCounter) +
400 ": the tested TrackFinder found: " +
401 " IDs (total/perfect/clean/contaminated/clone/tooShort/ghost: " + std::to_string(nFound) +
402 "/" + std::to_string(nPerfectTCs) +
403 "/" + std::to_string(nCleanTCs) +
404 "/" + std::to_string(nContaminatedTCs) +
405 "/" + std::to_string(nClonedTCs) +
406 "/" + std::to_string(nSmallTCs) +
407 "/" + std::to_string(nGhostTCs) +
408 ") within " + std::to_string(nTestTCs) +
409 " TCs and lost (test/ref) " + std::to_string(nLostTestTCs) +
410 "/" + std::to_string(nLostRefTCs) +
411 " TCs. nBadCases: " + std::to_string(nBadCases) +
412 " refClones: " + std::to_string(nRefClones) +
413 "\n" +
414 "There are " + std::to_string(nReferenceTCs) +
415 " referenceTCs, with mean of " + std::to_string((float(refPXDClusters) / float(nReferenceTCs))) +
416 "/" + std::to_string((float(refSVDClusters) / float(nReferenceTCs))) + " PXD/SVD clusters"
417 "\n" +
418 "There are " + std::to_string(nTestTCs) +
419 " testTCs, with mean of " + std::to_string((float(testPXDClusters) / float(nTestTCs))) +
420 "/" + std::to_string((float(testSVDClusters) / float(nTestTCs))) + " PXD/SVD clusters";
421
422 std::string summary2 = "TrackFinderVXDAnalizer-Event " + std::to_string(m_eventCounter) +
423 ": the tested TrackFinder had an efficiency : total/perfect/clean/contaminated/clone/tooShort/ghost: " +
424 std::to_string(double(100 * nFound) / double(nReferenceTCs)) +
425 "%/" + std::to_string(double(100 * nPerfectTCs) / double(nReferenceTCs)) +
426 "%/" + std::to_string(double(100 * nCleanTCs) / double(nReferenceTCs)) +
427 "%/" + std::to_string(double(100 * nContaminatedTCs) / double(nReferenceTCs)) +
428 "%/" + std::to_string(double(100 * nClonedTCs) / double(nReferenceTCs)) +
429 "%/" + std::to_string(double(100 * nSmallTCs) / double(nReferenceTCs)) +
430 "%/" + std::to_string(double(100 * nGhostTCs) / double(nReferenceTCs)) + "%";
431
432 std::string summary3 = "TrackFinderVXDAnalizer-Event " + std::to_string(m_eventCounter) +
433 ": totalCA|totalMC|ratio of pxdHits " + std::to_string(testPXDClusters) +
434 "|" + std::to_string(refPXDClusters) +
435 "|" + std::to_string(float(testPXDClusters) / float(refPXDClusters)) +
436 ", svdHits " + std::to_string(testSVDClusters) +
437 "|" + std::to_string(refSVDClusters) +
438 "|" + std::to_string(float(testSVDClusters) / float(refSVDClusters)) + " found by the two TFs";
439
441 B2INFO(summary1);
442 B2INFO(summary2);
443 B2INFO(summary3);
444 } else {
445 B2DEBUG(20, summary1);
446 B2DEBUG(20, summary2);
447 B2DEBUG(20, summary3);
448 }
449
450 m_totalRealHits += refPXDClusters + refSVDClusters;
451 m_nCaPXDHits += testPXDClusters;
452 m_nMcPXDHits += refPXDClusters;
453 m_nCaSVDHits += testSVDClusters;
454 m_nMcSVDHits += refSVDClusters;
455 m_countReconstructedTCs += nFound;
456 m_countedPerfectRecoveries += nPerfectTCs;
457 m_countedCleanRecoveries += nCleanTCs;
458 m_countedContaminatedRecoveries += nContaminatedTCs;
459 m_countedDoubleEntries += nClonedTCs;
460 m_countedTCsTooShort += nSmallTCs;
461 m_countedGhosts += nGhostTCs;
462 m_countedLostTest += nLostTestTCs;
463 m_countedLostRef += nLostRefTCs;
464 m_countedReferenceClones += nRefClones;
465
466
467 // TODO:
481// int acceptedTCs = m_acceptedTCs.getEntries();
482// m_countAcceptedGFTCs += acceptedTCs;
483// m_lostGFTCs += nLostTCs;
484// B2DEBUG(1, " of " << nTestTCs << " TCs produced by the tested TrackFinder, " << acceptedTCs <<
485// " were recognized safely and stored into the container of accepted TCs, " << nLostTCs <<
486// " were lost and their MCTF-TCs were stored in lostTCs")
487// for (unsigned int ID : foundIDs) {
488// B2DEBUG(1, " - ID " << ID << " recovered")
489// }
490
491
492 if (m_PARAMwriteToRoot == false) { return; }
494 // TODO:
495
497 m_rootParameterTracker.collectData(referenceTCVector);
498
500
501}
simple class storing infos relevant for a TC for analizing it.
static TCType::Type classifyTC(AnalizerTCInfo &referenceTC, AnalizerTCInfo &testTC, double purityThreshold, unsigned int ndfThreshold)
for given pair of TCs their compatibility will be checked and the testTC classified,...
MCVXDPurityInfo assignedID
stores the iD of the particle and knows the purity for it
void pairUp(AnalizerTCInfo *otherTC)
links otherTC to this one
static void markUnused(std::vector< AnalizerTCInfo > &tcs, TCType::Type newType)
find unpaired tcs and mark them with given type
static AnalizerTCInfo createTC(bool isReference, const MCVXDPurityInfo &iD, SpacePointTrackCand &aTC)
static function for correctly creating TrackCandidates
TCType::Type tcType
classifies attached TC
@ c_Event
Different object in each event, all objects/arrays are invalidated after event() function has been ca...
Definition: DataStore.h:59
@ c_Debug
Debug: for code development.
Definition: LogConfig.h:26
static LogSystem & Instance()
Static method to get a reference to the LogSystem instance.
Definition: LogSystem.cc:31
The MC VXD Purity info container class.
std::pair< int, float > getPurity() const
getter - returns overal purity (.second) for this particleID (.first).
int getParticleID() const
getter - returns the ID of the particle, if value is -1 no particle has been able to be found for it
void fillRoot()
fills tree/branches with their stuff, clear intermediate results afterwards
void collectData(const std::vector< AnalizerTCInfo > &tcVector)
take vector and fill for each tcType stored in rootParameterTracker
Storage for (VXD) SpacePoint-based track candidates.
@ c_isActive
bit 11: SPTC is active (i.e.
int getEntries() const
Get the number of objects in the array.
Definition: StoreArray.h:216
Type-safe access to single objects in the data store.
Definition: StoreObjPtr.h:96
static std::string getTypeName(TCType::Type type)
for given TCType the corresponding string-name will be returned.
Definition: TCType.h:62
StoreArray< SpacePointTrackCand > m_referenceTCs
StoreArray for the reference TCs provided by a reference TF (like trackFinderMCTruth).
RootParameterTracker m_rootParameterTracker
takes care of collecting data and storing it to root branches
StoreArray< SpacePointTrackCand > m_testTCs
StoreArray for the TCs provided by a TF to be tested (like VXDTF).
PurityType returnDominantParticleID(const std::vector< PurityType > &purities)
of a vector of given particleIDs with their purities it returns the one which had the highest purity
static std::vector< Belle2::MCVXDPurityInfo > createPurityInfos(const SPContainer *container)
create a vector of MCVXDPurityInfos objects for any given container holding SpacePoints and providing...

◆ exposePythonAPI()

void exposePythonAPI ( )
staticinherited

Exposes methods of the Module class to Python.

Definition at line 325 of file Module.cc.

326{
327 // to avoid confusion between std::arg and boost::python::arg we want a shorthand namespace as well
328 namespace bp = boost::python;
329
330 docstring_options options(true, true, false); //userdef, py sigs, c++ sigs
331
332 void (Module::*setReturnValueInt)(int) = &Module::setReturnValue;
333
334 enum_<Module::EAfterConditionPath>("AfterConditionPath",
335 R"(Determines execution behaviour after a conditional path has been executed:
336
337.. attribute:: END
338
339 End processing of this path after the conditional path. (this is the default for if_value() etc.)
340
341.. attribute:: CONTINUE
342
343 After the conditional path, resume execution after this module.)")
344 .value("END", Module::EAfterConditionPath::c_End)
345 .value("CONTINUE", Module::EAfterConditionPath::c_Continue)
346 ;
347
348 /* Do not change the names of >, <, ... we use them to serialize conditional pathes */
349 enum_<Belle2::ModuleCondition::EConditionOperators>("ConditionOperator")
356 ;
357
358 enum_<Module::EModulePropFlags>("ModulePropFlags",
359 R"(Flags to indicate certain low-level features of modules, see :func:`Module.set_property_flags()`, :func:`Module.has_properties()`. Most useful flags are:
360
361.. attribute:: PARALLELPROCESSINGCERTIFIED
362
363 This module can be run in parallel processing mode safely (All I/O must be done through the data store, in particular, the module must not write any files.)
364
365.. attribute:: HISTOGRAMMANAGER
366
367 This module is used to manage histograms accumulated by other modules
368
369.. attribute:: TERMINATEINALLPROCESSES
370
371 When using parallel processing, call this module's terminate() function in all processes. This will also ensure that there is exactly one process (single-core if no parallel modules found) or at least one input, one main and one output process.
372)")
373 .value("INPUT", Module::EModulePropFlags::c_Input)
374 .value("OUTPUT", Module::EModulePropFlags::c_Output)
375 .value("PARALLELPROCESSINGCERTIFIED", Module::EModulePropFlags::c_ParallelProcessingCertified)
376 .value("HISTOGRAMMANAGER", Module::EModulePropFlags::c_HistogramManager)
377 .value("INTERNALSERIALIZER", Module::EModulePropFlags::c_InternalSerializer)
378 .value("TERMINATEINALLPROCESSES", Module::EModulePropFlags::c_TerminateInAllProcesses)
379 ;
380
381 //Python class definition
382 class_<Module, PyModule> module("Module", R"(
383Base class for Modules.
384
385A module is the smallest building block of the framework.
386A typical event processing chain consists of a Path containing
387modules. By inheriting from this base class, various types of
388modules can be created. To use a module, please refer to
389:func:`Path.add_module()`. A list of modules is available by running
390``basf2 -m`` or ``basf2 -m package``, detailed information on parameters is
391given by e.g. ``basf2 -m RootInput``.
392
393The 'Module Development' section in the manual provides detailed information
394on how to create modules, setting parameters, or using return values/conditions:
395https://xwiki.desy.de/xwiki/rest/p/f4fa4/#HModuleDevelopment
396
397)");
398 module
399 .def("__str__", &Module::getPathString)
400 .def("name", &Module::getName, return_value_policy<copy_const_reference>(),
401 "Returns the name of the module. Can be changed via :func:`set_name() <Module.set_name()>`, use :func:`type() <Module.type()>` for identifying a particular module class.")
402 .def("type", &Module::getType, return_value_policy<copy_const_reference>(),
403 "Returns the type of the module (i.e. class name minus 'Module')")
404 .def("set_name", &Module::setName, args("name"), R"(
405Set custom name, e.g. to distinguish multiple modules of the same type.
406
407>>> path.add_module('EventInfoSetter')
408>>> ro = path.add_module('RootOutput', branchNames=['EventMetaData'])
409>>> ro.set_name('RootOutput_metadata_only')
410>>> print(path)
411[EventInfoSetter -> RootOutput_metadata_only]
412
413)")
414 .def("description", &Module::getDescription, return_value_policy<copy_const_reference>(),
415 "Returns the description of this module.")
416 .def("package", &Module::getPackage, return_value_policy<copy_const_reference>(),
417 "Returns the package this module belongs to.")
418 .def("available_params", &_getParamInfoListPython,
419 "Return list of all module parameters as `ModuleParamInfo` instances")
420 .def("has_properties", &Module::hasProperties, (bp::arg("properties")),
421 R"DOCSTRING(Allows to check if the module has the given properties out of `ModulePropFlags` set.
422
423>>> if module.has_properties(ModulePropFlags.PARALLELPROCESSINGCERTIFIED):
424>>> ...
425
426Parameters:
427 properties (int): bitmask of `ModulePropFlags` to check for.
428)DOCSTRING")
429 .def("set_property_flags", &Module::setPropertyFlags, args("property_mask"),
430 "Set module properties in the form of an OR combination of `ModulePropFlags`.");
431 {
432 // python signature is too crowded, make ourselves
433 docstring_options subOptions(true, false, false); //userdef, py sigs, c++ sigs
434 module
435 .def("if_value", &Module::if_value,
436 (bp::arg("expression"), bp::arg("condition_path"), bp::arg("after_condition_path")= Module::EAfterConditionPath::c_End),
437 R"DOCSTRING(if_value(expression, condition_path, after_condition_path=AfterConditionPath.END)
438
439Sets a conditional sub path which will be executed after this
440module if the return value set in the module passes the given ``expression``.
441
442Modules can define a return value (int or bool) using ``setReturnValue()``,
443which can be used in the steering file to split the Path based on this value, for example
444
445>>> module_with_condition.if_value("<1", another_path)
446
447In case the return value of the ``module_with_condition`` for a given event is
448less than 1, the execution will be diverted into ``another_path`` for this event.
449
450You could for example set a special return value if an error occurs, and divert
451the execution into a path containing :b2:mod:`RootOutput` if it is found;
452saving only the data producing/produced by the error.
453
454After a conditional path has executed, basf2 will by default stop processing
455the path for this event. This behaviour can be changed by setting the
456``after_condition_path`` argument.
457
458Parameters:
459 expression (str): Expression to determine if the conditional path should be executed.
460 This should be one of the comparison operators ``<``, ``>``, ``<=``,
461 ``>=``, ``==``, or ``!=`` followed by a numerical value for the return value
462 condition_path (Path): path to execute in case the expression is fulfilled
463 after_condition_path (AfterConditionPath): What to do once the ``condition_path`` has been executed.
464)DOCSTRING")
465 .def("if_false", &Module::if_false,
466 (bp::arg("condition_path"), bp::arg("after_condition_path")= Module::EAfterConditionPath::c_End),
467 R"DOC(if_false(condition_path, after_condition_path=AfterConditionPath.END)
468
469Sets a conditional sub path which will be executed after this module if
470the return value of the module evaluates to False. This is equivalent to
471calling `if_value` with ``expression=\"<1\"``)DOC")
472 .def("if_true", &Module::if_true,
473 (bp::arg("condition_path"), bp::arg("after_condition_path")= Module::EAfterConditionPath::c_End),
474 R"DOC(if_true(condition_path, after_condition_path=AfterConditionPath.END)
475
476Sets a conditional sub path which will be executed after this module if
477the return value of the module evaluates to True. It is equivalent to
478calling `if_value` with ``expression=\">=1\"``)DOC");
479 }
480 module
481 .def("has_condition", &Module::hasCondition,
482 "Return true if a conditional path has been set for this module "
483 "using `if_value`, `if_true` or `if_false`")
484 .def("get_all_condition_paths", &_getAllConditionPathsPython,
485 "Return a list of all conditional paths set for this module using "
486 "`if_value`, `if_true` or `if_false`")
487 .def("get_all_conditions", &_getAllConditionsPython,
488 "Return a list of all conditional path expressions set for this module using "
489 "`if_value`, `if_true` or `if_false`")
490 .add_property("logging", make_function(&Module::getLogConfig, return_value_policy<reference_existing_object>()),
@ c_GE
Greater or equal than: ">=".
@ c_SE
Smaller or equal than: "<=".
@ c_GT
Greater than: ">"
@ c_NE
Not equal: "!=".
@ c_EQ
Equal: "=" or "=="
@ c_ST
Smaller than: "<"
Base class for Modules.
Definition: Module.h:72
LogConfig & getLogConfig()
Returns the log system configuration.
Definition: Module.h:225
void if_value(const std::string &expression, const std::shared_ptr< Path > &path, EAfterConditionPath afterConditionPath=EAfterConditionPath::c_End)
Add a condition to the module.
Definition: Module.cc:79
void if_true(const std::shared_ptr< Path > &path, EAfterConditionPath afterConditionPath=EAfterConditionPath::c_End)
A simplified version to set the condition of the module.
Definition: Module.cc:90
void setReturnValue(int value)
Sets the return value for this module as integer.
Definition: Module.cc:220
void setLogConfig(const LogConfig &logConfig)
Set the log system configuration.
Definition: Module.h:230
const std::string & getDescription() const
Returns the description of the module.
Definition: Module.h:202
void if_false(const std::shared_ptr< Path > &path, EAfterConditionPath afterConditionPath=EAfterConditionPath::c_End)
A simplified version to add a condition to the module.
Definition: Module.cc:85
bool hasCondition() const
Returns true if at least one condition was set for the module.
Definition: Module.h:311
const std::string & getPackage() const
Returns the package this module is in.
Definition: Module.h:197
void setName(const std::string &name)
Set the name of the module.
Definition: Module.h:214
bool hasProperties(unsigned int propertyFlags) const
Returns true if all specified property flags are available in this module.
Definition: Module.cc:160
std::string getPathString() const override
return the module name.
Definition: Module.cc:192

◆ getAfterConditionPath()

Module::EAfterConditionPath getAfterConditionPath ( ) const
inherited

What to do after the conditional path is finished.

(defaults to c_End if no condition is set)

Definition at line 133 of file Module.cc.

134{
135 if (m_conditions.empty()) return EAfterConditionPath::c_End;
136
137 //okay, a condition was set for this Module...
138 if (!m_hasReturnValue) {
139 B2FATAL("A condition was set for '" << getName() << "', but the module did not set a return value!");
140 }
141
142 for (const auto& condition : m_conditions) {
143 if (condition.evaluate(m_returnValue)) {
144 return condition.getAfterConditionPath();
145 }
146 }
147
148 return EAfterConditionPath::c_End;
149}

◆ getAllConditionPaths()

std::vector< std::shared_ptr< Path > > getAllConditionPaths ( ) const
inherited

Return all condition paths currently set (no matter if the condition is true or not).

Definition at line 150 of file Module.cc.

151{
152 std::vector<std::shared_ptr<Path>> allConditionPaths;
153 for (const auto& condition : m_conditions) {
154 allConditionPaths.push_back(condition.getPath());
155 }
156
157 return allConditionPaths;
158}

◆ getAllConditions()

const std::vector< ModuleCondition > & getAllConditions ( ) const
inlineinherited

Return all set conditions for this module.

Definition at line 324 of file Module.h.

325 {
326 return m_conditions;
327 }

◆ getCondition()

const ModuleCondition * getCondition ( ) const
inlineinherited

Return a pointer to the first condition (or nullptr, if none was set)

Definition at line 314 of file Module.h.

315 {
316 if (m_conditions.empty()) {
317 return nullptr;
318 } else {
319 return &m_conditions.front();
320 }
321 }

◆ getConditionPath()

std::shared_ptr< Path > getConditionPath ( ) const
inherited

Returns the path of the last true condition (if there is at least one, else reaturn a null pointer).


Definition at line 113 of file Module.cc.

114{
115 PathPtr p;
116 if (m_conditions.empty()) return p;
117
118 //okay, a condition was set for this Module...
119 if (!m_hasReturnValue) {
120 B2FATAL("A condition was set for '" << getName() << "', but the module did not set a return value!");
121 }
122
123 for (const auto& condition : m_conditions) {
124 if (condition.evaluate(m_returnValue)) {
125 return condition.getPath();
126 }
127 }
128
129 // if none of the conditions were true, return a null pointer.
130 return p;
131}
std::shared_ptr< Path > PathPtr
Defines a pointer to a path object as a boost shared pointer.
Definition: Path.h:35

◆ getDescription()

const std::string & getDescription ( ) const
inlineinherited

Returns the description of the module.

Definition at line 202 of file Module.h.

202{return m_description;}
std::string m_description
The description of the module.
Definition: Module.h:511

◆ getFileNames()

virtual std::vector< std::string > getFileNames ( bool  outputFiles)
inlinevirtualinherited

Return a list of output filenames for this modules.

This will be called when basf2 is run with "--dry-run" if the module has set either the c_Input or c_Output properties.

If the parameter outputFiles is false (for modules with c_Input) the list of input filenames should be returned (if any). If outputFiles is true (for modules with c_Output) the list of output files should be returned (if any).

If a module has sat both properties this member is called twice, once for each property.

The module should return the actual list of requested input or produced output filenames (including handling of input/output overrides) so that the grid system can handle input/output files correctly.

This function should return the same value when called multiple times. This is especially important when taking the input/output overrides from Environment as they get consumed when obtained so the finalized list of output files should be stored for subsequent calls.

Reimplemented in RootInputModule, StorageRootOutputModule, and RootOutputModule.

Definition at line 134 of file Module.h.

135 {
136 return std::vector<std::string>();
137 }

◆ getLogConfig()

LogConfig & getLogConfig ( )
inlineinherited

Returns the log system configuration.

Definition at line 225 of file Module.h.

225{return m_logConfig;}

◆ getModules()

std::list< ModulePtr > getModules ( ) const
inlineoverrideprivatevirtualinherited

no submodules, return empty list

Implements PathElement.

Definition at line 506 of file Module.h.

506{ return std::list<ModulePtr>(); }

◆ getName()

const std::string & getName ( ) const
inlineinherited

Returns the name of the module.

This can be changed via e.g. set_name() in the steering file to give more useful names if there is more than one module of the same type.

For identifying the type of a module, using getType() (or type() in Python) is recommended.

Definition at line 187 of file Module.h.

187{return m_name;}
std::string m_name
The name of the module, saved as a string (user-modifiable)
Definition: Module.h:508

◆ getPackage()

const std::string & getPackage ( ) const
inlineinherited

Returns the package this module is in.

Definition at line 197 of file Module.h.

197{return m_package;}

◆ getParamInfoListPython()

std::shared_ptr< boost::python::list > getParamInfoListPython ( ) const
inherited

Returns a python list of all parameters.

Each item in the list consists of the name of the parameter, a string describing its type, a python list of all default values and the description of the parameter.

Returns
A python list containing the parameters of this parameter list.

Definition at line 279 of file Module.cc.

280{
282}
std::shared_ptr< boost::python::list > getParamInfoListPython() const
Returns a python list of all parameters.
ModuleParamList m_moduleParamList
List storing and managing all parameter of the module.
Definition: Module.h:516

◆ getParamList()

const ModuleParamList & getParamList ( ) const
inlineinherited

Return module param list.

Definition at line 363 of file Module.h.

363{ return m_moduleParamList; }

◆ getPathString()

std::string getPathString ( ) const
overrideprivatevirtualinherited

return the module name.

Implements PathElement.

Definition at line 192 of file Module.cc.

193{
194
195 std::string output = getName();
196
197 for (const auto& condition : m_conditions) {
198 output += condition.getString();
199 }
200
201 return output;
202}

◆ getReturnValue()

int getReturnValue ( ) const
inlineinherited

Return the return value set by this module.

This value is only meaningful if hasReturnValue() is true

Definition at line 381 of file Module.h.

381{ return m_returnValue; }

◆ getType()

const std::string & getType ( ) const
inherited

Returns the type of the module (i.e.

class name minus 'Module')

Definition at line 41 of file Module.cc.

42{
43 if (m_type.empty())
44 B2FATAL("Module type not set for " << getName());
45 return m_type;
46}
std::string m_type
The type of the module, saved as a string.
Definition: Module.h:509

◆ hasCondition()

bool hasCondition ( ) const
inlineinherited

Returns true if at least one condition was set for the module.

Definition at line 311 of file Module.h.

311{ return not m_conditions.empty(); };

◆ hasProperties()

bool hasProperties ( unsigned int  propertyFlags) const
inherited

Returns true if all specified property flags are available in this module.

Parameters
propertyFlagsOred EModulePropFlags which should be compared with the module flags.

Definition at line 160 of file Module.cc.

161{
162 return (propertyFlags & m_propertyFlags) == propertyFlags;
163}

◆ hasReturnValue()

bool hasReturnValue ( ) const
inlineinherited

Return true if this module has a valid return value set.

Definition at line 378 of file Module.h.

378{ return m_hasReturnValue; }

◆ hasUnsetForcedParams()

bool hasUnsetForcedParams ( ) const
inherited

Returns true and prints error message if the module has unset parameters which the user has to set in the steering file.

Definition at line 166 of file Module.cc.

167{
169 std::string allMissing = "";
170 for (const auto& s : missing)
171 allMissing += s + " ";
172 if (!missing.empty())
173 B2ERROR("The following required parameters of Module '" << getName() << "' were not specified: " << allMissing <<
174 "\nPlease add them to your steering file.");
175 return !missing.empty();
176}
std::vector< std::string > getUnsetForcedParams() const
Returns list of unset parameters (if they are required to have a value.

◆ if_false()

void if_false ( const std::shared_ptr< Path > &  path,
EAfterConditionPath  afterConditionPath = EAfterConditionPath::c_End 
)
inherited

A simplified version to add a condition to the module.

Please note that successive calls of this function will add more than one condition to the module. If more than one condition results in true, only the last of them will be used.

Please be careful: Avoid creating cyclic paths, e.g. by linking a condition to a path which is processed before the path where this module is located in.

It is equivalent to the if_value() method, using the expression "<1". This method is meant to be used together with the setReturnValue(bool value) method.

Parameters
pathShared pointer to the Path which will be executed if the return value is false.
afterConditionPathWhat to do after executing 'path'.

Definition at line 85 of file Module.cc.

86{
87 if_value("<1", path, afterConditionPath);
88}

◆ if_true()

void if_true ( const std::shared_ptr< Path > &  path,
EAfterConditionPath  afterConditionPath = EAfterConditionPath::c_End 
)
inherited

A simplified version to set the condition of the module.

Please note that successive calls of this function will add more than one condition to the module. If more than one condition results in true, only the last of them will be used.

Please be careful: Avoid creating cyclic paths, e.g. by linking a condition to a path which is processed before the path where this module is located in.

It is equivalent to the if_value() method, using the expression ">=1". This method is meant to be used together with the setReturnValue(bool value) method.

Parameters
pathShared pointer to the Path which will be executed if the return value is true.
afterConditionPathWhat to do after executing 'path'.

Definition at line 90 of file Module.cc.

91{
92 if_value(">=1", path, afterConditionPath);
93}

◆ if_value()

void if_value ( const std::string &  expression,
const std::shared_ptr< Path > &  path,
EAfterConditionPath  afterConditionPath = EAfterConditionPath::c_End 
)
inherited

Add a condition to the module.

Please note that successive calls of this function will add more than one condition to the module. If more than one condition results in true, only the last of them will be used.

See https://xwiki.desy.de/xwiki/rest/p/a94f2 or ModuleCondition for a description of the syntax.

Please be careful: Avoid creating cyclic paths, e.g. by linking a condition to a path which is processed before the path where this module is located in.

Parameters
expressionThe expression of the condition.
pathShared pointer to the Path which will be executed if the condition is evaluated to true.
afterConditionPathWhat to do after executing 'path'.

Definition at line 79 of file Module.cc.

80{
81 m_conditions.emplace_back(expression, path, afterConditionPath);
82}

◆ initialize()

void initialize ( void  )
overridevirtual

inizialize function

Reimplemented from Module.

Definition at line 163 of file TrackFinderVXDAnalizerModule.cc.

164{
169
170
171 if (m_PARAMorigin.size() != 3) {
172 B2ERROR("TrackFinderVXDAnalizerModule::initialize() passed parameter 'origin' has wrong number of entries (allowed: 3) of " <<
173 m_PARAMorigin.size() << " reset to standard (0, 0, 0)");
174 m_PARAMorigin = {0, 0, 0};
175 }
176
177 // deal with root-related stuff
178 if (m_PARAMwriteToRoot == false) { return; }
179
180 if ((m_PARAMrootFileName.size()) != 2) {
181 std::string output;
182 for (std::string& entry : m_PARAMrootFileName) {
183 output += "'" + entry + "' ";
184 }
185 B2FATAL("TrackFinderVXDAnalizer::initialize(), rootFileName is set wrong, although parameter 'writeToRoot' is enabled! Actual entries are: "
186 << output);
187 }
188
189 // deal with algorithms:
191 // typedef for increased readability:
195
196
197 // prepare all algorithms which store a double per tc:
198 for (auto& parameterPackage : m_PARAMtrackedParametersDouble) {
199 // check if parameterPackage has two entries: first is TCType, second is vector of algorithms
200 if (parameterPackage.size() != 2) { B2FATAL("TrackFinderVXDAnalizer::initialize(), parameter 'trackedParametersDouble' was mis-used! Please read the documentation! (wrong number of added parameters)"); }
201
202 // check if vector for tcType is really only one entry
203 if (parameterPackage.front().size() != 1) { B2FATAL("TrackFinderVXDAnalizer::initialize(), parameter 'trackedParametersDouble' was mis-used! Please read the documentation! (wrong number of added parameters)"); }
204
205 std::string tcTypeName = parameterPackage.front()[0];
206 if (TCType::isValidName(tcTypeName) == false)
207 { B2FATAL("TrackFinderVXDAnalizer::initialize(), parameter 'trackedParametersDouble' was mis-used! Please read the documentation! (invalid tcType: " << tcTypeName << ")"); }
208
209 // for each algorithm, store a branch:
210 for (auto& algorithm : parameterPackage.back()) {
211 if (AlgoritmType::isValidName(algorithm) == false)
212 { B2FATAL("TrackFinderVXDAnalizer::initialize(), parameter 'trackedParametersDouble' was mis-used! Please read the documentation! (invalid algorithmType: " << algorithm << ")"); }
214 }
215 }
216 AlgorithmDouble::setOrigin(B2Vector3D(m_PARAMorigin[0], m_PARAMorigin[1], m_PARAMorigin[2]));
217 AlgorithmDouble::setWillRefTCdataBeUsed4TestTCs(m_PARAMuseMCDataForValues);
218
219 // prepare all algorithms which store an int per tc:
220 for (auto& parameterPackage : m_PARAMtrackedParametersInt) {
221 // check if parameterPackage has two entries: first is TCType, second is vector of algorithms
222 if (parameterPackage.size() != 2) { B2FATAL("TrackFinderVXDAnalizer::initialize(), parameter 'trackedParametersInt' was mis-used! Please read the documentation! (wrong number of added parameters)"); }
223
224 // check if vector for tcType is really only one entry
225 if (parameterPackage.front().size() != 1) { B2FATAL("TrackFinderVXDAnalizer::initialize(), parameter 'trackedParametersInt' was mis-used! Please read the documentation! (wrong number of added parameters)"); }
226
227 std::string tcTypeName = parameterPackage.front()[0];
228 if (TCType::isValidName(tcTypeName) == false)
229 { B2FATAL("TrackFinderVXDAnalizer::initialize(), parameter 'trackedParametersInt' was mis-used! Please read the documentation! (invalid tcType: " << tcTypeName << ")"); }
230
231 // for each algorithm, store a branch:
232 for (auto& algorithm : parameterPackage.back()) {
233 if (AlgoritmType::isValidName(algorithm) == false)
234 { B2FATAL("TrackFinderVXDAnalizer::initialize(), parameter 'trackedParametersInt' was mis-used! Please read the documentation! (invalid algorithmType: " << algorithm << ")"); }
236 }
237 }
238 AlgorithmInt::setOrigin(B2Vector3D(m_PARAMorigin[0], m_PARAMorigin[1], m_PARAMorigin[2]));
239 AlgorithmInt::setWillRefTCdataBeUsed4TestTCs(m_PARAMuseMCDataForValues);
240
241 // prepare all algorithms which store a vector< double> per tc:
242 for (auto& parameterPackage : m_PARAMtrackedParametersVecDouble) {
243 // check if parameterPackage has two entries: first is TCType, second is vector of algorithms
244 if (parameterPackage.size() != 2) { B2FATAL("TrackFinderVXDAnalizer::initialize(), parameter 'trackedParametersVecDouble' was mis-used! Please read the documentation! (wrong number of added parameters)"); }
245
246 // check if vector for tcType is really only one entry
247 if (parameterPackage.front().size() != 1) { B2FATAL("TrackFinderVXDAnalizer::initialize(), parameter 'trackedParametersVecDouble' was mis-used! Please read the documentation! (wrong number of added parameters)"); }
248
249 std::string tcTypeName = parameterPackage.front()[0];
250 if (TCType::isValidName(tcTypeName) == false)
251 { B2FATAL("TrackFinderVXDAnalizer::initialize(), parameter 'trackedParametersVecDouble' was mis-used! Please read the documentation! (invalid tcType: " << tcTypeName << ")"); }
252
253 // for each algorithm, store a branch:
254 for (auto& algorithm : parameterPackage.back()) {
255 if (AlgoritmType::isValidName(algorithm) == false)
256 { B2FATAL("TrackFinderVXDAnalizer::initialize(), parameter 'trackedParametersVecDouble' was mis-used! Please read the documentation! (invalid algorithmType: " << algorithm << ")"); }
258 }
259 }
260 AlgorithmVecDouble::setOrigin(B2Vector3D(m_PARAMorigin[0], m_PARAMorigin[1], m_PARAMorigin[2]));
261 AlgorithmVecDouble::setWillRefTCdataBeUsed4TestTCs(m_PARAMuseMCDataForValues);
262}
static bool isValidName(std::string type)
checks if the name given is a valid name for an AlgoritmType
Definition: AlgoritmType.h:79
Base class for storing an algorithm determining the data one wants to have.
@ c_DontWriteOut
Object/array should be NOT saved by output modules.
Definition: DataStore.h:71
@ c_ErrorIfAlreadyRegistered
If the object/array was already registered, produce an error (aborting initialisation).
Definition: DataStore.h:72
void addParameters4DoubleAlgorithms(std::string tcTypeName, std::string algorithmName)
relevant for all algorithms storing one double per TC:
void addParameters4VecDoubleAlgorithms(std::string tcTypeName, std::string algorithmName)
relevant for all algorithms storing one vector of double per TC:
void initialize(std::string fileName, std::string fileTreatment)
creates rootFile, first parameter is fileName, second one specifies how the file shall be treated.
void addParameters4IntAlgorithms(std::string tcTypeName, std::string algorithmName)
relevant for all algorithms storing one int per TC:
bool isRequired(const std::string &name="")
Ensure this array/object has been registered previously.
bool registerInDataStore(DataStore::EStoreFlags storeFlags=DataStore::c_WriteOut)
Register the object/array in the DataStore.
static bool isValidName(std::string type)
checks if the name given is a valid name for a TCType
Definition: TCType.h:55
StoreArray< SpacePointTrackCand > m_lostTCs
StoreArray for lost track candidates.
StoreArray< SpacePointTrackCand > m_acceptedTCs
StoreArray for accepted/successfully reconstructed track candidates.
B2Vector3< double > B2Vector3D
typedef for common usage with double
Definition: B2Vector3.h:516

◆ returnDominantParticleID()

PurityType returnDominantParticleID ( const std::vector< PurityType > &  purities)
inline

of a vector of given particleIDs with their purities it returns the one which had the highest purity

Definition at line 69 of file TrackFinderVXDAnalizerModule.h.

70 {
71 PurityType bestResult = PurityType();
72
73 for (const PurityType& iD : purities) {
74 // cppcheck-suppress useStlAlgorithm
75 if (iD > bestResult) { bestResult = iD; }
76 }
77 return bestResult;
78 }

◆ setAbortLevel()

void setAbortLevel ( int  abortLevel)
inherited

Configure the abort log level.

Definition at line 67 of file Module.cc.

68{
69 m_logConfig.setAbortLevel(static_cast<LogConfig::ELogLevel>(abortLevel));
70}
ELogLevel
Definition of the supported log levels.
Definition: LogConfig.h:26
void setAbortLevel(ELogLevel abortLevel)
Configure the abort level.
Definition: LogConfig.h:112

◆ setDebugLevel()

void setDebugLevel ( int  debugLevel)
inherited

Configure the debug messaging level.

Definition at line 61 of file Module.cc.

62{
63 m_logConfig.setDebugLevel(debugLevel);
64}
void setDebugLevel(int debugLevel)
Configure the debug messaging level.
Definition: LogConfig.h:98

◆ setDescription()

void setDescription ( const std::string &  description)
protectedinherited

Sets the description of the module.

Parameters
descriptionA description of the module.

Definition at line 214 of file Module.cc.

215{
216 m_description = description;
217}

◆ setLogConfig()

void setLogConfig ( const LogConfig logConfig)
inlineinherited

Set the log system configuration.

Definition at line 230 of file Module.h.

230{m_logConfig = logConfig;}

◆ setLogInfo()

void setLogInfo ( int  logLevel,
unsigned int  logInfo 
)
inherited

Configure the printed log information for the given level.

Parameters
logLevelThe log level (one of LogConfig::ELogLevel)
logInfoWhat kind of info should be printed? ORed combination of LogConfig::ELogInfo flags.

Definition at line 73 of file Module.cc.

74{
75 m_logConfig.setLogInfo(static_cast<LogConfig::ELogLevel>(logLevel), logInfo);
76}
void setLogInfo(ELogLevel logLevel, unsigned int logInfo)
Configure the printed log information for the given level.
Definition: LogConfig.h:127

◆ setLogLevel()

void setLogLevel ( int  logLevel)
inherited

Configure the log level.

Definition at line 55 of file Module.cc.

56{
57 m_logConfig.setLogLevel(static_cast<LogConfig::ELogLevel>(logLevel));
58}
void setLogLevel(ELogLevel logLevel)
Configure the log level.
Definition: LogConfig.cc:25

◆ setName()

void setName ( const std::string &  name)
inlineinherited

Set the name of the module.

Note
The module name is set when using the REG_MODULE macro, but the module can be renamed before calling process() using the set_name() function in your steering file.
Parameters
nameThe name of the module

Definition at line 214 of file Module.h.

214{ m_name = name; };

◆ setParamList()

void setParamList ( const ModuleParamList params)
inlineprotectedinherited

Replace existing parameter list.

Definition at line 501 of file Module.h.

501{ m_moduleParamList = params; }

◆ setParamPython()

void setParamPython ( const std::string &  name,
const boost::python::object &  pyObj 
)
privateinherited

Implements a method for setting boost::python objects.

The method supports the following types: list, dict, int, double, string, bool The conversion of the python object to the C++ type and the final storage of the parameter value is done in the ModuleParam class.

Parameters
nameThe unique name of the parameter.
pyObjThe object which should be converted and stored as the parameter value.

Definition at line 234 of file Module.cc.

235{
236 LogSystem& logSystem = LogSystem::Instance();
237 logSystem.updateModule(&(getLogConfig()), getName());
238 try {
240 } catch (std::runtime_error& e) {
241 throw std::runtime_error("Cannot set parameter '" + name + "' for module '"
242 + m_name + "': " + e.what());
243 }
244
245 logSystem.updateModule(nullptr);
246}
Class for logging debug, info and error messages.
Definition: LogSystem.h:46
void updateModule(const LogConfig *moduleLogConfig=nullptr, const std::string &moduleName="")
Sets the log configuration to the given module log configuration and sets the module name This method...
Definition: LogSystem.h:191
void setParamPython(const std::string &name, const PythonObject &pyObj)
Implements a method for setting boost::python objects.

◆ setParamPythonDict()

void setParamPythonDict ( const boost::python::dict &  dictionary)
privateinherited

Implements a method for reading the parameter values from a boost::python dictionary.

The key of the dictionary has to be the name of the parameter and the value has to be of one of the supported parameter types.

Parameters
dictionaryThe python dictionary from which the parameter values are read.

Definition at line 249 of file Module.cc.

250{
251
252 LogSystem& logSystem = LogSystem::Instance();
253 logSystem.updateModule(&(getLogConfig()), getName());
254
255 boost::python::list dictKeys = dictionary.keys();
256 int nKey = boost::python::len(dictKeys);
257
258 //Loop over all keys in the dictionary
259 for (int iKey = 0; iKey < nKey; ++iKey) {
260 boost::python::object currKey = dictKeys[iKey];
261 boost::python::extract<std::string> keyProxy(currKey);
262
263 if (keyProxy.check()) {
264 const boost::python::object& currValue = dictionary[currKey];
265 setParamPython(keyProxy, currValue);
266 } else {
267 B2ERROR("Setting the module parameters from a python dictionary: invalid key in dictionary!");
268 }
269 }
270
271 logSystem.updateModule(nullptr);
272}
void setParamPython(const std::string &name, const boost::python::object &pyObj)
Implements a method for setting boost::python objects.
Definition: Module.cc:234

◆ setPropertyFlags()

void setPropertyFlags ( unsigned int  propertyFlags)
inherited

Sets the flags for the module properties.

Parameters
propertyFlagsbitwise OR of EModulePropFlags

Definition at line 208 of file Module.cc.

209{
210 m_propertyFlags = propertyFlags;
211}

◆ setReturnValue() [1/2]

void setReturnValue ( bool  value)
protectedinherited

Sets the return value for this module as bool.

The bool value is saved as an integer with the convention 1 meaning true and 0 meaning false. The value can be used in the steering file to divide the analysis chain into several paths.

Parameters
valueThe value of the return value.

Definition at line 227 of file Module.cc.

228{
229 m_hasReturnValue = true;
230 m_returnValue = value;
231}

◆ setReturnValue() [2/2]

void setReturnValue ( int  value)
protectedinherited

Sets the return value for this module as integer.

The value can be used in the steering file to divide the analysis chain into several paths.

Parameters
valueThe value of the return value.

Definition at line 220 of file Module.cc.

221{
222 m_hasReturnValue = true;
223 m_returnValue = value;
224}

◆ setType()

void setType ( const std::string &  type)
protectedinherited

Set the module type.

Only for use by internal modules (which don't use the normal REG_MODULE mechanism).

Definition at line 48 of file Module.cc.

49{
50 if (!m_type.empty())
51 B2FATAL("Trying to change module type from " << m_type << " is not allowed, the value is assumed to be fixed.");
52 m_type = type;
53}

◆ terminate()

void terminate ( void  )
overridevirtual

terminate function

Reimplemented from Module.

Definition at line 561 of file TrackFinderVXDAnalizerModule.cc.

562{
563
564 if (m_PARAMwriteToRoot == false) { return; }
566}
void terminate()
final cleanup and closing rootFile

Member Data Documentation

◆ m_acceptedTCs

StoreArray<SpacePointTrackCand> m_acceptedTCs
protected

StoreArray for accepted/successfully reconstructed track candidates.

Definition at line 91 of file TrackFinderVXDAnalizerModule.h.

◆ m_caTrackCounter

unsigned int m_caTrackCounter = 0
protected

counts number of tracks reconstructed by the CATF.

Definition at line 194 of file TrackFinderVXDAnalizerModule.h.

◆ m_conditions

std::vector<ModuleCondition> m_conditions
privateinherited

Module condition, only non-null if set.

Definition at line 521 of file Module.h.

◆ m_countAcceptedGFTCs

unsigned int m_countAcceptedGFTCs = 0
protected

counts number of accepted TCs which are stored in separate container for external tests (e.g.

trackFitChecker) in storaArray with name m_PARAMacceptedTCname.

Definition at line 179 of file TrackFinderVXDAnalizerModule.h.

◆ m_countedCleanRecoveries

unsigned int m_countedCleanRecoveries = 0
protected

counts number of tracks, where no foreign hits were attached ('clean'), does NOT mean that all reconstructable hits had been found by CATF!

Definition at line 200 of file TrackFinderVXDAnalizerModule.h.

◆ m_countedContaminatedRecoveries

unsigned int m_countedContaminatedRecoveries = 0
protected

counts number of tracks, where foreign hits werew attached but its purity was above the threshold.

Definition at line 203 of file TrackFinderVXDAnalizerModule.h.

◆ m_countedDoubleEntries

unsigned int m_countedDoubleEntries = 0
protected

if a TC was found more than once with good (contaminated or clean ones) caTCs, it will be counted to find out how many of the ghost tcs are in fact good tcs but not combined to one tc.

Definition at line 212 of file TrackFinderVXDAnalizerModule.h.

◆ m_countedGhosts

unsigned int m_countedGhosts = 0
protected

counts number of tracks, where a dominating TC was found, but the purity did not reach the threshold.

Definition at line 209 of file TrackFinderVXDAnalizerModule.h.

◆ m_countedLostRef

unsigned int m_countedLostRef = 0
protected

counts number of Lost reference tcs.

Definition at line 218 of file TrackFinderVXDAnalizerModule.h.

◆ m_countedLostTest

unsigned int m_countedLostTest = 0
protected

counts number of Lost test tcs.

Definition at line 215 of file TrackFinderVXDAnalizerModule.h.

◆ m_countedPerfectRecoveries

unsigned int m_countedPerfectRecoveries = 0
protected

counts number of tracks, where no foreign hits were attached ('clean') AND all hits of the mcTC were reconstructed.

Definition at line 197 of file TrackFinderVXDAnalizerModule.h.

◆ m_countedReferenceClones

unsigned int m_countedReferenceClones = 0
protected

counts number reference TCs which were marked as clones.

Definition at line 221 of file TrackFinderVXDAnalizerModule.h.

◆ m_countedTCsTooShort

unsigned int m_countedTCsTooShort = 0
protected

counts number of tracks, which did not have enough hits at all.

Definition at line 206 of file TrackFinderVXDAnalizerModule.h.

◆ m_countReconstructedTCs

unsigned int m_countReconstructedTCs = 0
protected

counts number of reconstructed TCs.

Definition at line 176 of file TrackFinderVXDAnalizerModule.h.

◆ m_description

std::string m_description
privateinherited

The description of the module.

Definition at line 511 of file Module.h.

◆ m_eventCounter

unsigned int m_eventCounter = 0
protected

knows current event number.

Definition at line 185 of file TrackFinderVXDAnalizerModule.h.

◆ m_hasReturnValue

bool m_hasReturnValue
privateinherited

True, if the return value is set.

Definition at line 518 of file Module.h.

◆ m_logConfig

LogConfig m_logConfig
privateinherited

The log system configuration of the module.

Definition at line 514 of file Module.h.

◆ m_lostGFTCs

unsigned int m_lostGFTCs = 0
protected

counts number of TCs found by MCTF but lost by VXDTF, they are stored for external tests in storaArray with name m_PARAMlostTCname.

Definition at line 182 of file TrackFinderVXDAnalizerModule.h.

◆ m_lostTCs

StoreArray<SpacePointTrackCand> m_lostTCs
protected

StoreArray for lost track candidates.

Definition at line 94 of file TrackFinderVXDAnalizerModule.h.

◆ m_mcTrackCounter

unsigned int m_mcTrackCounter = 0
protected

counts number of tracks reconstructed by the mcTrackFinder.

Definition at line 188 of file TrackFinderVXDAnalizerModule.h.

◆ m_mcTrackVectorCounter

unsigned int m_mcTrackVectorCounter = 0
protected

another counter of mcTCs, consideres size of datastores containing mcTCs.

Definition at line 227 of file TrackFinderVXDAnalizerModule.h.

◆ m_moduleParamList

ModuleParamList m_moduleParamList
privateinherited

List storing and managing all parameter of the module.

Definition at line 516 of file Module.h.

◆ m_name

std::string m_name
privateinherited

The name of the module, saved as a string (user-modifiable)

Definition at line 508 of file Module.h.

◆ m_nCaPXDHits

unsigned int m_nCaPXDHits = 0
protected

counts total number of pxdHits added by caTF.

Definition at line 236 of file TrackFinderVXDAnalizerModule.h.

◆ m_nCaSVDHits

unsigned int m_nCaSVDHits = 0
protected

counts total number of svdHits added by caTF.

Definition at line 239 of file TrackFinderVXDAnalizerModule.h.

◆ m_nMcPXDHits

unsigned int m_nMcPXDHits = 0
protected

counts total number of pxdHits added by mcTF.

Definition at line 230 of file TrackFinderVXDAnalizerModule.h.

◆ m_nMcSVDHits

unsigned int m_nMcSVDHits = 0
protected

counts total number of svdHits added by mcTF.

Definition at line 233 of file TrackFinderVXDAnalizerModule.h.

◆ m_package

std::string m_package
privateinherited

Package this module is found in (may be empty).

Definition at line 510 of file Module.h.

◆ m_PARAMacceptedTCname

std::string m_PARAMacceptedTCname
protected

the name of the trackCandidateCollection of successfully reconstructed track candidates determined by the TFAnalizer

Definition at line 148 of file TrackFinderVXDAnalizerModule.h.

◆ m_PARAMdoEventSummary

bool m_PARAMdoEventSummary
protected

if true, for each event a summary will be given (WARNING produces a lot of output!

Definition at line 170 of file TrackFinderVXDAnalizerModule.h.

◆ m_PARAMignoreDeadTCs

bool m_PARAMignoreDeadTCs
protected

if true, test-tc whose activation-state is set to false are skipped for analysis.

Definition at line 167 of file TrackFinderVXDAnalizerModule.h.

◆ m_PARAMlostTCname

std::string m_PARAMlostTCname
protected

the name of the trackCandidateCollection of lost track candidates determined by the TFAnalizer

Definition at line 151 of file TrackFinderVXDAnalizerModule.h.

◆ m_PARAMminNDFThreshold

unsigned int m_PARAMminNDFThreshold
protected

defines how many measurements (numbers of degrees of freedom) the TC must have to be accepted as reconstructed.

Standard is 5, values lower than 5 wouldn't make sense because of minimal info needed for track parameters

Definition at line 164 of file TrackFinderVXDAnalizerModule.h.

◆ m_PARAMorigin

std::vector<double> m_PARAMorigin
protected

only allowed size: 3.

stores coordinates of the origin used

Definition at line 136 of file TrackFinderVXDAnalizerModule.h.

◆ m_PARAMprintData

std::string m_PARAMprintData
protected

depending on what value you set it, it will print data like momentum residuals or any other interesting info during endrun... (currently not in use).

Definition at line 103 of file TrackFinderVXDAnalizerModule.h.

◆ m_PARAMpurityThreshold

double m_PARAMpurityThreshold
protected

choose value to filter TCs found by VXDTF.

TCs having purities lower than this value won't be marked as reconstructed (value 0-1). e.g. having a TC with 4 hits, 1 foreign, 3 good ones. would mean 0.75, a m_PARAMpurityThresholdThreshold with 0.7 would mark the track as 'reconstructed', a threshold of 0.8 would neglect this TC

Definition at line 159 of file TrackFinderVXDAnalizerModule.h.

◆ m_PARAMreferenceTCname

std::string m_PARAMreferenceTCname
protected

the name of the storeArray container provided by the reference TF (has to be set manually there and here)

Definition at line 142 of file TrackFinderVXDAnalizerModule.h.

◆ m_PARAMrootFileName

std::vector<std::string> m_PARAMrootFileName
protected

only two entries accepted, first one is the root filename, second one is 'RECREATE' or 'UPDATE' which is the write mode for the root file, parameter is used

Definition at line 133 of file TrackFinderVXDAnalizerModule.h.

◆ m_PARAMtestTCname

std::string m_PARAMtestTCname
protected

the name of the storeArray container provided by the TF to be evaluated (has to be set manually there and here)

Definition at line 145 of file TrackFinderVXDAnalizerModule.h.

◆ m_PARAMtrackedParametersDouble

std::vector< std::vector<std::vector<std::string> > > m_PARAMtrackedParametersDouble
protected

set here all parameters to be tracked which use an algorithm storing one double per tc.

Accepts a vector of vector of vector of strings of entries. Sample usage in steering file: param('trackedParametersDouble', [ [ ["Perfect"], ["AnalyzingAlgorithmValuePX", "AnalyzingAlgorithmResidualP"] ] ]) first innermost vector storest the TCType to be tracked, second the algorithms which shall be applied on that tcType

Definition at line 111 of file TrackFinderVXDAnalizerModule.h.

◆ m_PARAMtrackedParametersInt

std::vector< std::vector<std::vector<std::string> > > m_PARAMtrackedParametersInt
protected

set here all parameters to be tracked which use an algorithm storing one int per tc.

Accepts a vector of vector of vector of strings of entries. Sample usage in steering file: param('trackedParametersDouble', [ [ ["Contaminated"], ["AnalyzingAlgorithmLostUClusters", "AnalyzingAlgorithmLostVClusters"] ] ]) first innermost vector storest the TCType to be tracked, second the algorithms which shall be applied on that tcType

Definition at line 119 of file TrackFinderVXDAnalizerModule.h.

◆ m_PARAMtrackedParametersVecDouble

std::vector< std::vector<std::vector<std::string> > > m_PARAMtrackedParametersVecDouble
protected

set here all parameters to be tracked which use an algorithm storing one vector< double> per tc.

Accepts a vector of vector of vector of strings of entries. Sample usage in steering file: param('trackedParametersDouble', [ [ ["Clean"], ["AnalyzingAlgorithmLostUEDep", "AnalyzingAlgorithmLostVEDep"] ] ]) first innermost vector storest the TCType to be tracked, second the algorithms which shall be applied on that tcType

Definition at line 127 of file TrackFinderVXDAnalizerModule.h.

◆ m_PARAMuseMCDataForValues

bool m_PARAMuseMCDataForValues
protected

if true, for testTC the values of attached refTC will be stored instead of own values.

  • why are there values of the refTC stored? we want to know the real data, not the guesses of the reconstructed data. Deviations of reference values to guesses of the reconstructed data will be stored in resiudals anyway.

Definition at line 139 of file TrackFinderVXDAnalizerModule.h.

◆ m_PARAMwriteToRoot

bool m_PARAMwriteToRoot
protected

if true, analysis data is stored to root file with file name chosen by 'rootFileName'

Definition at line 130 of file TrackFinderVXDAnalizerModule.h.

◆ m_propertyFlags

unsigned int m_propertyFlags
privateinherited

The properties of the module as bitwise or (with |) of EModulePropFlags.

Definition at line 512 of file Module.h.

◆ m_referenceTCs

StoreArray<SpacePointTrackCand> m_referenceTCs
protected

StoreArray for the reference TCs provided by a reference TF (like trackFinderMCTruth).

Definition at line 85 of file TrackFinderVXDAnalizerModule.h.

◆ m_returnValue

int m_returnValue
privateinherited

The return value.

Definition at line 519 of file Module.h.

◆ m_rootParameterTracker

RootParameterTracker m_rootParameterTracker
protected

takes care of collecting data and storing it to root branches

Definition at line 97 of file TrackFinderVXDAnalizerModule.h.

◆ m_testTCs

StoreArray<SpacePointTrackCand> m_testTCs
protected

StoreArray for the TCs provided by a TF to be tested (like VXDTF).

Definition at line 88 of file TrackFinderVXDAnalizerModule.h.

◆ m_totalRealHits

unsigned int m_totalRealHits = 0
protected

total number of hits (clusters/2) attached to mcTCs (therefore total number of real hits).

Definition at line 191 of file TrackFinderVXDAnalizerModule.h.

◆ m_type

std::string m_type
privateinherited

The type of the module, saved as a string.

Definition at line 509 of file Module.h.

◆ m_wrongChargeSignCounter

unsigned int m_wrongChargeSignCounter = 0
protected

counts number of times, where assigned caTC guessed wrong sign of charge.

Definition at line 224 of file TrackFinderVXDAnalizerModule.h.


The documentation for this class was generated from the following files: