![]() |
Belle II Software release-09-00-03
|
Findlet for combining CDC tracks with SVD tracks. More...
#include <CKFToSVDSeedFindlet.h>


Public Types | |
| using | IOTypes = std::tuple< AIOTypes... > |
| Types that should be served to apply on invokation. | |
| using | IOVectors = std::tuple< std::vector< AIOTypes >... > |
| Vector types that should be served to apply on invokation. | |
Public Member Functions | |
| CKFToSVDSeedFindlet () | |
| Constructor, for setting module description and parameters. | |
| ~CKFToSVDSeedFindlet () | |
| Default desctructor. | |
| void | exposeParameters (ModuleParamList *moduleParamList, const std::string &prefix) override |
| Expose the parameters (also of the sub findlets). | |
| void | apply () override |
| Do the track merging. | |
| void | beginEvent () override |
| Clear the object pools. | |
| virtual std::string | getDescription () |
| Brief description of the purpose of the concret findlet. | |
| virtual void | apply (ToVector< AIOTypes > &... ioVectors)=0 |
| Main function executing the algorithm. | |
| void | initialize () override |
| Receive and dispatch signal before the start of the event processing. | |
| void | beginRun () override |
| Receive and dispatch signal for the beginning of a new run. | |
| void | endRun () override |
| Receive and dispatch signal for the end of the run. | |
| void | terminate () override |
| Receive and dispatch Signal for termination of the event processing. | |
Protected Types | |
| using | ToVector = typename ToVectorImpl< T >::Type |
| Short hand for ToRangeImpl. | |
Protected Member Functions | |
| void | addProcessingSignalListener (ProcessingSignalListener *psl) |
| Register a processing signal listener to be notified. | |
| int | getNProcessingSignalListener () |
| Get the number of currently registered listeners. | |
Private Types | |
| using | Super = TrackFindingCDC::Findlet<> |
| Parent class. | |
Private Attributes | |
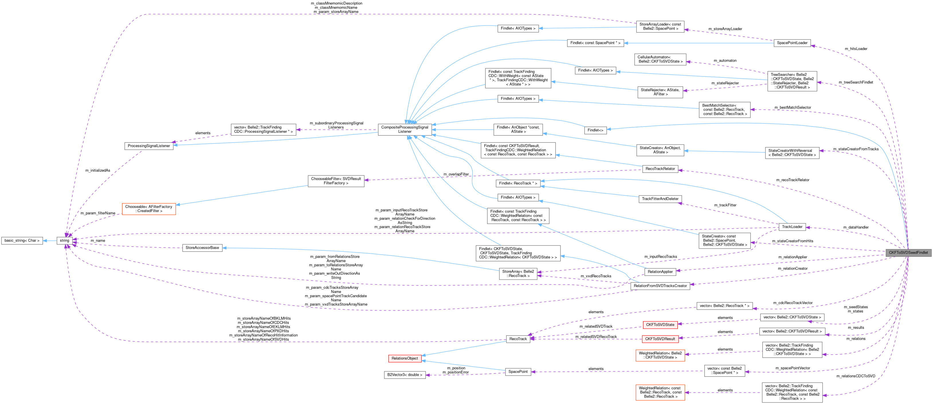
| unsigned int | m_param_minimalHitRequirement = 2 |
| Minimal hit requirement for the results (counted in number of space points) | |
| TrackLoader | m_dataHandler |
| Findlet for retrieving the cdc tracks and writing the result out. | |
| SpacePointLoader | m_hitsLoader |
| Findlet for loading the space points. | |
| StateCreatorWithReversal< CKFToSVDState > | m_stateCreatorFromTracks |
| Findlet for creating states out of tracks. | |
| StateCreator< const SpacePoint, CKFToSVDState > | m_stateCreatorFromHits |
| Findlet for creating states out of hits. | |
| RelationFromSVDTracksCreator | m_relationCreator |
| Relation Creator. | |
| TreeSearcher< CKFToSVDState, SVDStateRejecter, CKFToSVDResult > | m_treeSearchFindlet |
| Findlet doing the main work: the tree finding. | |
| RecoTrackRelator | m_recoTrackRelator |
| Findlet transforming the hit results to track relations. | |
| TrackFindingCDC::BestMatchSelector< const RecoTrack, const RecoTrack > | m_bestMatchSelector |
| Greedy filter for the relations between SVD and CDC Reco Tracks. | |
| RelationApplier | m_relationApplier |
| Copy the result relations to the store array. | |
| std::vector< RecoTrack * > | m_cdcRecoTrackVector |
| Pointers to the CDC Reco tracks as a vector. | |
| std::vector< const SpacePoint * > | m_spacePointVector |
| Pointers to the (const) SpacePoints as a vector. | |
| std::vector< CKFToSVDState > | m_seedStates |
| States for the tracks. | |
| std::vector< CKFToSVDState > | m_states |
| States for the hits. | |
| std::vector< TrackFindingCDC::WeightedRelation< CKFToSVDState > > | m_relations |
| Relations between states. | |
| std::vector< CKFToSVDResult > | m_results |
| Vector for storing the results. | |
| std::vector< TrackFindingCDC::WeightedRelation< const RecoTrack, const RecoTrack > > | m_relationsCDCToSVD |
| Relations between CDC tracks and SVD tracks. | |
| std::vector< ProcessingSignalListener * > | m_subordinaryProcessingSignalListeners |
| References to subordinary signal processing listener contained in this findlet. | |
| bool | m_initialized = false |
| Flag to keep track whether initialization happend before. | |
| bool | m_terminated = false |
| Flag to keep track whether termination happend before. | |
| std::string | m_initializedAs |
| Name of the type during initialisation. | |
Findlet for combining CDC tracks with SVD tracks.
The idea is to use every fitted CDC track, extrapolate it to every SVD track and extrapolate/Kalman fit it with every hit of the track.
Then, a filter is applied to every CDC-SVD combination and the combinations are resolved using this filter information.
This module does only output relations - the combination has to be done afterwards.
Definition at line 47 of file CKFToSVDSeedFindlet.h.
|
inherited |
|
inherited |
|
private |
Parent class.
Definition at line 49 of file CKFToSVDSeedFindlet.h.
|
protectedinherited |
Constructor, for setting module description and parameters.
Definition at line 25 of file CKFToSVDSeedFindlet.cc.
|
protectedinherited |
Register a processing signal listener to be notified.
Definition at line 55 of file CompositeProcessingSignalListener.cc.
|
override |
Do the track merging.
Definition at line 83 of file CKFToSVDSeedFindlet.cc.
|
overridevirtual |
Clear the object pools.
Reimplemented from ProcessingSignalListener.
Definition at line 67 of file CKFToSVDSeedFindlet.cc.
|
overridevirtualinherited |
Receive and dispatch signal for the beginning of a new run.
Reimplemented from ProcessingSignalListener.
Reimplemented in LayerRelationFilter< AFilter >, FourHitFilter, QualityIndicatorFilter, ThreeHitFilter, TwoHitVirtualIPFilter, TwoHitVirtualIPQIFilter, RecoTrackStorer, ROIFinder, SpacePointLoaderAndPreparer, and TrackCandidateResultRefiner.
Definition at line 23 of file CompositeProcessingSignalListener.cc.
|
overridevirtualinherited |
Receive and dispatch signal for the end of the run.
Reimplemented from ProcessingSignalListener.
Definition at line 39 of file CompositeProcessingSignalListener.cc.
|
overridevirtual |
Expose the parameters (also of the sub findlets).
Reimplemented from Findlet<>.
Definition at line 38 of file CKFToSVDSeedFindlet.cc.
|
inlinevirtualinherited |
Brief description of the purpose of the concret findlet.
Reimplemented in CosmicsTrackMergerFindlet, TrackFinderCosmics, TrackFinder, TrackFinderAutomaton, and FindletStoreArrayInput< TWrappedFindlet >.
Definition at line 60 of file Findlet.h.
|
protectedinherited |
Get the number of currently registered listeners.
Definition at line 60 of file CompositeProcessingSignalListener.cc.
|
overridevirtualinherited |
Receive and dispatch signal before the start of the event processing.
Reimplemented from ProcessingSignalListener.
Reimplemented in UnionVarSet< AObject >, UnionVarSet< Object >, VariadicUnionVarSet< AVarSets >, ResultStorer< Belle2::CKFToPXDResult >, ResultStorer< Belle2::CKFToSVDResult >, BaseEventTimeExtractor< RecoTrack * >, BaseEventTimeExtractor< TrackFindingCDC::CDCWireHit & >, StereoHitTrackQuadTreeMatcher< Belle2::TrackFindingCDC::HyperHough >, StereoHitTrackQuadTreeMatcher< Belle2::TrackFindingCDC::QuadraticLegendre >, StereoHitTrackQuadTreeMatcher< Belle2::TrackFindingCDC::Z0TanLambdaLegendre >, OnVarSet< Filter< ATruthVarSet::Object > >, OnVarSet< Filter< AVarSet::Object > >, OnVarSet< BaseFacetFilter >, OnVarSet< BaseFacetRelationFilter >, OnVarSet< BaseAxialSegmentPairFilter >, OnVarSet< BaseSegmentRelationFilter >, OnVarSet< BaseTrackRelationFilter >, OnVarSet< BaseSegmentPairRelationFilter >, MCSymmetric< BaseAxialSegmentPairFilter >, MCSymmetric< BaseFacetFilter >, MCSymmetric< BaseFacetRelationFilter >, MCSymmetric< BaseSegmentPairFilter >, MCSymmetric< BaseSegmentPairRelationFilter >, MCSymmetric< BaseSegmentRelationFilter >, MCSymmetric< BaseSegmentTripleFilter >, MCSymmetric< BaseSegmentTripleRelationFilter >, MCSymmetric< BaseTrackRelationFilter >, StoreArrayLoader< const Belle2::SpacePoint >, StoreArrayLoader< DataStoreInputTypeRefType >, StoreVectorSwapper< Belle2::TrackFindingCDC::CDCFacet >, StoreVectorSwapper< Belle2::TrackFindingCDC::CDCWireHit, true >, StoreVectorSwapper< Belle2::TrackFindingCDC::CDCSegment2D >, StoreVectorSwapper< Belle2::TrackFindingCDC::CDCTrack >, StoreVectorSwapper< Belle2::TrackFindingCDC::CDCSegmentPair >, StoreVectorSwapper< Belle2::TrackFindingCDC::CDCSegmentTriple >, RelationVarSet< ABaseVarSet >, QualityIndicatorFilter, TwoHitVirtualIPQIFilter, MultiHoughSpaceFastInterceptFinder, RawTrackCandCleaner< AHit >, RawTrackCandCleaner< Belle2::vxdHoughTracking::VXDHoughState >, RecoTrackStorer, ROIFinder, SingleHoughSpaceFastInterceptFinder, SpacePointLoaderAndPreparer, TrackCandidateOverlapResolver, and TrackCandidateResultRefiner.
Definition at line 15 of file CompositeProcessingSignalListener.cc.
|
overridevirtualinherited |
Receive and dispatch Signal for termination of the event processing.
Reimplemented from ProcessingSignalListener.
Reimplemented in StereoHitTrackQuadTreeMatcher< Belle2::TrackFindingCDC::HyperHough >, StereoHitTrackQuadTreeMatcher< Belle2::TrackFindingCDC::QuadraticLegendre >, and StereoHitTrackQuadTreeMatcher< Belle2::TrackFindingCDC::Z0TanLambdaLegendre >.
Definition at line 47 of file CompositeProcessingSignalListener.cc.
|
private |
Greedy filter for the relations between SVD and CDC Reco Tracks.
Definition at line 88 of file CKFToSVDSeedFindlet.h.
|
private |
Pointers to the CDC Reco tracks as a vector.
Definition at line 94 of file CKFToSVDSeedFindlet.h.
|
private |
Findlet for retrieving the cdc tracks and writing the result out.
Definition at line 74 of file CKFToSVDSeedFindlet.h.
|
private |
Findlet for loading the space points.
Definition at line 76 of file CKFToSVDSeedFindlet.h.
|
privateinherited |
Flag to keep track whether initialization happend before.
Definition at line 52 of file ProcessingSignalListener.h.
|
privateinherited |
Name of the type during initialisation.
Definition at line 58 of file ProcessingSignalListener.h.
|
private |
Minimal hit requirement for the results (counted in number of space points)
Definition at line 70 of file CKFToSVDSeedFindlet.h.
|
private |
Findlet transforming the hit results to track relations.
Definition at line 86 of file CKFToSVDSeedFindlet.h.
|
private |
Copy the result relations to the store array.
Definition at line 90 of file CKFToSVDSeedFindlet.h.
|
private |
Relation Creator.
Definition at line 82 of file CKFToSVDSeedFindlet.h.
|
private |
Relations between states.
Definition at line 102 of file CKFToSVDSeedFindlet.h.
|
private |
Relations between CDC tracks and SVD tracks.
Definition at line 106 of file CKFToSVDSeedFindlet.h.
|
private |
Vector for storing the results.
Definition at line 104 of file CKFToSVDSeedFindlet.h.
|
private |
States for the tracks.
Definition at line 98 of file CKFToSVDSeedFindlet.h.
|
private |
Pointers to the (const) SpacePoints as a vector.
Definition at line 96 of file CKFToSVDSeedFindlet.h.
|
private |
Findlet for creating states out of hits.
Definition at line 80 of file CKFToSVDSeedFindlet.h.
|
private |
Findlet for creating states out of tracks.
Definition at line 78 of file CKFToSVDSeedFindlet.h.
|
private |
States for the hits.
Definition at line 100 of file CKFToSVDSeedFindlet.h.
|
privateinherited |
References to subordinary signal processing listener contained in this findlet.
Definition at line 52 of file CompositeProcessingSignalListener.h.
|
privateinherited |
Flag to keep track whether termination happend before.
Definition at line 55 of file ProcessingSignalListener.h.
|
private |
Findlet doing the main work: the tree finding.
Definition at line 84 of file CKFToSVDSeedFindlet.h.