![]() |
Belle II Software release-09-00-07
|
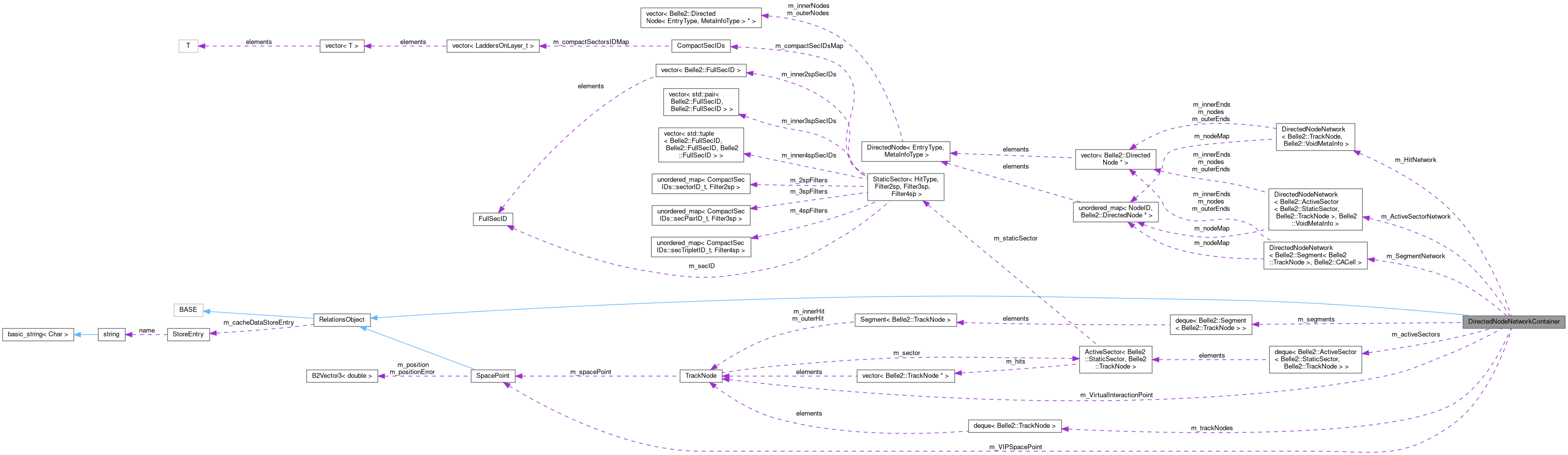
The Container stores the output produced by the SegmentNetworkProducerModule. More...
#include <DirectedNodeNetworkContainer.h>


Public Types | |
| using | StaticSectorType = VXDTFFilters< SpacePoint >::staticSector_t |
| To improve readability of the code, here the definition of the static sector type. | |
Public Member Functions | |
| DirectedNodeNetworkContainer () | |
| Standard constructor. | |
| ~DirectedNodeNetworkContainer () | |
| Destructor. | |
| DirectedNodeNetwork< Belle2::ActiveSector< StaticSectorType, Belle2::TrackNode >, Belle2::VoidMetaInfo > & | accessActiveSectorNetwork () |
| ************************* PUBLIC MEMBER FUNCTIONS ************************* | |
| std::deque< Belle2::ActiveSector< StaticSectorType, Belle2::TrackNode > > & | accessActiveSectors () |
| Returns reference to the actual ActiveSectors stored in this container, intended for read and write access. | |
| std::deque< Belle2::TrackNode > & | accessTrackNodes () |
| Returns reference to the actual trackNodes stored in this container, intended for read and write access. | |
| DirectedNodeNetwork< Belle2::TrackNode, Belle2::VoidMetaInfo > & | accessHitNetwork () |
| Returns reference to the HitNetwork stored in this container, intended for read and write access. | |
| DirectedNodeNetwork< Belle2::Segment< Belle2::TrackNode >, Belle2::CACell > & | accessSegmentNetwork () |
| Returns reference to the SegmentNetwork stored in this container, intended for read and write access. | |
| std::deque< Belle2::Segment< Belle2::TrackNode > > & | accessSegments () |
| Returns reference to the actual segments stored in this container, intended for read and write access. | |
| int | sizeActiveSectors () |
| Returns number of activeSectors found. | |
| int | sizeTrackNodes () |
| Returns number of trackNodes found. | |
| int | sizeSegments () |
| Returns number of segments found. | |
| int | get_trackNodesCollected () |
| Returns number of trackNodes collected. | |
| int | get_activeSectorConnections () |
| Returns number of activeSectors connections made. | |
| int | get_trackNodeConnections () |
| Returns number of trackNodes connections made. | |
| int | get_segmentConnections () |
| Returns number of segments connections made. | |
| int | get_activeSectorAddedConnections () |
| Returns number of added activeSectors connections made. | |
| int | get_trackNodeAddedConnections () |
| Returns number of added trackNodes connections made. | |
| int | get_segmentAddedConnections () |
| Returns number of added segments connections made. | |
| int | get_collectedPaths () |
| Returns number of paths found. | |
| void | set_trackNodesCollected (int in) |
| Sets number of trackNodes collected. | |
| void | set_activeSectorConnections (int in) |
| Sets number of activeSectors connections made. | |
| void | set_trackNodeConnections (int in) |
| Sets number of trackNodes connections made. | |
| void | set_segmentConnections (int in) |
| Sets number of segments connections made. | |
| void | set_activeSectorAddedConnections (int in) |
| Sets number of added activeSectors connections made. | |
| void | set_trackNodeAddedConnections (int in) |
| Sets number of added trackNodes connections made. | |
| void | set_segmentAddedConnections (int in) |
| Sets number of added segments connections made. | |
| void | set_collectedPaths (int in) |
| Sets number of paths found. | |
| void | clear () |
| Clear directed node network container Called to clear the directed node network container if the segment network size grows to large. | |
| void | setVirtualInteractionPoint (B2Vector3D &pos, B2Vector3D &posError) |
| Passes parameters for creating a virtual interaction point. | |
| Belle2::TrackNode * | getVirtualInteractionPoint () |
| Returns reference to the Virtual interactionPoint stored here. | |
| void | addRelationTo (const RelationsInterface< BASE > *object, float weight=1.0, const std::string &namedRelation="") const |
| Add a relation from this object to another object (with caching). | |
| void | addRelationTo (const TObject *object, float weight=1.0, const std::string &namedRelation="") const |
| Add a relation from this object to another object (no caching, can be quite slow). | |
| void | copyRelations (const RelationsInterface< BASE > *sourceObj) |
| Copies all relations of sourceObj (pointing from or to sourceObj) to this object (including weights). | |
| template<class TO > | |
| RelationVector< TO > | getRelationsTo (const std::string &name="", const std::string &namedRelation="") const |
| Get the relations that point from this object to another store array. | |
| template<class FROM > | |
| RelationVector< FROM > | getRelationsFrom (const std::string &name="", const std::string &namedRelation="") const |
| Get the relations that point from another store array to this object. | |
| template<class T > | |
| RelationVector< T > | getRelationsWith (const std::string &name="", const std::string &namedRelation="") const |
| Get the relations between this object and another store array. | |
| template<class TO > | |
| TO * | getRelatedTo (const std::string &name="", const std::string &namedRelation="") const |
| Get the object to which this object has a relation. | |
| template<class FROM > | |
| FROM * | getRelatedFrom (const std::string &name="", const std::string &namedRelation="") const |
| Get the object from which this object has a relation. | |
| template<class T > | |
| T * | getRelated (const std::string &name="", const std::string &namedRelation="") const |
| Get the object to or from which this object has a relation. | |
| template<class TO > | |
| std::pair< TO *, float > | getRelatedToWithWeight (const std::string &name="", const std::string &namedRelation="") const |
| Get first related object & weight of relation pointing to an array. | |
| template<class FROM > | |
| std::pair< FROM *, float > | getRelatedFromWithWeight (const std::string &name="", const std::string &namedRelation="") const |
| Get first related object & weight of relation pointing from an array. | |
| template<class T > | |
| std::pair< T *, float > | getRelatedWithWeight (const std::string &name="", const std::string &namedRelation="") const |
| Get first related object & weight of relation pointing from/to an array. | |
| virtual std::string | getName () const |
| Return a short name that describes this object, e.g. | |
| virtual std::string | getInfoHTML () const |
| Return a short summary of this object's contents in HTML format. | |
| std::string | getInfo () const |
| Return a short summary of this object's contents in raw text format. | |
| std::string | getArrayName () const |
| Get name of array this object is stored in, or "" if not found. | |
| int | getArrayIndex () const |
| Returns this object's array index (in StoreArray), or -1 if not found. | |
Protected Member Functions | |
| TClonesArray * | getArrayPointer () const |
| Returns the pointer to the raw DataStore array holding this object (protected since these arrays are easy to misuse). | |
Protected Attributes | |
| int | m_trackNodesCollected = 0 |
| Number of trackNodes collected. | |
| int | m_activeSectorConnections = 0 |
| Number of activeSectors connections made. | |
| int | m_trackNodeConnections = 0 |
| Number of trackNodes connections made. | |
| int | m_segmentConnections = 0 |
| Number of segments connections made. | |
| int | m_activeSectorAddedConnections = 0 |
| Number of added activeSectors connections made. | |
| int | m_trackNodeAddedConnections = 0 |
| Number of added trackNodes connections made. | |
| int | m_segmentAddedConnections = 0 |
| Number of added segments connections made. | |
| int | m_collectedPaths = 0 |
| Number of paths found. | |
| DirectedNodeNetwork< ActiveSector< StaticSectorType, TrackNode >, Belle2::VoidMetaInfo > | m_ActiveSectorNetwork |
| ************************* DATA MEMBERS ************************* | |
| std::deque< ActiveSector< StaticSectorType, TrackNode > > | m_activeSectors |
| Stores the actual ActiveSectors, since the ActiveSectorNetwork does only keep references. | |
| DirectedNodeNetwork< TrackNode, Belle2::VoidMetaInfo > | m_HitNetwork |
| Stores the full network of TrackNode< SpaacePoint>, which were accepted by activated two-hit-filters of the assigned sectorMap. | |
| std::deque< TrackNode > | m_trackNodes |
| Stores the actual trackNodes, since the SegmentNetwork does only keep references. | |
| DirectedNodeNetwork< Segment< TrackNode >, Belle2::CACell > | m_SegmentNetwork |
| Stores the full network of Segments, which were accepted by activated three-hit-filters of the assigned sectorMap. | |
| std::deque< Segment< TrackNode > > | m_segments |
| Stores the actual Segments, since the SegmentNetwork does only keep references. | |
| Belle2::TrackNode * | m_VirtualInteractionPoint |
| Stores a SpacePoint representing the virtual interaction point if set, nullptr if not. | |
| SpacePoint * | m_VIPSpacePoint |
| Stores the SpacePoint needed for the virtual IP. | |
Private Member Functions | |
| ClassDef (DirectedNodeNetworkContainer, 0) | |
| This class does not need a streamer as it is not supposed to be stored. | |
Private Attributes | |
| DataStore::StoreEntry * | m_cacheDataStoreEntry |
| Cache of the data store entry to which this object belongs. | |
| int | m_cacheArrayIndex |
| Cache of the index in the TClonesArray to which this object belongs. | |
The Container stores the output produced by the SegmentNetworkProducerModule.
Is coupled to an assigned static sectorMap, which influences the structure of the DirectedNodeNetworks stored in this container. Is intended to be filled event-wise and not to be stored in root-files.
WARNING: all data members which are followed by "//!" will not be streamed by root (so no I/O for them)
TODO: create constructor for vIPs in SpacePoint. What about activeSectors for vIP? -> solution dependent of treatment in static sectorMap.
Definition at line 40 of file DirectedNodeNetworkContainer.h.
| using StaticSectorType = VXDTFFilters<SpacePoint>::staticSector_t |
To improve readability of the code, here the definition of the static sector type.
Definition at line 43 of file DirectedNodeNetworkContainer.h.
|
inline |
Standard constructor.
Definition at line 47 of file DirectedNodeNetworkContainer.h.
|
inline |
|
inline |
************************* PUBLIC MEMBER FUNCTIONS *************************
Getters Returns reference to the ActiveSectorNetwork stored in this container, intended for read and write access
Definition at line 67 of file DirectedNodeNetworkContainer.h.
|
inline |
Returns reference to the actual ActiveSectors stored in this container, intended for read and write access.
Definition at line 70 of file DirectedNodeNetworkContainer.h.
|
inline |
Returns reference to the HitNetwork stored in this container, intended for read and write access.
Definition at line 76 of file DirectedNodeNetworkContainer.h.
|
inline |
Returns reference to the SegmentNetwork stored in this container, intended for read and write access.
Definition at line 79 of file DirectedNodeNetworkContainer.h.
|
inline |
Returns reference to the actual segments stored in this container, intended for read and write access.
Definition at line 82 of file DirectedNodeNetworkContainer.h.
|
inline |
Returns reference to the actual trackNodes stored in this container, intended for read and write access.
Definition at line 73 of file DirectedNodeNetworkContainer.h.
|
inlineinherited |
Add a relation from this object to another object (with caching).
| object | The object to which the relation should point. |
| weight | The weight of the relation. |
| namedRelation | Additional name for the relation, or "" for the default naming |
Definition at line 142 of file RelationsObject.h.
|
inlineinherited |
Add a relation from this object to another object (no caching, can be quite slow).
| object | The object to which the relation should point. |
| weight | The weight of the relation. |
| namedRelation | Additional name for the relation, or "" for the default naming |
Definition at line 155 of file RelationsObject.h.
|
private |
This class does not need a streamer as it is not supposed to be stored.
But for the base classes the streamer is needed for the case of parallel processing. For this reason the version is set to 0 which does actually this. It will not create the streamer for the data members of the DirectedNodeNetworkContainer itself but it still creates the streamers for the base classes. Just for reference: the previous class version was 10.
|
inline |
Clear directed node network container Called to clear the directed node network container if the segment network size grows to large.
This is necessary to prevent to following modules from processing events with a only partly filled network.
Definition at line 130 of file DirectedNodeNetworkContainer.h.
|
inlineinherited |
Copies all relations of sourceObj (pointing from or to sourceObj) to this object (including weights).
Useful if you want to make a complete copy of a StoreArray object to make modifications to it, but retain all information on linked objects.
Note: this only works if sourceObj inherits from the same base (e.g. RelationsObject), and only for related objects that also inherit from the same base.
Definition at line 170 of file RelationsObject.h.
|
inline |
Returns number of added activeSectors connections made.
Definition at line 101 of file DirectedNodeNetworkContainer.h.
|
inline |
Returns number of activeSectors connections made.
Definition at line 95 of file DirectedNodeNetworkContainer.h.
|
inline |
Returns number of paths found.
Definition at line 107 of file DirectedNodeNetworkContainer.h.
|
inline |
Returns number of added segments connections made.
Definition at line 105 of file DirectedNodeNetworkContainer.h.
|
inline |
Returns number of segments connections made.
Definition at line 99 of file DirectedNodeNetworkContainer.h.
|
inline |
Returns number of added trackNodes connections made.
Definition at line 103 of file DirectedNodeNetworkContainer.h.
|
inline |
Returns number of trackNodes connections made.
Definition at line 97 of file DirectedNodeNetworkContainer.h.
|
inline |
Returns number of trackNodes collected.
Definition at line 93 of file DirectedNodeNetworkContainer.h.
|
inlineinherited |
Returns this object's array index (in StoreArray), or -1 if not found.
Definition at line 385 of file RelationsObject.h.
|
inlineinherited |
Get name of array this object is stored in, or "" if not found.
Definition at line 377 of file RelationsObject.h.
|
inlineprotectedinherited |
Returns the pointer to the raw DataStore array holding this object (protected since these arrays are easy to misuse).
Definition at line 418 of file RelationsObject.h.
|
inlineinherited |
Return a short summary of this object's contents in raw text format.
Returns the contents of getInfoHTML() while translating line-breaks etc.
Definition at line 370 of file RelationsObject.h.
|
inlinevirtualinherited |
Return a short summary of this object's contents in HTML format.
Reimplement this in your own class to provide useful output for display or debugging purposes. For example, you might do something like:
Reimplemented in Particle, Cluster, MCParticle, PIDLikelihood, SoftwareTriggerResult, Track, TrackFitResult, TRGSummary, and RecoTrack.
Definition at line 362 of file RelationsObject.h.
|
inlinevirtualinherited |
Return a short name that describes this object, e.g.
pi+ for an MCParticle.
Reimplemented in Particle, MCParticle, and SpacePoint.
Definition at line 344 of file RelationsObject.h.
|
inlineinherited |
Get the object to or from which this object has a relation.
| T | The class of objects to or from which the relation points. |
| name | The name of the store array to or from which the relation points. If empty the default store array name for class T will be used. If the special name "ALL" is given all store arrays containing objects of type T are considered. |
| namedRelation | Additional name for the relation, or "" for the default naming |
Definition at line 278 of file RelationsObject.h.
|
inlineinherited |
Get the object from which this object has a relation.
| FROM | The class of objects from which the relation points. |
| name | The name of the store array from which the relation points. If empty the default store array name for class FROM will be used. If the special name "ALL" is given all store arrays containing objects of type FROM are considered. |
| namedRelation | Additional name for the relation, or "" for the default naming |
Definition at line 263 of file RelationsObject.h.
|
inlineinherited |
Get first related object & weight of relation pointing from an array.
| FROM | The class of objects from which the relation points. |
| name | The name of the store array from which the relation points. If empty the default store array name for class FROM will be used. If the special name "ALL" is given all store arrays containing objects of type FROM are considered. |
| namedRelation | Additional name for the relation, or "" for the default naming |
Definition at line 314 of file RelationsObject.h.
|
inlineinherited |
Get the object to which this object has a relation.
| TO | The class of objects to which the relation points. |
| name | The name of the store array to which the relation points. If empty the default store array name for class TO will be used. If the special name "ALL" is given all store arrays containing objects of type TO are considered. |
| namedRelation | Additional name for the relation, or "" for the default naming |
Definition at line 248 of file RelationsObject.h.
|
inlineinherited |
Get first related object & weight of relation pointing to an array.
| TO | The class of objects to which the relation points. |
| name | The name of the store array to which the relation points. If empty the default store array name for class TO will be used. If the special name "ALL" is given all store arrays containing objects of type TO are considered. |
| namedRelation | Additional name for the relation, or "" for the default naming |
Definition at line 297 of file RelationsObject.h.
|
inlineinherited |
Get first related object & weight of relation pointing from/to an array.
| T | The class of objects to or from which the relation points. |
| name | The name of the store array to or from which the relation points. If empty the default store array name for class T will be used. If the special name "ALL" is given all store arrays containing objects of type T are considered. |
| namedRelation | Additional name for the relation, or "" for the default naming |
Definition at line 331 of file RelationsObject.h.
|
inlineinherited |
Get the relations that point from another store array to this object.
| FROM | The class of objects from which the relations point. |
| name | The name of the store array from which the relations point. If empty the default store array name for class FROM will be used. If the special name "ALL" is given all store arrays containing objects of type FROM are considered. |
| namedRelation | Additional name for the relation, or "" for the default naming |
Definition at line 212 of file RelationsObject.h.
|
inlineinherited |
Get the relations that point from this object to another store array.
| TO | The class of objects to which the relations point. |
| name | The name of the store array to which the relations point. If empty the default store array name for class TO will be used. If the special name "ALL" is given all store arrays containing objects of type TO are considered. |
| namedRelation | Additional name for the relation, or "" for the default naming |
Definition at line 197 of file RelationsObject.h.
|
inlineinherited |
Get the relations between this object and another store array.
Relations in both directions are returned.
| T | The class of objects to or from which the relations point. |
| name | The name of the store array to or from which the relations point. If empty the default store array name for class T will be used. If the special name "ALL" is given all store arrays containing objects of type T are considered. |
| namedRelation | Additional name for the relation, or "" for the default naming |
Definition at line 230 of file RelationsObject.h.
|
inline |
Returns reference to the Virtual interactionPoint stored here.
Definition at line 143 of file DirectedNodeNetworkContainer.h.
|
inline |
Sets number of added activeSectors connections made.
Definition at line 118 of file DirectedNodeNetworkContainer.h.
|
inline |
Sets number of activeSectors connections made.
Definition at line 112 of file DirectedNodeNetworkContainer.h.
|
inline |
Sets number of paths found.
Definition at line 124 of file DirectedNodeNetworkContainer.h.
|
inline |
Sets number of added segments connections made.
Definition at line 122 of file DirectedNodeNetworkContainer.h.
|
inline |
Sets number of segments connections made.
Definition at line 116 of file DirectedNodeNetworkContainer.h.
|
inline |
Sets number of added trackNodes connections made.
Definition at line 120 of file DirectedNodeNetworkContainer.h.
|
inline |
Sets number of trackNodes connections made.
Definition at line 114 of file DirectedNodeNetworkContainer.h.
|
inline |
Sets number of trackNodes collected.
Definition at line 110 of file DirectedNodeNetworkContainer.h.
|
inline |
Passes parameters for creating a virtual interaction point.
Definition at line 136 of file DirectedNodeNetworkContainer.h.
|
inline |
Returns number of activeSectors found.
Definition at line 86 of file DirectedNodeNetworkContainer.h.
|
inline |
|
inline |
|
protected |
Number of added activeSectors connections made.
Definition at line 167 of file DirectedNodeNetworkContainer.h.
|
protected |
Number of activeSectors connections made.
Definition at line 161 of file DirectedNodeNetworkContainer.h.
|
protected |
************************* DATA MEMBERS *************************
Stores the full network of activeSectors, which contain hits in that event and have compatible Sectors with hits too
Definition at line 177 of file DirectedNodeNetworkContainer.h.
|
protected |
Stores the actual ActiveSectors, since the ActiveSectorNetwork does only keep references.
Definition at line 180 of file DirectedNodeNetworkContainer.h.
|
mutableprivateinherited |
Cache of the index in the TClonesArray to which this object belongs.
Definition at line 432 of file RelationsObject.h.
|
mutableprivateinherited |
Cache of the data store entry to which this object belongs.
Definition at line 429 of file RelationsObject.h.
|
protected |
Number of paths found.
Definition at line 173 of file DirectedNodeNetworkContainer.h.
|
protected |
Stores the full network of TrackNode< SpaacePoint>, which were accepted by activated two-hit-filters of the assigned sectorMap.
Definition at line 183 of file DirectedNodeNetworkContainer.h.
|
protected |
Number of added segments connections made.
Definition at line 171 of file DirectedNodeNetworkContainer.h.
|
protected |
Number of segments connections made.
Definition at line 165 of file DirectedNodeNetworkContainer.h.
|
protected |
Stores the full network of Segments, which were accepted by activated three-hit-filters of the assigned sectorMap.
Definition at line 189 of file DirectedNodeNetworkContainer.h.
Stores the actual Segments, since the SegmentNetwork does only keep references.
Definition at line 192 of file DirectedNodeNetworkContainer.h.
|
protected |
Number of added trackNodes connections made.
Definition at line 169 of file DirectedNodeNetworkContainer.h.
|
protected |
Number of trackNodes connections made.
Definition at line 163 of file DirectedNodeNetworkContainer.h.
|
protected |
Stores the actual trackNodes, since the SegmentNetwork does only keep references.
Definition at line 186 of file DirectedNodeNetworkContainer.h.
|
protected |
Number of trackNodes collected.
Definition at line 159 of file DirectedNodeNetworkContainer.h.
|
protected |
Stores the SpacePoint needed for the virtual IP.
Definition at line 198 of file DirectedNodeNetworkContainer.h.
|
protected |
Stores a SpacePoint representing the virtual interaction point if set, nullptr if not.
Definition at line 195 of file DirectedNodeNetworkContainer.h.