![]() |
Belle II Software release-09-00-07
|
A class to represent a CDC merger board. More...
#include <Merger.h>


Public Types | |
| enum | unitType { innerType = 0 , outerType = 1 , unknown = 999 } |
| enum of unitType More... | |
Public Member Functions | |
| TRGCDCMerger (const std::string &name, unitType type, const TRGClock &systemClock, const TRGClock &dataClock, const TRGClock &userClockInput, const TRGClock &userClockOutput) | |
| Constructor. | |
| virtual | ~TRGCDCMerger () |
| Destructor. | |
| unitType | type (void) const |
| return type. | |
| void | simulate (void) |
| simulates firmware. | |
| void | push_back (const TRGCDCFrontEnd *) |
| push back TRGCDCFrontEnd of this Merger | |
| void | dump (const std::string &message="", const std::string &pre="") const |
| dumps contents. "message" is to select information to dump. "pre" will be printed in head of each line. | |
| void | dump_log (void) const |
| Dump all the details of _mosb into a .log file, do it in the end of simulate() | |
| void | dump_log_inner (void) const |
| dump_log for inner Merger | |
| void | dump_log_outer (void) const |
| dump_log for outer Merger | |
| const std::string & | name (void) const |
| returns name. | |
| const TRGClock & | clockSystem (void) const |
| returns system clock. | |
| const TRGClock & | clockData (void) const |
| returns data clock. | |
| const TRGClock & | clockUserInput (void) const |
| returns Aurora user clock for input. | |
| const TRGClock & | clockUserOutput (void) const |
| returns Aurora user clock for output. | |
| unsigned | nInput (void) const |
| returns input channels. | |
| const TRGChannel * | input (unsigned i) const |
| returns input channel i. | |
| unsigned | nOutput (void) const |
| returns output channels. | |
| TRGChannel * | output (unsigned i) const |
| returns output channel i. | |
| void | appendInput (const TRGChannel *) |
| appends an input Aurora channel. | |
| void | appendOutput (TRGChannel *) |
| appends an output Aurora channel. | |
Static Public Member Functions | |
| static std::string | version (void) |
| return version. | |
| static TRGState | packerInner (const TRGState &input) |
| Make bit pattern using input information from inner FEs. | |
| static TRGState | packerOuter (const TRGState &input) |
| Make bit pattern using input information from outer FEs. | |
| static void | unpackerInner (const TRGState &input, const TRGState &output) |
| Unpack TRGState. | |
| static void | unpackerOuter (const TRGState &input, const TRGState &output) |
| Unpack TRGState. | |
| static int | implementation (const unitType &type, std::ofstream &) |
| make a VHDL component file. | |
| static int | implementationPort (const unitType &type, std::ofstream &) |
| writes a port map. | |
Public Attributes | |
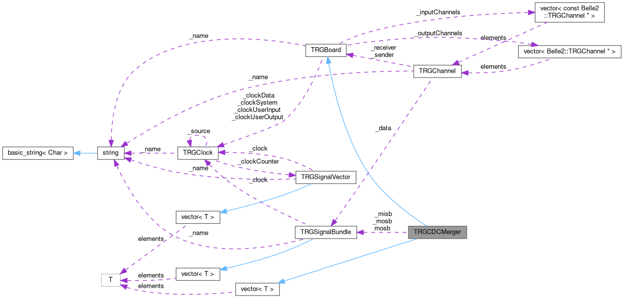
| TRGSignalBundle * | mosb = nullptr |
| Output signal bundle. not the best way to do this though. | |
| T | elements |
| STL member. | |
Private Attributes | |
| unitType | _type |
| Unit type. | |
| TRGSignalBundle * | _misb |
| Input single bundle. | |
| TRGSignalBundle * | _mosb |
| outptu signal bundle | |
| const std::string | _name |
| Name of a board. | |
| const TRGClock * | _clockSystem |
| System clock. | |
| const TRGClock * | _clockData |
| Data clock. | |
| const TRGClock * | _clockUserInput |
| User clock. | |
| const TRGClock * | _clockUserOutput |
| User clock. | |
| std::vector< const TRGChannel * > | _inputChannels |
| Input Aurora channel. | |
| std::vector< TRGChannel * > | _outputChannels |
| Output Aurora channel. | |
| enum unitType |
|
privateinherited |
|
privateinherited |
|
private |
|
private |
|
privateinherited |
| TRGSignalBundle* mosb = nullptr |