![]() |
Belle II Software release-09-00-11
|
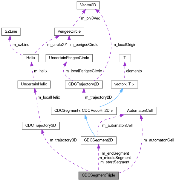
Class representing a triple of reconstructed segements in adjacent superlayer. More...
#include <CDCSegmentTriple.h>

Public Member Functions | |
| CDCSegmentTriple () | |
| Default constructor for ROOT compatability. | |
| CDCSegmentTriple (const CDCAxialSegment2D *startSegment, const CDCAxialSegment2D *endSegment) | |
| Constructor taking two axial segments leaving the middle stereo segment set to null pointer. | |
| CDCSegmentTriple (const CDCAxialSegmentPair &segmentPair) | |
| Constructor taking two axial segments leaving the middle stereo segment set to null pointer. | |
| CDCSegmentTriple (const CDCAxialSegment2D *startSegment, const CDCStereoSegment2D *middleSegment, const CDCAxialSegment2D *endSegment) | |
| Constructor taking the three segments the triple shall be made of. | |
| CDCSegmentTriple (const CDCAxialSegment2D *startSegment, const CDCStereoSegment2D *middleSegment, const CDCAxialSegment2D *endSegment, const CDCTrajectory3D &trajectory3D) | |
| Constructor taking the three segments the triple shall be made of and the two dimensional and sz trajectory. | |
| bool | operator== (CDCSegmentTriple const &rhs) const |
| Equality comparision based on the pointers to the stored segments. | |
| bool | operator< (CDCSegmentTriple const &rhs) const |
| Total ordering sheme based on the two axial segments first and the stereo segments second. | |
| bool | checkSegments () const |
| Checks the references to the contained three segment for nullptrs. | |
| ISuperLayer | getStartISuperLayer () const |
| Getter for the superlayer id of the start segment. | |
| ISuperLayer | getMiddleISuperLayer () const |
| Getter for the superlayer id of the middle segment. | |
| ISuperLayer | getEndISuperLayer () const |
| Getter for the superlayer id of the end segment. | |
| const CDCAxialSegment2D * | getStartSegment () const |
| Getter for the start axial segment. | |
| void | setStartSegment (const CDCAxialSegment2D *startSegment) |
| Setter for the start axial segment. | |
| const CDCStereoSegment2D * | getMiddleSegment () const |
| Getter for the middle stereo segment. | |
| void | setMiddleSegment (const CDCStereoSegment2D *middleSegment) |
| Setter for the middle stereo segment. | |
| const CDCAxialSegment2D * | getEndSegment () const |
| Getter for the end axial segment. | |
| void | setEndSegment (const CDCAxialSegment2D *endSegment) |
| Setter for the end axial segment. | |
| CDCTrajectorySZ | getTrajectorySZ () const |
| Getter for the linear trajectory in the sz direction. | |
| CDCTrajectory2D | getTrajectory2D () const |
| Getter for the circular trajectory in the xy direction. | |
| const CDCTrajectory3D & | getTrajectory3D () const |
| Getter for the three dimensional helix trajectory. | |
| void | setTrajectory3D (const CDCTrajectory3D &trajectory3D) const |
| Setter for the three dimensional helix trajectory. | |
| void | clearTrajectory3D () const |
| Clears the three dimensional helix trajectory. | |
| void | unsetAndForwardMaskedFlag () const |
| Unsets the masked flag of the segment triple's automaton cell, of the contained segments and of the contained wire hits. | |
| void | setAndForwardMaskedFlag () const |
| Sets the masked flag of the segment triple's automaton cell. Also forward the masked to the contained segments and the contained wire hits. | |
| void | receiveMaskedFlag () const |
| If one of the contained segments is marked as masked this segment triple is set be masked as well. | |
| AutomatonCell & | getAutomatonCell () const |
| Mutable getter for the automaton cell. | |
Private Attributes | |
| const CDCAxialSegment2D * | m_startSegment |
| Reference to the axial segment in the start of the triple. | |
| const CDCStereoSegment2D * | m_middleSegment |
| Reference to the stereo segment in the middle of the triple. | |
| const CDCAxialSegment2D * | m_endSegment |
| Reference to the axial segment in the start of the triple. | |
| CDCTrajectory3D | m_trajectory3D |
| Memory of the linear trajectory in the sz direction assoziated with the triple. | |
| AutomatonCell | m_automatonCell |
| Automaton cell assoziated with the pair of segments. | |
Friends | |
| bool | operator< (CDCSegmentTriple const &segmentTriple, const CDCAxialSegment2D *axialSegment) |
| Define reconstructed segments and segment triples as coaligned on the start segment. | |
| bool | operator< (const CDCAxialSegment2D *axialSegment, CDCSegmentTriple const &segmentTriple) |
| Define reconstructed segments and segment triples as coaligned on the start segment. | |
Class representing a triple of reconstructed segements in adjacent superlayer.
Definition at line 32 of file CDCSegmentTriple.h.
| CDCSegmentTriple | ( | ) |
Default constructor for ROOT compatability.
Definition at line 29 of file CDCSegmentTriple.cc.
| CDCSegmentTriple | ( | const CDCAxialSegment2D * | startSegment, |
| const CDCAxialSegment2D * | endSegment | ||
| ) |
Constructor taking two axial segments leaving the middle stereo segment set to null pointer.
Definition at line 36 of file CDCSegmentTriple.cc.
|
explicit |
Constructor taking two axial segments leaving the middle stereo segment set to null pointer.
Definition at line 44 of file CDCSegmentTriple.cc.
| CDCSegmentTriple | ( | const CDCAxialSegment2D * | startSegment, |
| const CDCStereoSegment2D * | middleSegment, | ||
| const CDCAxialSegment2D * | endSegment | ||
| ) |
Constructor taking the three segments the triple shall be made of.
Definition at line 51 of file CDCSegmentTriple.cc.
| CDCSegmentTriple | ( | const CDCAxialSegment2D * | startSegment, |
| const CDCStereoSegment2D * | middleSegment, | ||
| const CDCAxialSegment2D * | endSegment, | ||
| const CDCTrajectory3D & | trajectory3D | ||
| ) |
Constructor taking the three segments the triple shall be made of and the two dimensional and sz trajectory.
Definition at line 63 of file CDCSegmentTriple.cc.
|
inline |
Checks the references to the contained three segment for nullptrs.
Definition at line 85 of file CDCSegmentTriple.h.
|
inline |
Clears the three dimensional helix trajectory.
Definition at line 155 of file CDCSegmentTriple.h.
|
inline |
Mutable getter for the automaton cell.
Definition at line 170 of file CDCSegmentTriple.h.
| ISuperLayer getEndISuperLayer | ( | ) | const |
Getter for the superlayer id of the end segment.
Definition at line 87 of file CDCSegmentTriple.cc.
|
inline |
Getter for the end axial segment.
Definition at line 125 of file CDCSegmentTriple.h.
| ISuperLayer getMiddleISuperLayer | ( | ) | const |
Getter for the superlayer id of the middle segment.
Definition at line 82 of file CDCSegmentTriple.cc.
|
inline |
Getter for the middle stereo segment.
Definition at line 113 of file CDCSegmentTriple.h.
| ISuperLayer getStartISuperLayer | ( | ) | const |
Getter for the superlayer id of the start segment.
Definition at line 77 of file CDCSegmentTriple.cc.
|
inline |
Getter for the start axial segment.
Definition at line 101 of file CDCSegmentTriple.h.
| CDCTrajectory2D getTrajectory2D | ( | ) | const |
Getter for the circular trajectory in the xy direction.
Definition at line 97 of file CDCSegmentTriple.cc.
|
inline |
Getter for the three dimensional helix trajectory.
Definition at line 143 of file CDCSegmentTriple.h.
| CDCTrajectorySZ getTrajectorySZ | ( | ) | const |
Getter for the linear trajectory in the sz direction.
Definition at line 92 of file CDCSegmentTriple.cc.
|
inline |
Total ordering sheme based on the two axial segments first and the stereo segments second.
Definition at line 65 of file CDCSegmentTriple.h.
|
inline |
Equality comparision based on the pointers to the stored segments.
Definition at line 57 of file CDCSegmentTriple.h.
| void receiveMaskedFlag | ( | ) | const |
If one of the contained segments is marked as masked this segment triple is set be masked as well.
Definition at line 120 of file CDCSegmentTriple.cc.
| void setAndForwardMaskedFlag | ( | ) | const |
Sets the masked flag of the segment triple's automaton cell. Also forward the masked to the contained segments and the contained wire hits.
Definition at line 111 of file CDCSegmentTriple.cc.
|
inline |
Setter for the end axial segment.
Definition at line 131 of file CDCSegmentTriple.h.
|
inline |
Setter for the middle stereo segment.
Definition at line 119 of file CDCSegmentTriple.h.
|
inline |
Setter for the start axial segment.
Definition at line 107 of file CDCSegmentTriple.h.
|
inline |
Setter for the three dimensional helix trajectory.
Definition at line 149 of file CDCSegmentTriple.h.
| void unsetAndForwardMaskedFlag | ( | ) | const |
Unsets the masked flag of the segment triple's automaton cell, of the contained segments and of the contained wire hits.
Definition at line 102 of file CDCSegmentTriple.cc.
|
friend |
Define reconstructed segments and segment triples as coaligned on the start segment.
Definition at line 73 of file CDCSegmentTriple.h.
|
friend |
Define reconstructed segments and segment triples as coaligned on the start segment.
Definition at line 79 of file CDCSegmentTriple.h.
|
mutableprivate |
Automaton cell assoziated with the pair of segments.
Definition at line 189 of file CDCSegmentTriple.h.
|
private |
Reference to the axial segment in the start of the triple.
Definition at line 183 of file CDCSegmentTriple.h.
|
private |
Reference to the stereo segment in the middle of the triple.
Definition at line 180 of file CDCSegmentTriple.h.
|
private |
Reference to the axial segment in the start of the triple.
Definition at line 177 of file CDCSegmentTriple.h.
|
mutableprivate |
Memory of the linear trajectory in the sz direction assoziated with the triple.
Definition at line 186 of file CDCSegmentTriple.h.