![]() |
Belle II Software release-09-00-14
|
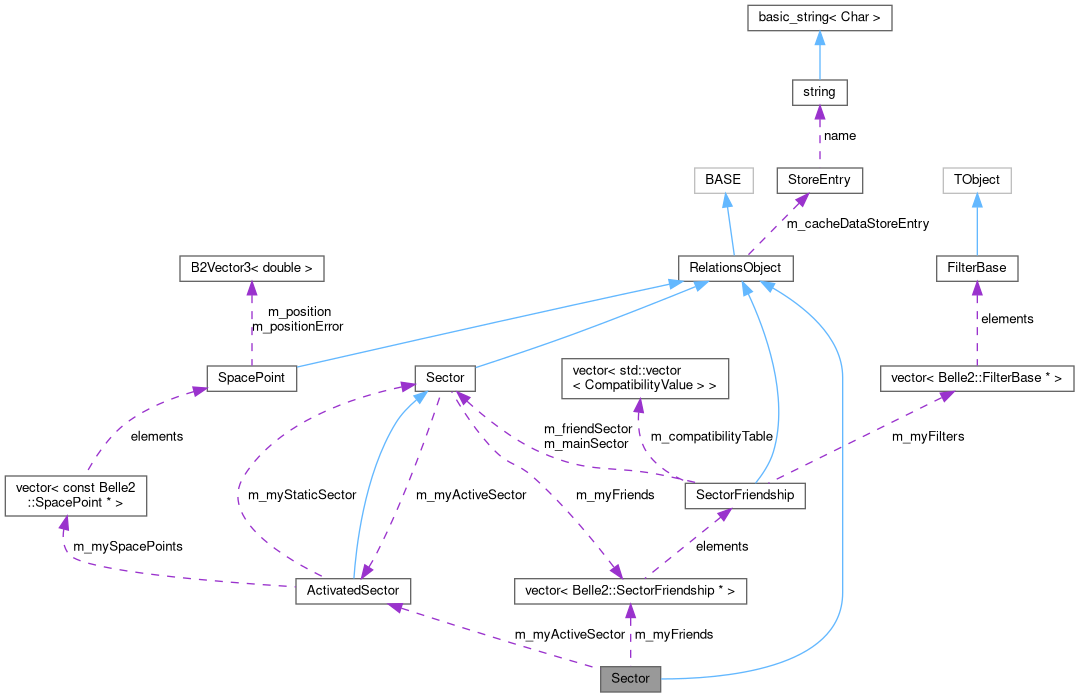
Sector is a central part of storing information for VXD trackFinders. More...
#include <Sector.h>


Public Member Functions | |
| Sector () | |
| constructor | |
| Sector (unsigned int secID) | |
| useful constructor for cases where sectors are treated by fullSecID (parameter 1) | |
| Sector (unsigned int secID, float distance2origin, bool sortByDistance=true) | |
| useful constructor both cases of sector sorting: sectors treated by fullSecID (parameter 1) and distance2origin (parameter 2) if you use this constructor, sorting by distance is activated automatically but can be set by parameter 3 | |
| Sector (const Sector &)=default | |
| Generate the default copy constructor. | |
| Sector & | operator= (const Sector &aSector) |
| overloaded assignment operator | |
| bool | operator< (const Sector &b) const |
| overloaded '<'-operator for sorting algorithms - sorts by distance2origin or fullSecID depending on setting | |
| bool | operator== (const Sector &b) const |
| overloaded '=='-operator for sorting algorithms - sorts by distance2origin or fullSecID depending on setting | |
| bool | operator> (const Sector &b) const |
| overloaded '>'-operator for sorting algorithms - sorts by distance2origin or fullSecID depending on setting | |
| void | segmentMaker () |
| called each event - takes all spacePoints from the activated Sector and its friend Sectors to produce segments | |
| virtual void | clear () |
| removes link to activated sector. | |
| ActivatedSector * | getMyActiveSector () const |
| getter - returns a pointer to the currently connected activatedSector | |
| void | setDistance (float distance) |
| setter - set distance of sector to origin defined by sectorMap | |
| float | getDistance () const |
| getter - get distance of sector to origin defined by sectorMap | |
| unsigned | getSecID () const |
| getter - getSecID returns the ID of the sector (for definition of secID, see m_sectorID). | |
| std::string | printSector () |
| printing member, delivers string of interesting features of current sector | |
| bool | useDistance4sort () const |
| if true, usingDistance for sector sorting is activated, if false, the sectorID is used | |
| void | setDistance4sort (bool sortByDistance) |
| if you pass a true here, the sorting will be set to using the distance to origind instead of the sectorID. | |
| void | addRelationTo (const RelationsInterface< BASE > *object, float weight=1.0, const std::string &namedRelation="") const |
| Add a relation from this object to another object (with caching). | |
| void | addRelationTo (const TObject *object, float weight=1.0, const std::string &namedRelation="") const |
| Add a relation from this object to another object (no caching, can be quite slow). | |
| void | copyRelations (const RelationsInterface< BASE > *sourceObj) |
| Copies all relations of sourceObj (pointing from or to sourceObj) to this object (including weights). | |
| template<class TO > | |
| RelationVector< TO > | getRelationsTo (const std::string &name="", const std::string &namedRelation="") const |
| Get the relations that point from this object to another store array. | |
| template<class FROM > | |
| RelationVector< FROM > | getRelationsFrom (const std::string &name="", const std::string &namedRelation="") const |
| Get the relations that point from another store array to this object. | |
| template<class T > | |
| RelationVector< T > | getRelationsWith (const std::string &name="", const std::string &namedRelation="") const |
| Get the relations between this object and another store array. | |
| template<class TO > | |
| TO * | getRelatedTo (const std::string &name="", const std::string &namedRelation="") const |
| Get the object to which this object has a relation. | |
| template<class FROM > | |
| FROM * | getRelatedFrom (const std::string &name="", const std::string &namedRelation="") const |
| Get the object from which this object has a relation. | |
| template<class T > | |
| T * | getRelated (const std::string &name="", const std::string &namedRelation="") const |
| Get the object to or from which this object has a relation. | |
| template<class TO > | |
| std::pair< TO *, float > | getRelatedToWithWeight (const std::string &name="", const std::string &namedRelation="") const |
| Get first related object & weight of relation pointing to an array. | |
| template<class FROM > | |
| std::pair< FROM *, float > | getRelatedFromWithWeight (const std::string &name="", const std::string &namedRelation="") const |
| Get first related object & weight of relation pointing from an array. | |
| template<class T > | |
| std::pair< T *, float > | getRelatedWithWeight (const std::string &name="", const std::string &namedRelation="") const |
| Get first related object & weight of relation pointing from/to an array. | |
| virtual std::string | getName () const |
| Return a short name that describes this object, e.g. | |
| virtual std::string | getInfoHTML () const |
| Return a short summary of this object's contents in HTML format. | |
| std::string | getInfo () const |
| Return a short summary of this object's contents in raw text format. | |
| std::string | getArrayName () const |
| Get name of array this object is stored in, or "" if not found. | |
| int | getArrayIndex () const |
| Returns this object's array index (in StoreArray), or -1 if not found. | |
Protected Member Functions | |
| TClonesArray * | getArrayPointer () const |
| Returns the pointer to the raw DataStore array holding this object (protected since these arrays are easy to misuse). | |
Protected Attributes | |
| ActivatedSector * | m_myActiveSector |
| The activated sector is created each event where this sector inhabits a spacePoint. | |
| std::vector< SectorFriendship * > | m_myFriends |
| This vector carries a pointer to each SectorFriendship for faster access during events. | |
| unsigned int | m_sectorID |
| secID allows identification of sector. | |
| float | m_distance2Origin |
| carries info about the distance of the sector-center to the origin. | |
| bool | m_useDistance4sort |
| if activated, sectors are sorted by distance to origin, if false, they are sorted by layerID. | |
Private Member Functions | |
| ClassDef (RelationsInterface, 0) | |
| defines interface for accessing relations of objects in StoreArray. | |
Private Attributes | |
| DataStore::StoreEntry * | m_cacheDataStoreEntry |
| Cache of the data store entry to which this object belongs. | |
| int | m_cacheArrayIndex |
| Cache of the index in the TClonesArray to which this object belongs. | |
Sector is a central part of storing information for VXD trackFinders.
|
inline |
constructor
Definition at line 48 of file Sector.h.
|
inlineexplicit |
useful constructor for cases where sectors are treated by fullSecID (parameter 1)
|
inline |
useful constructor both cases of sector sorting: sectors treated by fullSecID (parameter 1) and distance2origin (parameter 2) if you use this constructor, sorting by distance is activated automatically but can be set by parameter 3
Definition at line 69 of file Sector.h.
|
inlineinherited |
Add a relation from this object to another object (with caching).
| object | The object to which the relation should point. |
| weight | The weight of the relation. |
| namedRelation | Additional name for the relation, or "" for the default naming |
Definition at line 142 of file RelationsObject.h.
|
inlineinherited |
Add a relation from this object to another object (no caching, can be quite slow).
| object | The object to which the relation should point. |
| weight | The weight of the relation. |
| namedRelation | Additional name for the relation, or "" for the default naming |
Definition at line 155 of file RelationsObject.h.
|
inlinevirtual |
|
inlineinherited |
Copies all relations of sourceObj (pointing from or to sourceObj) to this object (including weights).
Useful if you want to make a complete copy of a StoreArray object to make modifications to it, but retain all information on linked objects.
Note: this only works if sourceObj inherits from the same base (e.g. RelationsObject), and only for related objects that also inherit from the same base.
Definition at line 170 of file RelationsObject.h.
|
inlineinherited |
Returns this object's array index (in StoreArray), or -1 if not found.
Definition at line 385 of file RelationsObject.h.
|
inlineinherited |
Get name of array this object is stored in, or "" if not found.
Definition at line 377 of file RelationsObject.h.
|
inlineprotectedinherited |
Returns the pointer to the raw DataStore array holding this object (protected since these arrays are easy to misuse).
Definition at line 418 of file RelationsObject.h.
|
inline |
|
inlineinherited |
Return a short summary of this object's contents in raw text format.
Returns the contents of getInfoHTML() while translating line-breaks etc.
Definition at line 370 of file RelationsObject.h.
|
inlinevirtualinherited |
Return a short summary of this object's contents in HTML format.
Reimplement this in your own class to provide useful output for display or debugging purposes. For example, you might do something like:
Reimplemented in Particle, Cluster, MCParticle, PIDLikelihood, SoftwareTriggerResult, Track, TrackFitResult, TRGSummary, and RecoTrack.
Definition at line 362 of file RelationsObject.h.
|
inline |
|
inlinevirtualinherited |
Return a short name that describes this object, e.g.
pi+ for an MCParticle.
Reimplemented in Particle, MCParticle, and SpacePoint.
Definition at line 344 of file RelationsObject.h.
|
inlineinherited |
Get the object to or from which this object has a relation.
| T | The class of objects to or from which the relation points. |
| name | The name of the store array to or from which the relation points. If empty the default store array name for class T will be used. If the special name "ALL" is given all store arrays containing objects of type T are considered. |
| namedRelation | Additional name for the relation, or "" for the default naming |
Definition at line 278 of file RelationsObject.h.
|
inlineinherited |
Get the object from which this object has a relation.
| FROM | The class of objects from which the relation points. |
| name | The name of the store array from which the relation points. If empty the default store array name for class FROM will be used. If the special name "ALL" is given all store arrays containing objects of type FROM are considered. |
| namedRelation | Additional name for the relation, or "" for the default naming |
Definition at line 263 of file RelationsObject.h.
|
inlineinherited |
Get first related object & weight of relation pointing from an array.
| FROM | The class of objects from which the relation points. |
| name | The name of the store array from which the relation points. If empty the default store array name for class FROM will be used. If the special name "ALL" is given all store arrays containing objects of type FROM are considered. |
| namedRelation | Additional name for the relation, or "" for the default naming |
Definition at line 314 of file RelationsObject.h.
|
inlineinherited |
Get the object to which this object has a relation.
| TO | The class of objects to which the relation points. |
| name | The name of the store array to which the relation points. If empty the default store array name for class TO will be used. If the special name "ALL" is given all store arrays containing objects of type TO are considered. |
| namedRelation | Additional name for the relation, or "" for the default naming |
Definition at line 248 of file RelationsObject.h.
|
inlineinherited |
Get first related object & weight of relation pointing to an array.
| TO | The class of objects to which the relation points. |
| name | The name of the store array to which the relation points. If empty the default store array name for class TO will be used. If the special name "ALL" is given all store arrays containing objects of type TO are considered. |
| namedRelation | Additional name for the relation, or "" for the default naming |
Definition at line 297 of file RelationsObject.h.
|
inlineinherited |
Get first related object & weight of relation pointing from/to an array.
| T | The class of objects to or from which the relation points. |
| name | The name of the store array to or from which the relation points. If empty the default store array name for class T will be used. If the special name "ALL" is given all store arrays containing objects of type T are considered. |
| namedRelation | Additional name for the relation, or "" for the default naming |
Definition at line 331 of file RelationsObject.h.
|
inlineinherited |
Get the relations that point from another store array to this object.
| FROM | The class of objects from which the relations point. |
| name | The name of the store array from which the relations point. If empty the default store array name for class FROM will be used. If the special name "ALL" is given all store arrays containing objects of type FROM are considered. |
| namedRelation | Additional name for the relation, or "" for the default naming |
Definition at line 212 of file RelationsObject.h.
|
inlineinherited |
Get the relations that point from this object to another store array.
| TO | The class of objects to which the relations point. |
| name | The name of the store array to which the relations point. If empty the default store array name for class TO will be used. If the special name "ALL" is given all store arrays containing objects of type TO are considered. |
| namedRelation | Additional name for the relation, or "" for the default naming |
Definition at line 197 of file RelationsObject.h.
|
inlineinherited |
Get the relations between this object and another store array.
Relations in both directions are returned.
| T | The class of objects to or from which the relations point. |
| name | The name of the store array to or from which the relations point. If empty the default store array name for class T will be used. If the special name "ALL" is given all store arrays containing objects of type T are considered. |
| namedRelation | Additional name for the relation, or "" for the default naming |
Definition at line 230 of file RelationsObject.h.
|
inline |
|
inline |
overloaded '<'-operator for sorting algorithms - sorts by distance2origin or fullSecID depending on setting
Definition at line 94 of file Sector.h.
overloaded assignment operator
Definition at line 83 of file Sector.h.
|
inline |
overloaded '=='-operator for sorting algorithms - sorts by distance2origin or fullSecID depending on setting
Definition at line 102 of file Sector.h.
|
inline |
| std::string printSector | ( | ) |
printing member, delivers string of interesting features of current sector
Definition at line 25 of file Sector.cc.
| void segmentMaker | ( | ) |
called each event - takes all spacePoints from the activated Sector and its friend Sectors to produce segments
Definition at line 17 of file Sector.cc.
|
inline |
setter - set distance of sector to origin defined by sectorMap
Definition at line 130 of file Sector.h.
|
inline |
if you pass a true here, the sorting will be set to using the distance to origind instead of the sectorID.
If you set to false, it's the other way round
Definition at line 150 of file Sector.h.
|
inline |
|
mutableprivateinherited |
Cache of the index in the TClonesArray to which this object belongs.
Definition at line 432 of file RelationsObject.h.
|
mutableprivateinherited |
Cache of the data store entry to which this object belongs.
Definition at line 429 of file RelationsObject.h.
|
protected |
carries info about the distance of the sector-center to the origin.
The origin is a value depending on the sectorMap which represents the IP (does not have to be 0,0,0) especially relevant for testbeam- and other testing scenarios. Needed for the CA (directed graph) e.g. if layerNumbers are not consecutive
|
protected |
|
protected |
This vector carries a pointer to each SectorFriendship for faster access during events.
|
protected |
secID allows identification of sector.
Current definition AB_C_D (more details can be found in FullSecID.h): A: layerNumber(1-7), -> 7 used for testing purposes B: subLayerNumber(0,1)-defines whether sector has friends on same layer (=1) or not (=0), C: uniID/complete VxdID-info, D: sectorID on sensor (0-X), whole info stored in an int, can be converted to human readable code by using FullSecID-class
|
protected |