![]() |
Belle II Software release-09-00-00
|
Complex findlet for finding stereo hits from monopoles to a list of cdc tracks. More...
#include <MonopoleStereoHitFinderQuadratic.h>


Public Types | |
| using | IOTypes = std::tuple< AIOTypes... > |
| Types that should be served to apply on invokation. | |
| using | IOVectors = std::tuple< std::vector< AIOTypes >... > |
| Vector types that should be served to apply on invokation. | |
Public Member Functions | |
| MonopoleStereoHitFinderQuadratic () | |
| Constructor registering the subordinary findlets to the processing signal distribution machinery. | |
| std::string | getDescription () final |
| Short description of the findlet. | |
| void | beginEvent () final |
| Signal the beginning of a new event. | |
| void | exposeParameters (ModuleParamList *moduleParamList, const std::string &prefix) final |
| Expose the parameters to a module. | |
| void | apply (std::vector< CDCWireHit > &inputWireHits, std::vector< CDCTrack > &tracks) final |
| Generates the segment from wire hits. | |
| virtual void | apply (ToVector< AIOTypes > &... ioVectors)=0 |
| Main function executing the algorithm. | |
| void | initialize () override |
| Receive and dispatch signal before the start of the event processing. | |
| void | beginRun () override |
| Receive and dispatch signal for the beginning of a new run. | |
| void | endRun () override |
| Receive and dispatch signal for the end of the run. | |
| void | terminate () override |
| Receive and dispatch Signal for termination of the event processing. | |
Protected Types | |
| using | ToVector = typename ToVectorImpl< T >::Type |
| Short hand for ToRangeImpl. | |
Protected Member Functions | |
| void | addProcessingSignalListener (ProcessingSignalListener *psl) |
| Register a processing signal listener to be notified. | |
| int | getNProcessingSignalListener () |
| Get the number of currently registered listeners. | |
Private Types | |
| using | Super = Findlet< CDCWireHit &, CDCTrack & > |
| Type of the base class. | |
Private Attributes | |
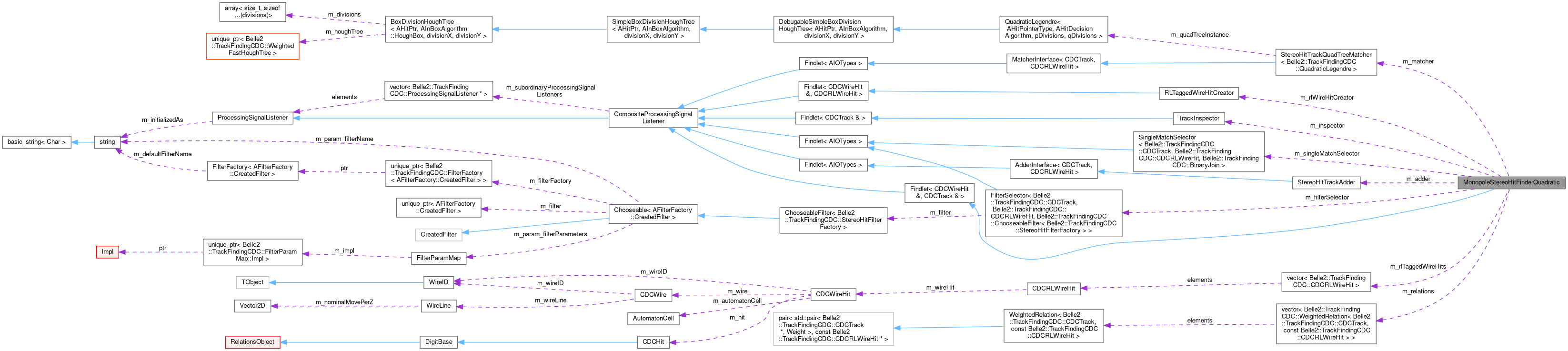
| RLTaggedWireHitCreator | m_rlWireHitCreator |
| Create RL wire hits out of the wire hits. | |
| StereoHitTrackQuadTreeMatcher< HitQuadraticLegendre > | m_matcher |
| Find matching hits to a track. | |
| FilterSelector< CDCTrack, CDCRLWireHit, ChooseableFilter< StereoHitFilterFactory > > | m_filterSelector |
| Filter for the Stereo Hits added to the track. | |
| SingleMatchSelector< CDCTrack, CDCRLWireHit, HitComperator > | m_singleMatchSelector |
| Select only those where the relation is unique (or the best one in those groups) | |
| StereoHitTrackAdder | m_adder |
| Add the hits to the tracks. | |
| TrackInspector | m_inspector |
| Print found tracks if requested in module options. | |
| std::vector< CDCRLWireHit > | m_rlTaggedWireHits |
| Vector holding all possible wire hits with all possible RL combinations. | |
| std::vector< WeightedRelation< CDCTrack, const CDCRLWireHit > > | m_relations |
| Vector of relations between tracks and hits. | |
| std::vector< ProcessingSignalListener * > | m_subordinaryProcessingSignalListeners |
| References to subordinary signal processing listener contained in this findlet. | |
| bool | m_initialized = false |
| Flag to keep track whether initialization happend before. | |
| bool | m_terminated = false |
| Flag to keep track whether termination happend before. | |
| std::string | m_initializedAs |
| Name of the type during initialisation. | |
Complex findlet for finding stereo hits from monopoles to a list of cdc tracks.
WARNING This findlet is kept here just in case hyperbolic one misbehaves and eats up too much RAM If it doesn't, this one should be removed around release-05 or earlier
I guess uses collector framework and a quadtree search for quadratic tracks from IP
Definition at line 46 of file MonopoleStereoHitFinderQuadratic.h.
|
inherited |
|
inherited |
|
private |
Type of the base class.
Definition at line 50 of file MonopoleStereoHitFinderQuadratic.h.
|
protectedinherited |
Constructor registering the subordinary findlets to the processing signal distribution machinery.
Definition at line 20 of file MonopoleStereoHitFinderQuadratic.cc.
|
protectedinherited |
Register a processing signal listener to be notified.
Definition at line 55 of file CompositeProcessingSignalListener.cc.
|
final |
Generates the segment from wire hits.
Definition at line 59 of file MonopoleStereoHitFinderQuadratic.cc.
|
finalvirtual |
Signal the beginning of a new event.
Reimplemented from ProcessingSignalListener.
Definition at line 38 of file MonopoleStereoHitFinderQuadratic.cc.
|
overridevirtualinherited |
Receive and dispatch signal for the beginning of a new run.
Reimplemented from ProcessingSignalListener.
Reimplemented in LayerRelationFilter< AFilter >, FourHitFilter, QualityIndicatorFilter, ThreeHitFilter, TwoHitVirtualIPFilter, TwoHitVirtualIPQIFilter, RecoTrackStorer, ROIFinder, SpacePointLoaderAndPreparer, and TrackCandidateResultRefiner.
Definition at line 23 of file CompositeProcessingSignalListener.cc.
|
overridevirtualinherited |
Receive and dispatch signal for the end of the run.
Reimplemented from ProcessingSignalListener.
Definition at line 39 of file CompositeProcessingSignalListener.cc.
|
finalvirtual |
Expose the parameters to a module.
Reimplemented from Findlet< CDCWireHit &, CDCTrack & >.
Definition at line 46 of file MonopoleStereoHitFinderQuadratic.cc.
|
finalvirtual |
Short description of the findlet.
Reimplemented from Findlet< CDCWireHit &, CDCTrack & >.
Definition at line 31 of file MonopoleStereoHitFinderQuadratic.cc.
|
protectedinherited |
Get the number of currently registered listeners.
Definition at line 60 of file CompositeProcessingSignalListener.cc.
|
overridevirtualinherited |
Receive and dispatch signal before the start of the event processing.
Reimplemented from ProcessingSignalListener.
Reimplemented in UnionVarSet< AObject >, UnionVarSet< Object >, VariadicUnionVarSet< AVarSets >, ResultStorer< Belle2::CKFToPXDResult >, ResultStorer< Belle2::CKFToSVDResult >, BaseEventTimeExtractor< RecoTrack * >, BaseEventTimeExtractor< TrackFindingCDC::CDCWireHit & >, StereoHitTrackQuadTreeMatcher< Belle2::TrackFindingCDC::HyperHough >, StereoHitTrackQuadTreeMatcher< Belle2::TrackFindingCDC::QuadraticLegendre >, StereoHitTrackQuadTreeMatcher< Belle2::TrackFindingCDC::Z0TanLambdaLegendre >, OnVarSet< Filter< ATruthVarSet::Object > >, OnVarSet< Filter< AVarSet::Object > >, OnVarSet< BaseFacetFilter >, OnVarSet< BaseFacetRelationFilter >, OnVarSet< BaseAxialSegmentPairFilter >, OnVarSet< BaseSegmentRelationFilter >, OnVarSet< BaseTrackRelationFilter >, OnVarSet< BaseSegmentPairRelationFilter >, MCSymmetric< BaseAxialSegmentPairFilter >, MCSymmetric< BaseFacetFilter >, MCSymmetric< BaseFacetRelationFilter >, MCSymmetric< BaseSegmentPairFilter >, MCSymmetric< BaseSegmentPairRelationFilter >, MCSymmetric< BaseSegmentRelationFilter >, MCSymmetric< BaseSegmentTripleFilter >, MCSymmetric< BaseSegmentTripleRelationFilter >, MCSymmetric< BaseTrackRelationFilter >, StoreArrayLoader< const Belle2::SpacePoint >, StoreArrayLoader< DataStoreInputTypeRefType >, StoreVectorSwapper< Belle2::TrackFindingCDC::CDCFacet >, StoreVectorSwapper< Belle2::TrackFindingCDC::CDCWireHit, true >, StoreVectorSwapper< Belle2::TrackFindingCDC::CDCSegment2D >, StoreVectorSwapper< Belle2::TrackFindingCDC::CDCTrack >, StoreVectorSwapper< Belle2::TrackFindingCDC::CDCSegmentPair >, StoreVectorSwapper< Belle2::TrackFindingCDC::CDCSegmentTriple >, RelationVarSet< ABaseVarSet >, QualityIndicatorFilter, TwoHitVirtualIPQIFilter, MultiHoughSpaceFastInterceptFinder, RawTrackCandCleaner< AHit >, RawTrackCandCleaner< Belle2::vxdHoughTracking::VXDHoughState >, RecoTrackStorer, ROIFinder, SingleHoughSpaceFastInterceptFinder, SpacePointLoaderAndPreparer, TrackCandidateOverlapResolver, and TrackCandidateResultRefiner.
Definition at line 15 of file CompositeProcessingSignalListener.cc.
|
overridevirtualinherited |
Receive and dispatch Signal for termination of the event processing.
Reimplemented from ProcessingSignalListener.
Reimplemented in StereoHitTrackQuadTreeMatcher< Belle2::TrackFindingCDC::HyperHough >, StereoHitTrackQuadTreeMatcher< Belle2::TrackFindingCDC::QuadraticLegendre >, and StereoHitTrackQuadTreeMatcher< Belle2::TrackFindingCDC::Z0TanLambdaLegendre >.
Definition at line 47 of file CompositeProcessingSignalListener.cc.
|
private |
Add the hits to the tracks.
Definition at line 79 of file MonopoleStereoHitFinderQuadratic.h.
|
private |
Filter for the Stereo Hits added to the track.
Definition at line 75 of file MonopoleStereoHitFinderQuadratic.h.
|
privateinherited |
Flag to keep track whether initialization happend before.
Definition at line 52 of file ProcessingSignalListener.h.
|
privateinherited |
Name of the type during initialisation.
Definition at line 58 of file ProcessingSignalListener.h.
|
private |
Print found tracks if requested in module options.
Definition at line 81 of file MonopoleStereoHitFinderQuadratic.h.
|
private |
Find matching hits to a track.
Definition at line 73 of file MonopoleStereoHitFinderQuadratic.h.
|
private |
Vector of relations between tracks and hits.
Definition at line 88 of file MonopoleStereoHitFinderQuadratic.h.
|
private |
Vector holding all possible wire hits with all possible RL combinations.
Definition at line 86 of file MonopoleStereoHitFinderQuadratic.h.
|
private |
Create RL wire hits out of the wire hits.
Definition at line 71 of file MonopoleStereoHitFinderQuadratic.h.
|
private |
Select only those where the relation is unique (or the best one in those groups)
Definition at line 77 of file MonopoleStereoHitFinderQuadratic.h.
|
privateinherited |
References to subordinary signal processing listener contained in this findlet.
Definition at line 52 of file CompositeProcessingSignalListener.h.
|
privateinherited |
Flag to keep track whether termination happend before.
Definition at line 55 of file ProcessingSignalListener.h.